来源 :锂电江湖2023-08-21
研究报告内容摘要
冰轮环境(000811)
温控行业老牌企业,拓展氢能和碳捕集新航道:公司以制冷压缩机设备起家,形成工商业制冷、中央空调、节能制热三大业务,布局氢能、CCUS设备等赛道。2022年以来,受益于冷链物流景气度上行和其他领域业务的拓展,公司收入同比增长13.34%至61.02亿元,其中工商业制冷、中央空调、节能制热分别占比62%、28%、10%,归母净利润同比增长41.54%至4.26亿元。
打造宽领域温控产品体系,冷链物流和中央空调平稳增长,工业领域拓展空间大:工商业制冷方面,2022年以来受疫情影响的冷链基地项目重启,行业重回高增长,2023年1-5月我国冷链物流基础设施投资同比增长6.6%。公司在冷链物流领域的市占率在30%左右,技术优势领先。2023年以来化工领域需求快速增长,工业制冷市场广阔,公司加快布局工业制冷装备,未来增长空间大。中央空调方面,工程和零售中央空调市场整体低迷,数字中心、医疗等细分市场成为新增长点。顿汉布什控股是五大欧美中央空调品牌之一,2022年其风冷/水冷螺杆压缩机市占率分别为8.6%/8.5%,稳居头部,其在地铁站空调、数据中心温控等场景的固有优势放大,发力细分市场。节能制热方面,我国余热资源丰富。华源泰盟具备8大核心技术,持续发力余热市场。
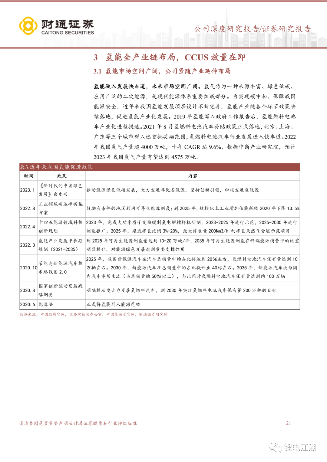
氢能全产业链布局,开启CCUS新赛道:氢能市场空间广阔,2022年我国氢气产量超4000万吨,十年CAGR达9.6%,势银预计2023年我国氢气产量达到4575万吨。加氢站市场广阔,中商产业研究院预计2023年我国加氢站市场规模将达78亿元。公司以加氢站设备为核心布局全产业链,未来随着需求启动有望迎来收获。公司CCUS设备服务于多项示范项目,开启新赛道。
投资建议:我们预计公司2023-2025年合计实现营业收入77.49、98.48、126.36亿元,归母净利润6.40、8.32、10.63亿元,对应PE分别为19.27、14.82、11.59倍。首次覆盖,给予“增持”评级。
风险提示:冷链物流基础设施建设进展不及预期;工业制冷市场竞争加剧;氢能下游需求开展不及预期。
★★★★★研★究★★报★告★★★★★
































【免责声明】本文摘自网络,版权归原作者所有,仅用于技术分享与交流,非商业用途!对文中观点判断均保持中立,若您认为文中来源标注与事实不符,若有涉及版权等请告知,将及时修订删除,谢谢大家的关注!