来源 :挖贝网2022-10-12
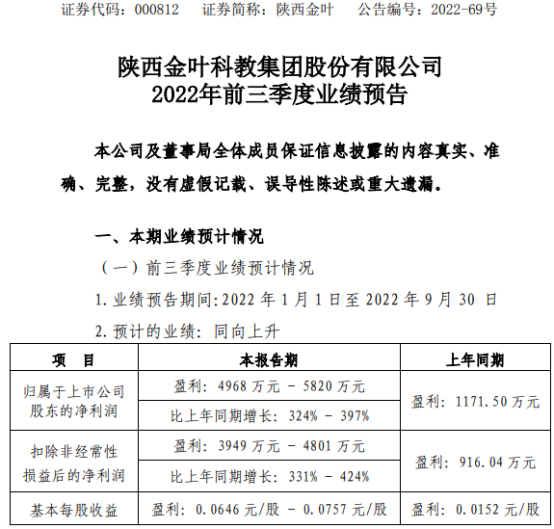
挖贝网10月12日,陕西金叶(000812)近日发布2022年前三季度业绩预告,报告期内归属于上市公司股东的净利润4968万元-5820万元,比上年同期增长324%-397%;基本每股收益0.0646元/股-0.0757元/股。

2022年第三季度业绩预计情况:报告期内归属于上市公司股东的净利润958万元-1198万元,比上年同期增长406%-483%;基本每股收益0.0125元/股-0.0156元/股。
报告期内,预计归属于上市公司股东的净利润较上年同期实现大幅增长,主要原因是:
报告期内,公司教育板块营业收入和净利润较上年同期均有较大幅度增长;公司处置原全资一级子公司陕西金叶莘源信息科技有限公司使投资收益增加,同时,因处置纳入合并的当期亏损较上年同期减少。
挖贝网资料显示,陕西金叶业务类别涵盖烟草配套产业、教育产业、医养产业等三大类。烟草配套产业主要产品为烟标、烟用丝束、咀棒的生产销售;教育产业主要业务为高等学历教育及其他教育教学、互联网智慧校园和教育投资业务;医养产业设立了医院及医养项目公司,尚未开展具体业务。