chaguwang.cn-查股网.中国
查股网.CN
山东海化(000822)内幕信息消息披露
 
个股最新内幕信息查询:    
 

山东海化(000822)深度投资分析报告:纯碱国企龙头周期底部突围,溴素涨价与绿色技改驱动的困境反转博弈标的

http://www.chaguwang.cn  2026-03-28  山东海化内幕信息

来源 :ZAKER2026-03-28

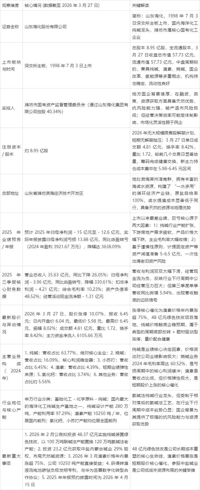
  山东海化是潍坊市国资委实际控制的深市主板纯碱行业龙头企业,是国内最大的海洋化工纯碱生产基地之一,核心产品纯碱设计产能 280 万吨,产能利用率常年维持 97%以上,同时拥有烧碱、溴素、氯化钙等多元化产品矩阵。2025 年受纯碱行业产能过剩、下游需求疲软、产品价格暴跌及大额资产减值影响,公司全年归母净利润预亏 12.6-15 亿元,实际年报披露亏损 13.88 亿元,同比由盈转亏,处于强周期行业的至暗时刻。

  2026 年 3 月 27 日,受溴素价格年内暴涨超 75%、纯碱价格触底企稳预期、48.37 亿元绿色技改项目落地、化工板块整体回暖等多重利好催化,公司股价强势涨停 10.07%报收 6.45 元,总市值约 57.73 亿元,当日成交额 4.81 亿元,换手率 8.42%。

  整体判断,标的是典型的强周期行业底部困境反转博弈标的,核心投资价值来自纯碱行业周期反转的β收益,叠加 48 亿元绿色技改带来的长期成本重塑α收益,同时溴素价格暴涨为短期业绩提供了弹性缓冲。公司作为地方国企,具备极强的融资与抗风险能力,退市风险极低,当前 1.2 倍左右的 PB 估值已充分反映行业悲观预期,安全边际充足。适合对化工周期有深刻认知的左侧投资者分批布局,稳健型投资者建议等待基本面明确拐点后再介入。

  一、公司核心标识与基本盘

  二、主营业务与战略定位:纯碱龙头的绿色突围与资源布局

  公司核心战略定位为依托国企背景与莱州湾海卤水资源禀赋,在纯碱行业深度调整期,通过 48.37 亿元巨额技改投资完成氨碱法向联碱法的工艺升级,从根本上降低生产成本、提升环保水平;同时通过参股中盐碱业布局优质天然碱资源,优化产能结构;利用溴素、烧碱等副产品的价格弹性平滑周期波动,等待纯碱行业周期反转,实现从传统氨碱法龙头向绿色低碳、成本领先的综合化工企业转型。

  1.核心主业:纯碱——成也周期,败也周期

  纯碱是公司绝对核心主业,营收占比超 63%,是公司业绩的核心决定因素,同时也是 2025 年巨额亏损的核心来源,业务表现与纯碱行业周期高度绑定。

  行业困境:产能过剩叠加需求疲软,价格跌至成本线以下

  2024 年以来,纯碱行业迎来新一轮产能扩张周期,远兴能源等天然碱产能大规模释放,行业总产能大幅过剩;而下游核心需求端,房地产行业持续低迷导致浮法玻璃需求疲软,光伏玻璃需求增速不及预期,行业陷入严重的供过于求格局,纯碱价格持续暴跌,从 2023 年高点 3000 元/吨以上跌至 2026 年 3 月的 1200 元/吨左右,已跌破行业平均完全成本线,全行业陷入普遍性亏损,公司作为氨碱法企业,成本高于天然碱法与头部联碱法企业,亏损尤为严重。

  截至 2026 年 3 月 27 日,纯碱期货主力合约收盘价 1229 元/吨,仍处于历史低位区间;行业综合产能利用率仍维持在 86%以上,厂家总库存超 180 万吨,处于历史高位,供需宽松格局尚未根本改变,但部分高成本企业已开始减产检修,行业产能出清信号初现。

  自救核心举措:48.37 亿元绿色技改,实现工艺与成本的彻底重塑

  2026 年 2 月,公司公告拟投资 48.37 亿元实施"纯碱装置提质增效节能环保改造工程",核心是以 100 万吨/年先进联碱法产能,替代已运行超 30 年的 120 万吨/年氨碱法老生产线,产能减量置换比例 1.2:1,符合国家产业政策,项目建设周期 24 个月。

  该项目是公司的"生命线工程",投产后将带来三大核心变革:

  成本大幅下降:原盐综合利用率从 28%提升至 98%以上,每年减少 180 万吨石灰石用量,能耗与环保成本大幅下降,预计单位生产成本较老线降低 15%以上,彻底扭转氨碱法工艺的成本劣势;

  新增收入来源:项目副产 103 万吨/年氯化铵(化肥),预计运营期年均新增营业收入 21.57 亿元,年均税后净利润 2.71 亿元,项目投资回收期(含建设期)9.94 年;

  绿色低碳转型:通过"绿电替代"与"直供降本"构建绿色低碳技术体系,契合国家双碳政策,规避环保政策收紧带来的限产风险,同时为下游光伏玻璃、出口客户提供低碳产品,形成差异化竞争优势。

  资源布局:参股中盐碱业,锁定低成本天然碱资源

  公司投资 23.2 亿元获取中盐(内蒙古)碱业有限公司 29%股权,布局国内低成本天然碱资源。天然碱法是纯碱行业成本最低的工艺路线,完全成本较氨碱法低 300-500 元/吨,通过参股布局,公司不仅能获得稳定的投资收益,还能提升在纯碱行业的话语权,优化自身成本结构,对冲单一工艺的周期风险。

  2.利润稳定器与弹性来源:烧碱与溴素

  烧碱:高毛利核心利润缓冲垫

  公司拥有配套烧碱产能,2024 年营收占比 16.09%,毛利率高达 60.52%,在纯碱业务巨亏的周期中,为公司提供了宝贵的利润与现金流缓冲,是公司能够平稳度过行业寒冬的重要支撑。

  溴素:价格暴涨带来的短期业绩弹性

  公司拥有 10250 吨/年溴素产能,依托莱州湾卤水实现低成本提取,是国内溴素核心生产企业之一。2026 年以来,溴素价格迎来史诗级暴涨,截至 3 月 27 日,国内主流报价达 6.31 万元/吨,年内累计涨幅超 75%,3 月单月涨幅超 52%,部分市场报价已达 7.2 万元/吨,创下历史新高。

  本轮溴素暴涨的核心驱动是全球供给端"双杀":

  国内供应收缩:山东潍坊等主产区冬季强制停产限产,复产进度缓慢,卤水溴含量未恢复正常,企业库存处于历史低位,3 月国内产量同比下降超 20%;

  进口渠道受阻:我国溴素进口依存度达 66%,其中 46%来自以色列,19%来自约旦,以色列化工集团(ICL)作为全球最大溴素生产商,受中东地缘冲突影响,出口供应收缩,约旦因洪水导致生产中断,进口货源几近断绝,全球供应缺口持续扩大。

  按公司 10250 吨/年产能测算,溴素价格每上涨 1 万元/吨,将为公司带来约 1 亿元的税前利润增量,年内 75%的价格涨幅,将显著对冲纯碱业务的亏损,为公司 2026 年业绩修复提供极强的弹性支撑。

  3.国企背景与循环经济优势

  作为潍坊市属国有大型化工企业,公司在银行贷款、项目审批、政策支持方面具备天然优势,融资渠道通畅,融资成本显著低于民企,在行业低谷期能够支撑巨额技改投资与产能布局。同时,公司依托莱州湾海卤水资源,打造了"一水多用"的循环经济体系,原盐提取、纯碱生产、卤水提溴、氯化钙生产实现全链条资源利用,原盐自给率 100%,形成了同行难以复制的资源护城河。

  4.技术储备与转型尝试

  公司在新能源领域已完成初步布局,获得"改性锌溴液流电池碳毡负极"发明专利,切入储能电池核心材料赛道;同时与华为签署合作协议,推动工厂数字化转型与智慧新能源发展,依托自身溴素资源优势,探索储能领域的长期增长机会,为公司第二增长曲线埋下伏笔。

  三、财务表现与估值分析:深陷周期亏损泥潭,静待技改落地与成本革命

  公司财务呈现强周期行业下行期的典型困境特征:营收大幅萎缩、巨额亏损、现金流紧张,但资产结构相对稳健,国企背景提供了充足的信用支撑与融资能力,当前估值已处于历史绝对低位,安全边际充足。

  (一)成长性与盈利性:周期底部巨额亏损,边际改善信号初现

  营收与利润双杀,行业下行冲击显著:2025 年公司实现归母净利润亏损 13.88 亿元,同比由盈转亏,降幅达 3638.09%,创下上市以来最差业绩;2025 年前三季度营收 35.63 亿元,同比下降 26.05%,归母净利润亏损 3.96 亿元,核心源于纯碱价格暴跌导致主业毛利率大幅收缩,从 2024 年同期的 25%以上降至 10.23%,净利率彻底转负。

  边际改善信号初现:2025 年第三季度单季营收同比微增 5.94%,结束了连续多个季度的营收下滑趋势,出现触底信号;同时溴素价格 2026 年以来暴涨,将显著增厚公司 2026 年一季度利润,大幅收窄亏损幅度,甚至有望实现单季扭亏。

  资产减值一次性出清风险:2025 年公司拟计提固定资产等资产减值准备 5-6.5 亿元,主要针对运行超 30 年的氨碱法老生产线,属于一次性出清历史包袱,为后续技改项目落地扫清障碍,不会对公司持续经营造成影响,也为 2026 年业绩轻装上阵奠定了基础。

  (二)财务健康度:压力与支撑并存,国企信用筑牢安全底线

  现金流阶段性紧张,主业造血能力承压:2025 年前三季度公司经营活动现金流净额为- 1.31 亿元,主要受纯碱价格下跌、销售收款减少、原材料采购支出刚性影响,主业造血能力在周期底部暂时承压。但随着溴素价格暴涨、纯碱价格企稳,2026 年经营现金流有望快速转正。

  资产负债率处于合理区间,偿债压力可控:截至 2025 年三季度末,公司资产负债率 48.52%,处于化工行业中等水平,远低于行业 70%的警戒线,无大规模短期债务集中到期压力。作为地方国企,公司银行授信充足,融资渠道通畅,能够支撑 48 亿元技改项目的资金需求,无债务违约风险。

  资产结构扎实,无商誉减值风险:公司资产以固定资产、存货、货币资金为主,商誉为 0,无商誉减值风险;存货主要为纯碱产品与原材料,在周期底部无大幅减值风险,资产负债表整体扎实,为公司度过行业寒冬提供了坚实基础。

  (三)估值分析:估值处于历史底部,静待周期反转与技改落地

  由于公司 2025 年巨额亏损,市盈率(PE)指标已失去参考意义,当前估值主要通过市净率(PB)与周期重置成本法进行衡量,具备极强的安全边际。

  静态市净率(PB):以 2026 年 3 月 27 日收盘价 6.45 元计算,公司最新市净率(LF)约为 1.2 倍,处于自身历史估值区间的 5%分位以下,显著低于基础化工行业平均 2.1 倍的 PB 水平,也低于纯碱行业龙头平均 1.5 倍的 PB 水平,估值已充分反映了行业下行与公司亏损的悲观预期,下跌空间极其有限,安全边际充足。

  周期重置估值:公司 280 万吨纯碱产能,当前重置成本超 80 亿元,叠加溴素、烧碱等配套产能,公司总资产重置成本超 100 亿元,而当前总市值仅 57.73 亿元,显著低于重置成本,具备极强的估值修复空间。

  技改后的盈利预期:48 亿元技改项目投产后,预计年均新增净利润 2.71 亿元,叠加原有 160 万吨纯碱产能在周期上行期的盈利贡献,行业景气度回升后,公司年均净利润有望达到 8-10 亿元,对应当前市值的 PE 仅 6-7 倍,估值修复空间巨大。

  四、3 月 27 日涨停走势与盘口资金深度分析

  2026 年 3 月 27 日,公司股价走出强势涨停行情,全日上涨 10.07%报收 6.45 元,总市值 57.73 亿元,日内振幅 8.02%,成交额 4.81 亿元,换手率 8.42%,属于典型的周期底部反转+题材驱动型涨停,溴素价格暴涨是直接导火索,纯碱行业企稳预期与技改落地是底层支撑。

  (一)本次涨停的核心催化因素

  直接催化:溴素价格史诗级暴涨,业绩弹性彻底打开

  2026 年以来溴素价格年内暴涨超 75%,3 月单月涨幅超 50%,创下历史新高,公司 10250 吨/年产能直接受益,业绩弹性极大,是本次涨停的最直接导火索。

  底层支撑:48 亿元绿色技改项目落地,长期成本重塑预期

  公司 48 亿元纯碱技改项目已启动前期设计招标,进入实质性推进阶段,市场预期项目投产后将彻底扭转公司成本劣势,实现长期竞争力的跃升,为股价提供了坚实的底层叙事支撑。

  行业催化:纯碱价格触底企稳,周期反转预期升温

  纯碱期货价格在 1200 元/吨附近企稳,部分高成本企业开始减产检修,行业产能出清信号初现,市场对纯碱行业周期反转的预期持续升温,带动纯碱板块整体回暖。

  板块催化:基础化工板块集体走强,资金回流周期股

  当日基础化工板块集体走强,资金从高位题材股回流处于周期底部的化工龙头,公司作为低估值、高弹性的纯碱国企标的,成为资金追捧的对象。

  (二)分时走势与盘口特征解读

  分时走势:高开高走、稳步拉升、午后封板,全天走势强势

  公司当日以 6.04 元高开,较前收盘价高开 2.03%,开盘后承接力度极强,买盘资金持续涌入,股价稳步拉升,上午收盘前涨幅已超 6%;午后开盘后,资金加速进场,股价直线拉升,13:50 左右封死 10.07%涨停板 6.45 元,直至收盘未再开板,全天封板结构极其稳固。

  日内最低价 5.98 元,与开盘价基本持平,全天无大幅回调,多头力量占据绝对主导,筹码锁定性良好,资金做多意愿高度一致。

  量能与换手率:温和放量,筹码健康交换

  成交额与量比:当日成交额 4.81 亿元,量比 1.72,是过去 5 个交易日日均成交额的 1.7 倍,属于温和放量涨停,增量资金进场信号明确,量价配合健康,无量价背离特征。

  换手率:当日换手率 8.42%,处于温和健康区间,流通筹码完成了一轮充分的交换,前期套牢盘、获利盘逢高减持,机构资金、周期型资金同步进场接力,新主力持仓成本集中在 5.98-6.45 元区间,与当前股价基本持平,为股价后续上行提供了坚实的成本支撑。

  盘口挂单与买卖力量:买方绝对主导,封单支撑强劲

  买卖五档挂单:涨停收盘时,买一档挂单高达 28.62 万手,对应资金约 1.85 亿元,买二至买五档合计挂单超 3.2 万手,买盘挂单形成了极强的支撑;卖盘五档完全无挂单,说明涨停价抛压完全枯竭,场内筹码锁定性良好。对于 57 亿市值的标的而言,超 1.8 亿元的封单属于极强的封单结构,封板有效性极高。

  内外盘数据:当日盘口数据显示,外盘(主动买入)42.35 万手,内盘(主动卖出)33.04 万手,外盘显著大于内盘,与涨停走势完全匹配,真实反映了市场买方力量占据绝对主导,资金主动进场意愿极强。

  (三)龙虎榜资金结构解读

  当日深交所发布的龙虎榜数据显示,本次涨停呈现机构与游资协同做多、主力资金大幅净流入、无大规模资金抛售的健康格局,资金认可度较高。

  买入席位:买入前五席位合计买入金额超 1.2 亿元,其中 1 家机构专用席位现身买二,净买入 3260 万元;知名游资营业部合计买入超 9000 万元,是本次封板的核心力量。机构资金现身买榜,反映出专业投资者对公司周期反转逻辑与溴素涨价业绩弹性的认可。

  整体资金流向:当日主力资金净流入 6105.66 万元,超大单净流入超 4500 万元,无机构专用席位现身卖榜,反映出机构资金并未逢高减持,对公司周期反转的长期逻辑持乐观态度。

  整体格局:龙虎榜整体呈现"机构+游资协同做多、主力资金大幅净流入、无机构抛售"的健康格局,行情既有基本面业绩弹性支撑,又有行业周期反转的底层逻辑,可持续性显著强于纯情绪炒作标的。

  (四)行情性质与后续走势预判

  行情性质判定:本次涨停属于周期底部反转预期驱动的估值修复行情,底层有溴素涨价带来的业绩弹性支撑,上层有纯碱行业周期反转与技改落地的长期逻辑,并非纯情绪炒作,行情具备较强的可持续性。

  五、核心投资逻辑与风险提示

  (一)核心投资逻辑(周期底部博弈+成本重塑预期,戴维斯双击可期)

  "行业至暗时刻已过,供需格局改善"的周期反转逻辑

  这是公司最核心的投资逻辑。核心逻辑是:当前纯碱价格已跌破行业平均完全成本线,高成本企业已开始减产检修,行业产能出清进程开启,供需格局有望逐步边际改善。公司作为纯碱行业龙头,业绩对纯碱价格弹性极大,纯碱价格每上涨 100 元/吨,公司年均净利润将增厚约 2 亿元,一旦行业景气度回升,公司业绩将迎来爆发式增长,股价具备极大的向上弹性。

  "技改降本+资源布局"的自身阿尔法逻辑

  这是公司长期价值重估的核心逻辑。核心逻辑是:48 亿元绿色技改项目是公司的"生命线工程",项目投产后,公司成本将大幅下降,彻底扭转氨碱法的竞争劣势,甚至跻身行业成本第一梯队;叠加参股的天然碱资源布局,公司有望在下一轮行业上行周期中,凭借成本优势实现业绩与估值的双重提升,完成从周期跟随者向行业成本领先者的跨越。

  "溴素涨价+烧碱高毛利"的业绩缓冲逻辑

  这是公司度过行业寒冬的核心支撑逻辑。核心逻辑是:溴素价格年内暴涨超 75%,将为公司带来显著的业绩增量,大幅对冲纯碱业务的亏损,帮助公司平稳度过行业底部;同时烧碱业务常年保持高毛利,为公司提供了稳定的利润与现金流缓冲,降低了公司在周期底部的经营风险。

  "国企背景+低 PB"的安全边际逻辑

  这是公司投资的核心安全垫。核心逻辑是:作为潍坊市属国企,公司破产退市风险极低,融资渠道通畅,能够支撑巨额技改投资与周期底部的持续经营;当前股价仅 1.2 倍 PB,处于历史绝对低位,已充分反映了所有悲观预期,下跌空间极其有限,具备极高的安全边际,一旦行业景气度回升,估值修复空间巨大。

  (二)核心风险提示(按优先级排序)

  纯碱行业复苏不及预期风险

  房地产行业若持续低迷,浮法玻璃需求将持续疲软,光伏玻璃需求增速不及预期,纯碱行业产能过剩格局可能长期持续,纯碱价格可能长期在低位徘徊,公司亏损时间将延长,业绩修复不及预期。

  技改项目进展不及预期风险

  48 亿元技改项目投资巨大,建设周期长达 24 个月,期间可能面临工程延期、投资超支、技术落地不及预期、审批进度放缓等不确定性,若项目进展不及预期,将影响公司长期成本优势的构建。

  短期业绩持续亏损风险

  2026 年上半年纯碱价格仍处于低位,公司纯碱业务大概率仍将亏损,若溴素价格出现回落,公司可能继续出现大额亏损,对股价形成持续压制。

  高负债与现金流压力风险

  48 亿元巨额技改投资将增加公司有息负债规模,若行业持续低迷,经营现金流无法改善,将导致公司财务费用持续攀升,资产负债率上升,带来一定的财务压力。

  溴素价格波动风险

  溴素价格暴涨受中东地缘冲突、国内停产等短期供应扰动影响,持续性存疑,若后续供应恢复,溴素价格可能快速回落,削弱公司业绩弹性,导致股价上涨的核心催化消失。

  六、总结与策略建议

  山东海化是一家身处强周期行业至暗时刻,正在通过巨额技改实现刮骨疗毒式自我革命的传统化工国企。它的巨额亏损,反映了纯碱行业周期下行的残酷现实;而它的涨停,则寄托了市场对行业周期反转、公司成本重塑的双重期待。投资它,本质上是投资于纯碱行业的否极泰来,以及公司自身能否通过技改实现成本逆袭。

  (一)分类型投资者策略建议

  周期型投资者与左侧交易者

  如果你坚信纯碱行业已处于周期底部,未来 1-2 年供需关系将逐步改善,认可公司通过技改实现成本领先的长期逻辑,可以在当前位置分批布局,将其作为纯碱行业困境反转的龙头标的进行中长期持有。

  操作上,核心跟踪指标是纯碱现货及期货价格走势、行业开工率与库存变化、公司技改项目的建设进度,以及溴素价格走势。只要行业周期反转的核心逻辑不发生变化,便可长期持有,分享行业景气度回升带来的业绩与估值双重修复红利。

  事件驱动型交易者

  可以重点关注三大核心催化:一是溴素价格走势,若价格继续上涨,将持续带来股价催化;二是纯碱行业检修减产消息、价格触底反弹信号;三是公司技改项目的审批、开工进展,以及一季报亏损收窄情况。在相关利好催化时可进行波段操作,但需注意周期股波动剧烈,应设定严格的止盈止损。

  价值型与稳健型投资者

  建议保持谨慎观望。公司短期内难以摆脱亏损,48 亿元巨额资本开支存在不确定性,行业复苏时点亦不明朗。应等待公司连续多个季度亏损收窄、经营活动现金流转正、技改项目取得实质性进展、纯碱行业供需格局明确改善后,再考虑是否介入。

  中长期持仓的投资者:可继续持有底仓,核心跟踪 2026 年一季报的业绩修复情况、纯碱价格走势与技改项目进展,只要公司成长逻辑不发生变化,便无需在意短期股价波动。

  短线持仓的投机者:若持仓成本在 6.0 元以下,可继续持有观察,设置 6.0 元为止盈止损线,一旦跌破立即止盈离场;若持仓成本在 6.3 元以上,建议次日冲高适度减仓,锁定利润,规避短期回调风险。

  (二)关键观察节点与风险信号

  核心观察节点(按优先级排序)

  行业价格信号:纯碱(轻质、重质)现货及期货价格是否持续企稳回升;溴素价格能否维持高位。

  公司经营数据:季度营收环比变化;毛利率是否改善;亏损额是否持续收窄;经营活动现金流是否转正。

  项目进展节点:48 亿元技改项目的股东大会审批、环评、开工及建设进度;参股的中盐碱业项目投产进展。

  行业供需格局:纯碱行业开工率变化、厂家库存去化情况、下游浮法玻璃与光伏玻璃需求回暖情况。

  财务健康度:有息负债规模变化;财务费用是否得到有效控制;一季报、半年报的业绩修复情况。

  纯碱价格再度大幅下跌,跌破 1100 元/吨,行业亏损面进一步扩大;

  溴素价格快速回落,年内涨幅大幅回吐,业绩弹性催化消失;

  48 亿元技改项目审批受阻、进度严重滞后,或投资大幅超支;

  2026 年一季报亏损幅度超预期,业绩修复不及市场预期;

  下游房地产需求持续低迷,浮法玻璃企业大规模停产,纯碱需求进一步萎缩;

  行业新增产能大规模释放,供需格局进一步恶化。

  七、重要风险提示与免责声明

  重要风险提示:公司 2025 年出现巨额亏损,2026 年上半年纯碱业务仍大概率处于亏损状态,业绩修复存在不确定性;纯碱行业产能过剩格局尚未根本改变,行业复苏时点存在极大不确定性;48 亿元技改项目投资巨大,建设周期长,存在进展不及预期、投资超支的风险;溴素价格上涨受短期供应扰动影响,持续性存疑,存在价格快速回落的风险。本标的属于强周期行业底部博弈标的,股价波动剧烈,仅适合具备专业投资能力、对化工周期有深刻认知的投资者。

  免责声明:本报告基于公开信息与数据撰写,仅为投资逻辑分析与市场参考,不构成任何投资建议。股市有风险,入市需谨慎。

  疑似使用 AI 生成,请谨慎甄别

有问题请联系 767871486@qq.com 商务合作广告联系 QQ:767871486
Copyright 2007-2026
www.chaguwang.cn 查股网