chaguwang.cn-查股网.中国
查股网.CN
太钢不锈(000825)内幕信息消息披露
 
沪深个股最新内幕信息查询:    
 

太钢不锈转让子公司太钢国贸(美国)有限公司、太钢不锈香港有限公司全部股权

http://www.chaguwang.cn  2022-04-26  太钢不锈内幕信息

来源 :兰格钢铁网2022-04-26

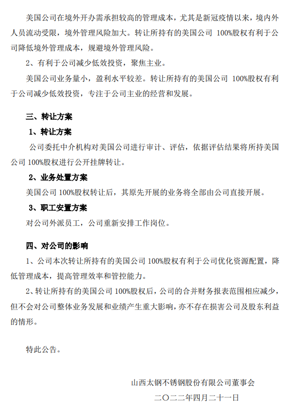
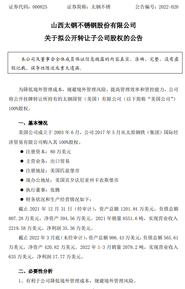
  为降低境外管理成本,规避境外管理风险,提高管理效率和管控能力,山西太钢不锈钢股份有限公司(以下简称“公司”、“太钢不锈”)将公开挂牌转让所持有的太钢国贸(美国)有限公司(以下简称“美国公司”)100%股权。

      

      

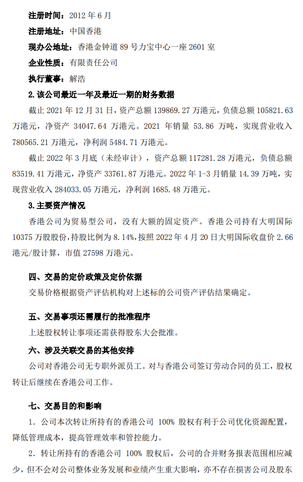
  山西太钢不锈钢股份有限公司(以下简称“公司”、“太钢不锈”)决定向太钢进出口(香港)有限公司协议转让太钢不锈香港有限公司(以下简称“香港公司”) 的全部股权。

      

      

      

  

有问题请联系 767871486@qq.com 商务合作广告联系 QQ:767871486
查股网以"免费 简单 客观 实用"为原则,致力于为广大股民提供最有价值和实用的股票数据作参考!
Copyright 2007-2021
www.chaguwang.cn 查股网