2023年3月,鲁西化工发布《鲁西化工集团股份有限公司吸收合并鲁西集团有限公司暨关联交易报告书(草案)(上会稿)》,宣告其对鲁西集团的吸收合并。鲁西化工通过向鲁西集团的全部股东(中化投资、中化聊城、财信控股和聚合投资)发行股份的方式对鲁西集团实施吸收合并。
由于此次涉及企业较多,以下将使用简称进行解读,具体情况见下表。

表:企业简称情况
01
多方因素促合并重组
2015年,我国先后印发《中共中央、国务院关于深化国有企业改革的指导意见》、《国务院关于改革和完善国有资产管理体制的若干意见》,文件明确指出要推进公司制股份制改革,推进国有资本优化重组。
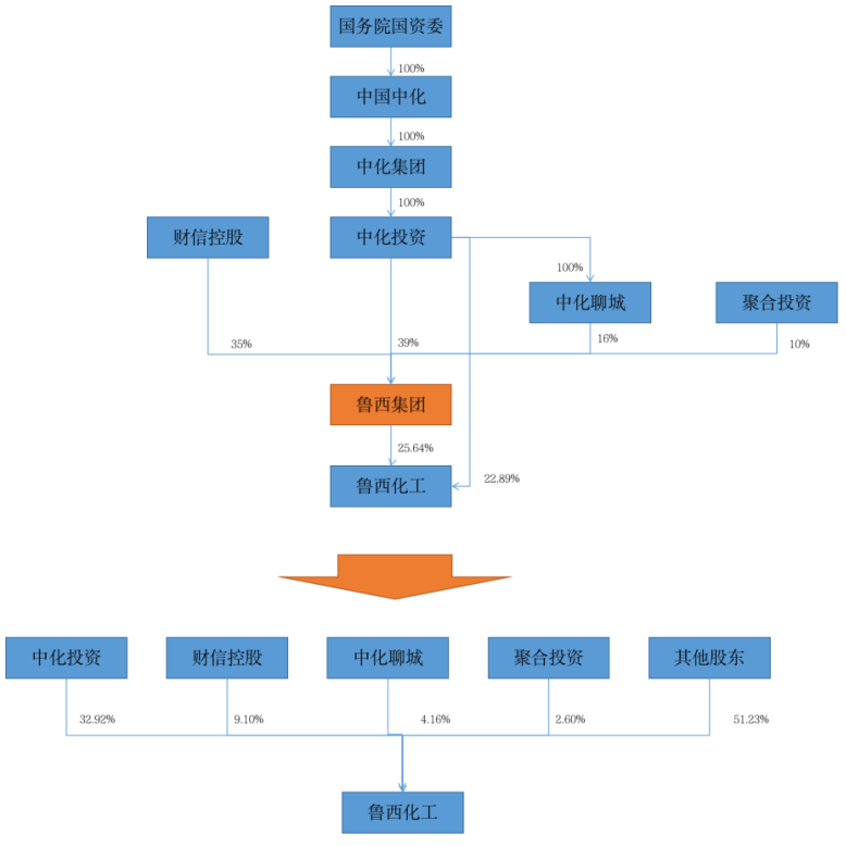
本次交易后,中化投资、中化聊城和财信控股等国有股东将直接持有鲁西化工的股份,本次交易有利于实现国有资本的证券化,提高国有资本的流动性和增值空间。同时,减少持股层级,提升决策效率。
党的十九大以来,中央大力推动全面深化国企改革,旨在提升企业经营管理效率,促进国有资本做强做大。
本次交易通过吸收合并的方式,实现了推动企业加快管理创新、压缩国有企业内部管理层级的目的,是积极响应全面深化国企改革的重要举措。
本次交易有利于使公司治理结构更为扁平化,从而进一步提升企业决策效率,提升管理效率,增强公司盈利能力。
其次,此次重组也有利于鲁西化工资产的统一、完整,减少公司内部关联交易,增强鲁西化工独立性。
鲁西化工及其产品在全球范围内具有较高的声誉,但商标所有权归属于鲁西集团,鲁西化工及其下属子公司在其生产经营活动中以无偿方式使用鲁西集团拥有的注册商标,存在所有权与使用权分离的情况。
本次交易完成后,鲁西化工将承接鲁西集团所拥有的商标、专利等知识产权,有利于鲁西化工资产的统一、完整,减少鲁西化工对鲁西集团的依赖。
同时,鲁西化工与鲁西集团存在日常关联交易,本次交易后,鲁西集团注销,鲁西化工作为存续公司承继及承接鲁西集团的全部资产,同时鲁西集团将并入鲁西化工,有利于减少关联交易,增强鲁西化工的独立性,进一步促进鲁西化工规范化运作,切实保护鲁西化工及中小股东的合法权益。
02
64亿元吸收鲁西集团
本次交易具体方式为鲁西化工通过向鲁西集团的全部股东(中化投资、中化聊城、财信控股和聚合投资)发行股份的方式对鲁西集团实施吸收合并。鲁西化工为吸收合并方,鲁西集团为被吸收合并方,中化投资、中化聊城、财信控股和聚合投资为交易对手方。

图:鲁西化工重组前后股权结构变化
本次交易完成后,鲁西化工为存续方,将承继及承接鲁西集团的全部资产、负债、人员、业务、合同及其他一切权利与义务,鲁西集团将注销法人资格,鲁西集团持有的鲁西化工492,248,464股股票将被注销,中化投资、中化聊城、财信控股和聚合投资将直接持有以标的资产认购取得的鲁西化工股票。

表:交易细节
资料来源:鲁西化工吸收合并鲁西集团暨关联交易报告书(草案)(上会稿)
需要注意的是,公告指出,尽管鲁西集团100%股权的交易作价应为74.8亿元,但在本次交易的过渡期间,鲁西集团完成了10.8亿元的现金分红,相应调减后,经各方协商确定鲁西集团100%股权的最终交易价格为63.95亿元。
03
鲁西化工发展再升级
本次交易前,鲁西化工是国内综合性化工企业龙头之一,已逐步形成了煤化工、盐化工、氟硅化工、化工新材料等完整的产业链条。鲁西集团系持股型公司,除了持有鲁西化工股份以外,不直接从事其他具体的生产经营业务。
鲁西集团经过近十年来持续不断的结构调整与创新发展,已从传统化肥企业逐步转型成为国内一流的化工新材料企业。
与鲁西集团的合作是中化集团与山东省在高端化工(新材料)领域合作的重要内容,也是中化集团在化工新材料领域进一步增强创新能力和产业实力的有力举措。
因此,本次划转完成后,中化集团将通过扩大投资和产业链协同等多种方式支持鲁西化工加快发展,努力建设世界一流的化工新材料产业园,促进鲁西化工在化工新材料领域由国内一流向国际一流升级。

图:鲁西化工产业布局
从股权结构来看,本次交易前,鲁西化工总股本为1,919,676,011股。根据交易方案,本次吸收合并拟发行501,195,684股股份,鲁西集团持有的鲁西化工492,248,464股股份将被注销,本次交易实际新发行股份数量为8,947,220股股份。

表:重组后鲁西化工股权变化情况
资料来源:鲁西化工吸收合并鲁西集团暨关联交易报告书(草案)(上会稿)
从员工安置角度来看,截至此次报告书公布,鲁西集团共有员工9人,系领导班子成员4人,集团党委办公室1人,财务处3人,综合管理办公室1人。
在合并完成后,鲁西集团的全体员工将由鲁西化工接收的,鲁西集团作为其现有员工用人单位的全部权利和义务将自本次合并的交割日起由鲁西化工享有和承担。
从财务整合方面来看,交易完成后,重组后的鲁西化工将整体均按照上市公司的治理要求进行整体的财务管控,加强财务方面的内控建设和管理,以提高重组后鲁西化工整体的财务合规性和资金运用效率。
总的来说,本次交易完成后,鲁西化工吸收合并鲁西集团,鲁西集团现有的内部组织机构将根据鲁西化工内部组织机构进行相应调整,压缩企业内部管理层级,使公司治理结构更为扁平化,从而进一步提升企业决策效率、优化公司治理结构。