“房地产、白酒、屠宰”是上市公司顺鑫农业的三大业务板块,曾经都为公司业绩立下过汗马功劳。
如今,面对发展困局,顺鑫农业打算放弃屡屡拖累公司业绩的房地产业务,进而专心白酒业务发展,实现营收、净利润“双升”。
然而,现实是残酷的,业内人士认为,一是房地产业务是“烫手山芋”,短时间内被剔除的可能性较小。二是,伴随今年白酒新国标的出台,顺鑫农业的白酒业务开始“滑坡”,这不是公司减负就能解决的问题。
A
抛弃房地产,难做到!
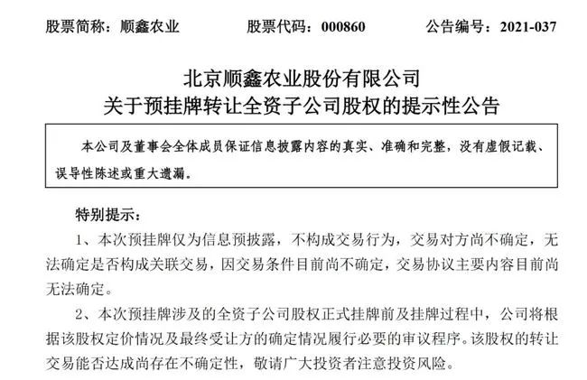
12月1日晚间,顺鑫农业发布预挂牌公告称,为聚焦主营业务,其拟通过产权交易所公开挂牌转让全资子公司北京顺鑫佳宇房地产开发有限公司(简称“顺鑫佳宇”)100%的股权。

数据显示,2015年至2020年,顺鑫佳宇分别亏损0.03亿元、1.92亿元、2.20亿元、2.56亿元、3.39亿元和5.34亿元,6年间累计亏损15.6亿元。
2021年,全国房地产行业调控频繁,政策整体偏紧。前三季度,顺鑫佳宇净利润亏损3.38亿元,意味着公司近7年半来,地产板块亏损近19亿元。
也就是说,顺鑫佳宇已经严重拖累了顺鑫农业的利润水平,资本市场也一直将顺鑫佳宇视为顺鑫农业的“包袱”,呼吁顺鑫农业尽快将其剥离出去,但迟迟没有得到顺鑫农业明确的回复。
这一次,顺鑫农业发布公告剥离房地产业务,可能也是受环境所迫。
2020年疫情爆发,顺鑫农业旗下牛栏山二锅头快速增长势头“宣布终结”,加上新国标将要在2022年6月实施,被称为“酒精酒”的牛栏山二锅头未来日子也不会好过。
同时,屠宰业务也是羞见公婆,在多方利空共同夹击的情况下,如果再不将亏损包袱割掉,顺鑫农业可能也会被拖入到亏损泥潭之中。
然而,在房地产利空,顺鑫佳宇连续亏损、资产为负数的状况,即便顺鑫农业要剥离房地产也很难。
顺鑫农业方面也承认,鉴于公司地产业务资产体量近70亿元,整体剥离有一定不确定性,但公司退出地产业务的决心不变,在主动去地产化的同时,也在寻求整体或部分项目剥离方案,以尽快解决历史遗留问题。
B
牛栏山遭遇“新国标”,难上加难!
如果说顺鑫农业剥离房地产业务有困难,那白酒新国标的出现,让这家上市企业难上加难。
日前,国家标准化管理委员会发布“2021年第7号中国国家标准公告”,GB/T 15109-2021《白酒工业术语》及GB/T 17204-2021《饮料酒术语和分类》两项国家标准正式发布,实施日期为2022年6月1日。
其中,新《白酒工业术语》明确规定固态法白酒不能添加任何酒精和添加剂,液态法和固液态法白酒可添加粮谷类酒精,但不能添加其他原料酒精和添加剂。
若白酒中添加了非谷物成分,则不能叫“白酒”,只能叫“配制酒”。
业内专家指出,白酒新国标将白酒的概念与传统白酒的概念完全区分开来,这对于使用非谷物酒精、香精香料的低端白酒将是严重打击,其制作成本和质量把控成本也将大大提升。

众所周知,牛栏山是顺鑫农业旗下最重要的白酒品牌,也是其白酒业务的主要来源,拥有“经典二锅头”“传统二锅头”“百年牛栏山”“珍品牛栏山”“陈酿牛栏山”五大系列产品。
数据显示,2020年,牛栏山的白酒产量约为69.05万千升,陈酿白酒(即调香型白酒)的产量约为42.16万千升,在该品牌总产量的占比约为67%。
尽管牛栏山努力进行品牌转型,完成从“中国民酒”到“中国名酒”的转变,但事实却是收效甚微。
财报显示,截至2021年上半年,顺鑫农业以陈酿和传统二锅头为代表的低端酒系列实现营收49.8亿元,同比增长5.24%;
而以珍品系列为代表的中档,以经典二锅头、百年牛栏山为主的高档酒的营收都有不同程度的下滑,两者营收分别为7.65亿元和7.96亿元,同比下滑17.42%和1.96%。
核心大单品遭遇白酒新国标,品牌向高端转型收效甚微!专家表示,顺兴农业剥离房地产业务可以完成减负,但对白酒业务的提升作用有限,其白酒业务发展仍存较大不确定性。