来源 :北极星电力网2023-09-04
9月1日,银星能源发布《宁夏银星能源股份有限公司关于与东方风电签署合作协议的公告》。
协议的主要内容:
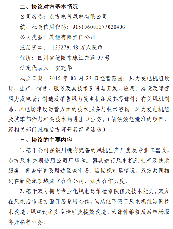
1.基于公司在银川拥有完备的风机生产厂房及专业工器具,东方风电先期使用公司厂房和工器具进行风电机组生产及技术服务,覆盖宁夏及周边区域市场。后期视市场情况,双方共同推进在新能源领域成立合资公司,加大合作力度。
2.基于双方拥有专业化风电运维检修队伍及技术能力,双方在风电后市场方面开展紧密合作,包括但不限于风电机组涉网技术改造、风电设备安全治理及提效改造、大部件维修及后市场服务开拓等业务。
3.基于东方风电制造和研发优势,双方共同建立技术培训长效机制,东方风电负责对公司人员进行技术培训,公司提供必要的实验场地和相关支持。

