来源 :水泥网2025-03-10
3月7日,浙江省经信厅发布“湖州槐坎南方水泥有限公司等3家企业水泥熟料生产线补充产能置换方案通告”。

补充置换方案显示:
湖州槐坎南方水泥1号线置换补充产能1250t/d;
湖州槐坎南方水泥2号线置换补充产能1000t/d;
湖州槐坎南方水泥3号线置换补充产能500t/d;
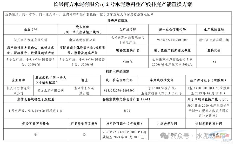
长兴南方水泥2号线置换补充产能500t/d;
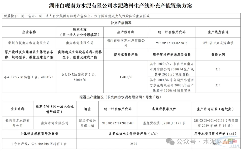
湖州白岘南方水泥置换补充产能1500t/d。
退出产能分别是:
安吉南方水泥有限公司2500t/d生产线;
安吉南方水泥有限公司2000t/d生产线;
湖州小浦南方水泥有限公司2000t/d生产线;
长兴南方水泥有限公司2500t/d生产线。




