9月25日傍晚,海南高速发布公告称,董事会决定公司以不超过1.49亿元的资金受让海南农信系统现有20家机构中部分原股东所持股份,并将受让的股权转为海南农村商业银行股份,参与发起设立海南农村商业银行。
根据此前披露的筹备方案,海南省农村信用社联合社及19家农合机构将采取新设合并的方式组建海南农村商业银行,涉及海南农信系统7000多员工,3200亿资产。
财联社记者注意到,9月8日,罗牛山发布公告称,因不满足“两参一控”的金融监管要求,及因最近2个会计年度未能连续盈利从而不符合海南农村商业银行的发起人条件。公司将争取用“转让方式”退出所持海南农信系统股权。
根据罗牛山历年公告,其持有海南文昌市农信社等17家农信社的股权,入股比例从6.16%-9.99%不等,入股数量合计9773万股左右。
9月25日,海南农信社相关人士对财联社表示,由于海南省农商行筹备工作尚处于保密阶段,不能确定海南高速承接的股份就是罗牛山拟转让的全部股份,但是按照筹备工作的要求,原股东的确可以用转让方式退出。
注册资本220亿股,将刷新省级农商行记录?
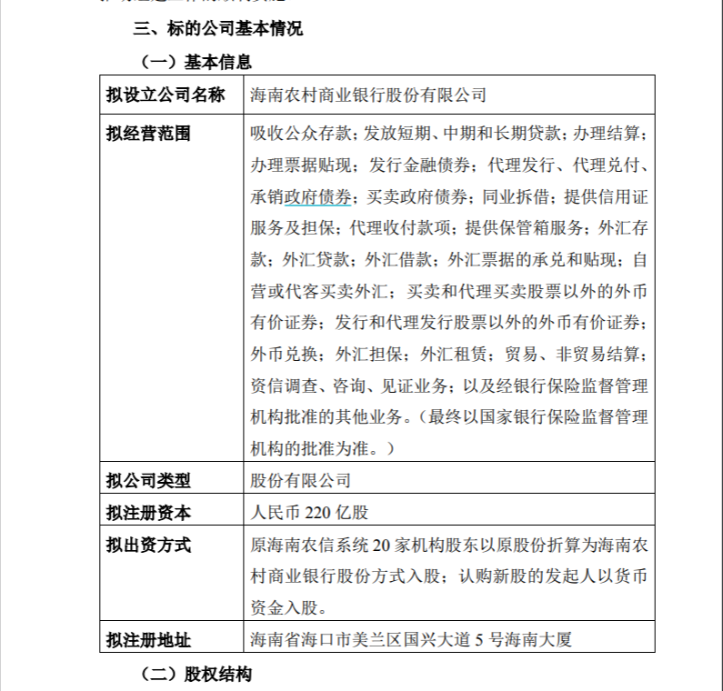
9月25日,海南高速的公告透露海南省农商行筹建关键信息,公告称“海南农商行注册资本220亿股。入股方式为,原海南农信系统20家机构股东以原股份折算为海南农村商业银行股份方式入股;认购新股的发起人以货币资金入股”。

不过,截至目前,海南农村商业银行的股权结构尚未确定。
如果按每股1元计,根据已公开的信息,海南省农商行220亿股注册资本将再次刷新省级农商行注册资本新纪录。此前保持第一位的是9月19日成立的辽宁农商行,注册资本为207.89亿。其余的省级农商行,包括天津滨海农商行注册资本为126.58亿,首家成立的浙江农商联合银行注册资本仅为50.25亿。
相比之下,浙江农商联合银行资本规模突破4.5万亿,对于海南省农商行220亿股注册资本的由来,罗牛山9月8日的公告透露,2023年9月7日,农信各市县行社在辖内各营业网点张贴公示的《净资产分配方案公告》,公示期为7天。
该公告显示,截至2023年3月31日,海南省联社及各市县行社清产核资和资产评估后的净资产191.13亿元(同期账面净资产累计为232.74亿元)。
罗牛山痛失海南农商行发起人身份
罗牛山此前投资参股海南17家农信市县行社,截至2023年3月31日清产核资和资产评估后的净资产176.73亿元,是海南农信社最大的投资股东。
9月8日,罗牛山发布公告称,因不满足“两参一控”的金融监管要求,及因最近2个会计年度未能连续盈利从而不符合海南农村商业银行的发起人条件。公司将争取用“转让方式”退出所持海南农信系统股权。
罗牛山2022年年报显示,公司期内实现营业收入约28.82亿元,同比增长53.99%;净利润约为8923.1万元,同比增长121.11%。不过,罗牛山2021年报显示,归母净利润-42267.19万元,同比下降514.06%。
因此不符合监管相关规定,罗牛山痛失海南省农商行主要发起人的身份。
罗牛山对海南农信社入股从2008年就开始。
罗牛山2011年12月7日发布的《关于公司投资文昌市农村信用合作联社等农信社获批的进展公告》显示,当时罗牛山已经持有海南文昌市农信社等15家农信社的股权,入股比例从6.16%-9.99%不等,入股数量合计9773万股。
9月8日,罗牛山公告提示,根据所持农信金融机构股权后续处理的方式,在公司收回大额投资款的同时,可能给公司2023年度净利润带来不同程度的负面影响。
9月25日,罗牛山再度公告披露,公司对上述行社的历史投资成本合计为 6.68 亿元,截至 2023 年 3 月 31 日,上述行社的账面价值为 13.99 亿元(其中,长期股权投资 11.78 亿元,其他权益工具 2.21 亿元),合计持股数量为 6.84 亿股。
海南省农信联社理事长、主任暂缺
值得关注的是,海南省农信联社官网显示,在原党委书记、理事长王年生退休之后,原主任李晓刚6月接替党委书记,李晓刚担任的联社主任则处于空缺状态。而官网显示,李晓刚尚未接任理事长一职。
如此,意味着海南省农信联社理事长、主任均双双处于空缺的状态。
5月30日,海南省委组织部通过“海南发布”公众号对外发布干部选调公告称:面向全国公开选调包括海南省农村信用社联合社主任在内的六个厅级岗位。
海南省委组织部的海选公告显示,对于报名海南省联社主任,须符合若干硬性条件,包括现任或担任过省级以上国有商业银行、农信社或其他金融机构正职(含相当职务),或担任以上相应岗位副职(含相当职务)2年以上,未满2年的一般应当在同层级副职岗位和下一层级正职岗位工作累计5年以上;
值得关注的是,报名资格强调了要“了解金融科技行业发展趋势,具有丰富的职业经历和突出的经营业绩”。
不过,截至目前,尚未有海南省农村信用社联合社主任海选结果相关的信息。