chaguwang.cn-查股网.中国
查股网.CN
鞍钢股份(000898)内幕信息消息披露
个股最新内幕信息查询:
返回查股网主页
收藏查股网(Ctrl+D键)
鞍钢股份分时资金
鞍钢股份日线资金
大盘分时DDX数据
大盘历史DDX(日线图)
基本面选股系统
主力资金流向统计
Level-2指标龙虎榜
DDX综合选股(V1)
DDX综合选股(V2)
DDX选股决策(实时)
板块资金流向(实时)
热点板块概念股票
鞍钢股份研究报告
鞍钢股份价值分析
鞍钢股份概念题材
鞍钢股份内幕消息
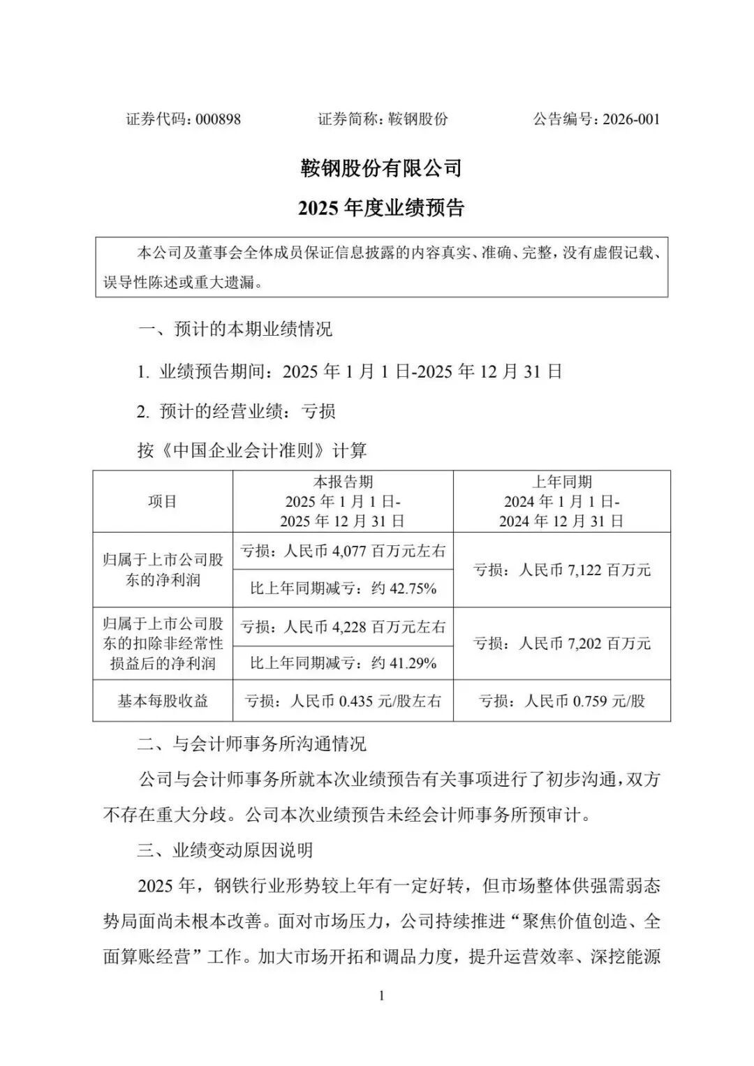
鞍钢股份预亏40亿
http://www.chaguwang.cn
2026-02-04
鞍钢股份内幕信息
来源 :料道
2026-02-04
查股网为非盈利性网站 本页为转载如有版权问题请联系
767871486@qq.com
或
QQ:767871486
Copyright 2007-2025
www.chaguwang.cn
查股网