来源 :北极星电力网2024-02-02
北极星风力发电网讯,近日,赣能股份发布《关于全资子公司收购北京弘毅新能源有限公司90%股权暨投资建设修水大湖山风电场项目的公告》。
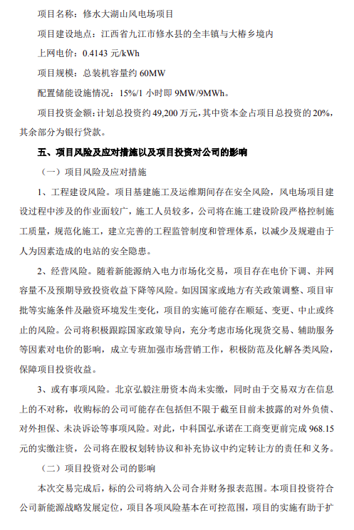
根据公告显示,赣能股份全资子公司江西赣能智慧能源有限公司向中科国弘能源集团有限公司收购其全资子公司北京弘毅新能源有限公司90%股权,股权交易价格为0元人民币,承担基准日评估北京弘毅273.21万元负债总额和过渡期内北京弘毅全资子公司修水县弘业新能源科技有限公司(以下简称“修水弘业”)126.56 万元债务,并承接修水弘业所属修水县大湖山 60MW 风电场项目的投资建设,项目总投资约为 49,200 万元人民币。





