chaguwang.cn-查股网.中国
查股网.CN
泸天化(000912)内幕信息消息披露
个股最新内幕信息查询:
返回查股网主页
收藏查股网(Ctrl+D键)
泸天化分时资金
泸天化日线资金
大盘分时DDX数据
大盘历史DDX(日线图)
基本面选股系统
主力资金流向统计
Level-2指标龙虎榜
DDX综合选股(V1)
DDX综合选股(V2)
DDX选股决策(实时)
板块资金流向(实时)
热点板块概念股票
泸天化研究报告
泸天化价值分析
泸天化概念题材
泸天化内幕消息
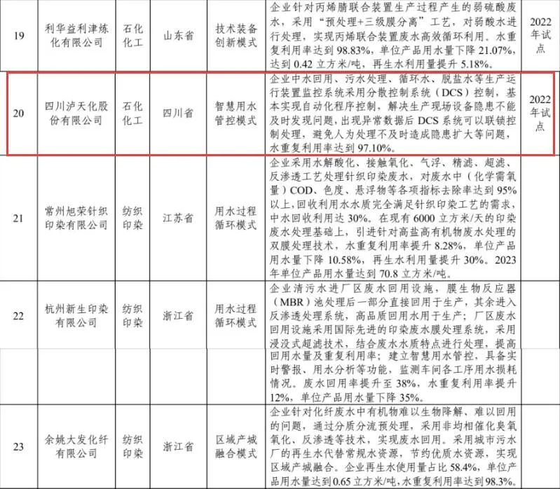
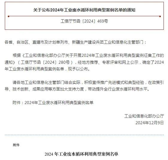
泸天化“智慧用水管控模式”上榜2024年工业废水循环利用典型案例
http://www.chaguwang.cn
2024-12-13
泸天化内幕信息
来源 :泸天化集团
2024-12-13
近日,工业和信息化部办公厅公布2024年工业废水循环利用典型案例名单,四川泸天化股份有限公司“智慧用水管控模式”上榜,为今年四川省唯一入选典型案例。
查股网为非盈利性网站 本页为转载如有版权问题请联系
767871486@qq.com
或
QQ:767871486
Copyright 2007-2024
www.chaguwang.cn
查股网