来源 :ZAKER2025-02-09

近日,兰州黄河( SZ000929 )发布 2024 年度业绩预告。
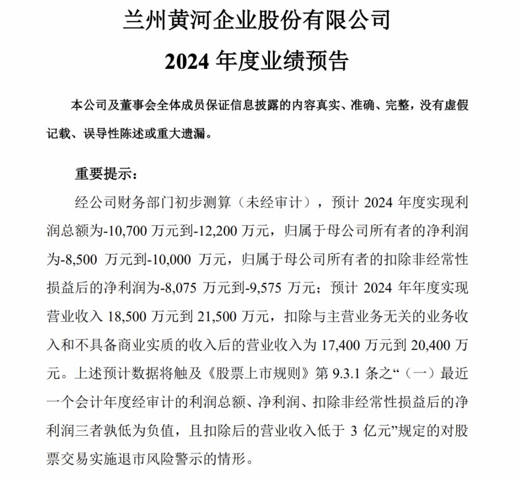
经公司财务部门初步测算(未经审计),预计 2024 年度实现利润总额为-1.07 亿元到-1.22 亿元,归属于母公司所有者的净利润为-8500 万元到-1 亿元,归属于母公司所有者的扣除非经常性损益后的净利润为-8075 万元到-9575 万元;预计 2024 年年度实现营业收入 1.85 亿元到 2.15 亿元,扣除与主营业务无关的业务收入和不具备商业实质的收入后的营业收入为 1.74 亿元到 2.04 亿元。
上述预计数据将触及《股票上市规则》第 9.3.1 条之"(一)最近一个会计年度经审计的利润总额、净利润、扣除非经常性损益后的净利润三者孰低为负值,且扣除后的营业收入低于 3 亿元"规定的对股票交易实施退市风险警示的情形。
据查阅,兰州黄河是一家区域性品牌啤酒生产企业,主要从事"黄河"、"青海湖"双品牌系列啤酒和"黄河"系列麦芽等产品的生产和销售,曾被称为"西北啤酒王"。
值得注意的是,不久前,兰州黄河完成了易主,创始人杨世江家族离场,二股东谭岳鑫方接手。
2024 年 11 月 8 日,兰州黄河公告称,为解决公司实际控制人杨世江一方与二股东实际控制人谭岳鑫一方长达数年的纠纷诉讼,通过一揽子交易彻底理顺公司股权控制关系,多方签订框架协议,协议完成后兰州黄河的实际控制人由杨世江变更为谭岳鑫。
谭岳鑫跃升为兰州黄河实控人后,再此调整股权结构。2024 年 12 月 16 日,兰州黄河公告,湖南昱成投资有限公司(下称:"昱成投资")与湖南鑫远环境科技集团股份有限公司(下称:"鑫远股份")协议约定,前者将所持 100%兰州黄河新盛投资有限公司(下称:"新盛投资")股权转让给后者,转让价款为 3.81 亿元。
上述股权转让完成后,鑫远股份将成为兰州黄河间接控股股东,昱成投资作为鑫远股份的间接控股股东仍间接控制兰州黄河,兰州黄河实际控制人仍为谭岳鑫。
此外,兰州黄河管理层也完成换血。2024 年 12 月 16 日,兰州黄河公告董事会补选和高管聘任情况,谭岳鑫就任董事长,鑫远系的郭丽丽任总裁,宋敏任副总裁、董事会秘书,谭敏任财务总监。兰州黄河原实控人杨世江和其旧部则全部退出,不再在兰州黄河任职。