来源 :挖贝网2022-04-13
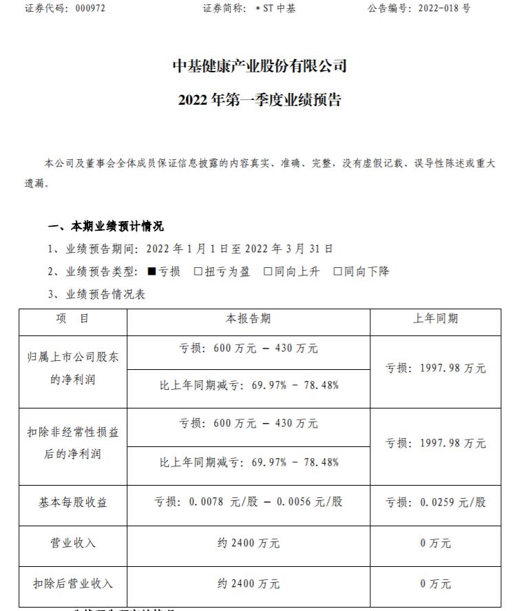
挖贝网4月13日,*ST中基(000972)近日发布2022年第一季度业绩预告,预计业绩亏损。报告期内归属于上市公司股东的净利润亏损600万元-430万元,上年同期亏损1997.98万元,同比亏损减少;基本每股收益亏损0.0078元/股-0.0056元/股。

2021年度公司恢复生产,2022年一季度对库存商品进行销售,实现主营业务收入,并相应产生毛利;公司主营业务产品为季节性生产,在主要原材料成熟期开始加工生产,生产工厂全年发生费用均计入当期产品生产成本中。2021年一季度,工厂费用计入了当期损益-管理费用。2022年一季度,工厂正常生产经营,生产工厂费用计入了生产成本,导致本期计入损益的费用较上年同期降低。
挖贝网资料显示,*ST中基股东六师国资公司、国恒投资公司与上海千琥公司解除包括但不限于2019年11月达成的表决权委托、一致行动安排及战略合作意向等事项,六师国资公司、国恒投资公司恢复行使表决权,六师国资委成为公司实际控制人。