来源 :挖贝网2023-04-13
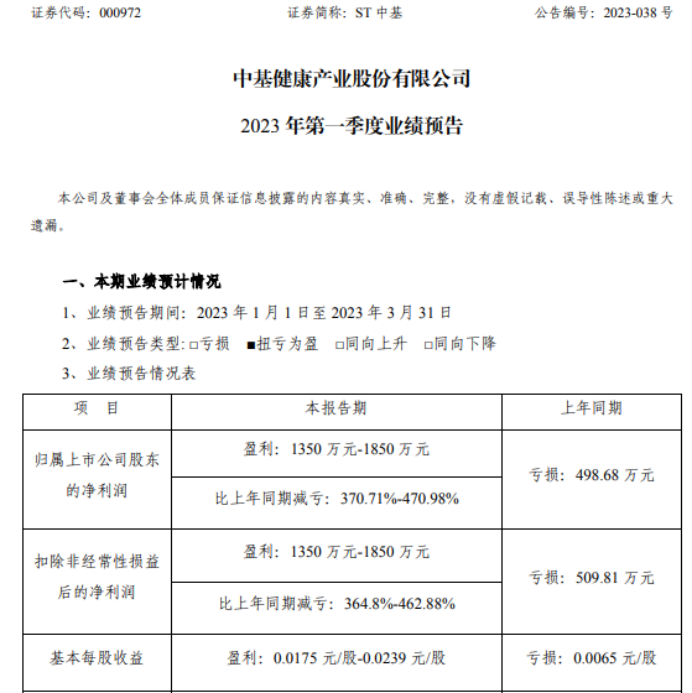
4月13日,ST中基(000972)近日发布2023年第一季度业绩预告,报告期内归属于上市公司股东的净利润1350万元-1850万元,较上年同期扭亏为盈;基本每股收益0.0175元/股-0.0239元/股。

公司2023年库存番茄酱3.47万吨,较2022年库存番茄酱的2.82万吨,增加了23.05%,可销售产品数量较上年同期有所增加。同时,公司加大了产品销售力度,使得产品销售数量较上年同期大幅增加,增加比例约500%。加之,2023年第一季度番茄酱销售价格较上年同期已有一定增幅,增幅比例约46%。综合上述因素,造成公司2023年第一季度营业收入大幅增加,产品销售毛利有所增长。
挖贝网资料显示,ST中基聚焦农业产业化发展的主责主业,提前谋划、加强部署、全力推进生产经营工作。