来源 :华夏能源网2024-02-23
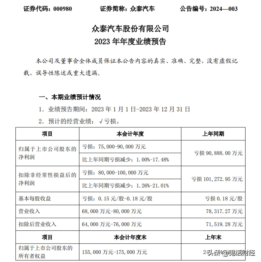
1月底众泰汽车发布了2023年业绩预告,2023年将会亏损7.5亿元-9亿元,扣除非经常性损益后亏损8亿元-10亿元。由于2019年至2022年,众泰汽车净利润分别为-111.9亿元、-103.43亿元、-7.06亿元和-9.09亿元。再加上2023年这一笔亏损,公司已经是连续亏损5年。公告中公司表示:2023年度公司整车业务仍在恢复中,销量规模较小。公司拟计提资产减值准备和坏账准备等合计约3亿元至4亿元,因此整体业绩仍处于亏损状态。

把整个情况整理一下,其实就是一句话,公司仍在持续亏损中且尚未有明确的走出低谷迹象。把时间退回到2021年4月,公司公布了2020年年报净利润亏损108.01亿元,2020年末净资产为-44.23亿元。因被中兴财光华会计师事务所(特殊普通合伙)出具了否定意见的《公司内部控制审计报告》,公司存在最近三个会计年度扣除非经常性损益前后净利润孰低者均为负值,且最近一年审计报告显示公司持续经营能力存在不确定性的情形。触犯了深交所上市规则的相关规定而被处以退市风险警示叠加实施其他风险警示。
2021年6月9日,公司收到金华中院送达的《民事裁定书》,金华中院裁定受理浙江永康农村商业银行股份有限公司对公司的重整申请。2021年11月30日,公司收到了金华中院送达的《民事裁定书》,裁定批准公司重整计划,并终止公司重整程序。公司进入重整计划执行阶段。2021年12月22日,公司向金华中院提交《众泰汽车股份有限公司重整计划执行工作报告暨提请人民法院确认重整计划执行完毕的报告》,称众泰汽车已经完成重整计划的执行。同日,公司管理人向金华中院提交《关于众泰汽车股份有限公司重整计划执行情况的监督报告》,确认众泰汽车重整计划已执行完毕。

再后来,众泰汽车完成了重整计划并且开始试图恢复生产,同时又启动了新一轮定增的方案,想用这样的方式来完成资本运作,实现逆袭。现在我们完整复盘当时的状况,不难发现这几乎是历史上巨亏企业重大资产重组的标准动作。首先就是公司因为各种原因陷入困境,然后在情况最糟糕的时候进行破产重组甩掉债务包袱。重整完毕之后重新定增募集资金,公司恢复运转。二级市场投资者已经非常熟悉这一套流程,从过去3年时间的股价表现来说也清楚的展现了大家的预期。
首先就是2021年因为公司经营越来越差股价持续下跌,随后开始有了破产重整的预期,股价于是开始快速上涨。当11月完成重整的时候,股价正好是阶段性高点位置。从以上迹象不难判断,有资金同时参与了公司的重整和股价的炒作。后期股价出现回落,这一过程中成交量是不大的。2022年随着新一轮定增计划的披露,股价也又一次从3元多上涨到了8元多。我记得那个时候我非常明确的表示对公司未来的不看好,不认为公司能顺利完成定增并且恢复以前在市场上的地位。当时不少网友提出了反对意见,同时股价也确实比我提出质疑的时候高出了20%左右。
只是很快事情发生了变化,股价一波又一波的下跌,成交量也在两波下跌过程中持续出现了放大。为什么呢?仍然还是从公告中可以找到原因,从2022年6月开始发布非公开发行的预告市场就开始炒作,但是交易所始终没有放行公司的定增预案,而是不断发出审核问询函。在双方拉锯了一年之后,2023年7月众泰终于撤回了非公开发行股票的申请,深交所这一次反应很快,立即发布了终止众泰定增的决定书。

在撤回定增申请前1个月,公司的实际控制人黄继宏开始退出,随后代行董事长职责的董事、副总裁、监事会主席、独立董事陆续离职,最新的消息是财务总监也离职了。这一系列的变化反映了什么呢?前期操刀资本运作的玩家已经撤离,也已经放弃后期继续进行运作。
为什么以前的玩法行不通了呢?资本市场虽然重组故事讲了很多年,但是这些公司虽然重组恢复了运营,却没有从根本上改变公司的情况。众泰汽车的市场早已失去,即便再怎么输血也无法恢复正常运行。对于投机者来说永远找的是机会,对于投资者来说首先要控制风险。在新的监管环境下,以前的套路已经行不通了,而且试图通过不断融资来支撑股价也顶不住了,发行无法通过。故事讲不成了,玩家自然也就离场了。
通过这一案例,我们应该学会什么呢?1、垃圾股破产重整已经不再是起死回生的灵药,之前凯乐科技直接破产清算就是实例。2、即使经过破产重整,如果企业的运营不能恢复,企业仍然还会退市甚至再次破产。3、重组讲故事的玩法已经逐渐被市场淘汰,乌鸡变凤凰虽然还会继续存在,但是不会大面积出现。4、新的监管模式下,单纯投机已经不能长期支撑股价了。