来源 :金融界2025-01-24
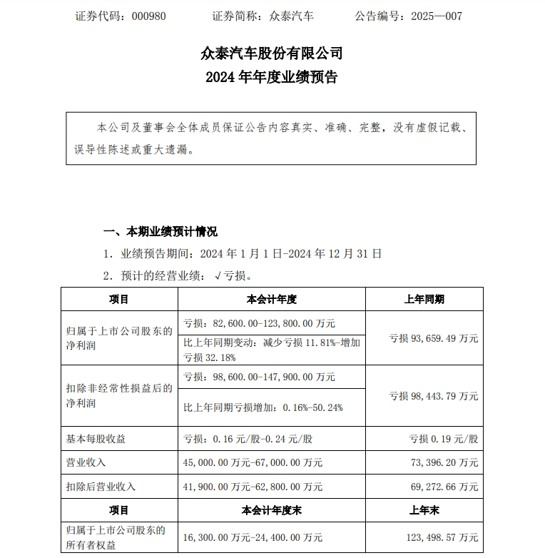
近日,众泰汽车发布了2024年年度业绩预告,预计去年公司总营业收入将在4.5亿至6.7亿元之间,远低于上年同期的7.34亿元。更为严峻的是,公司预计净亏损将达到8.26亿至12.38亿元,尽管这一数字相较于2023年同期的9.37亿元净亏损有所收窄,但整体财务状况依然不容乐观。

众泰汽车在公告中指出,2024年业绩亏损的主要原因在于整车板块业务未能恢复,且非整车板块业务的销售收入也出现了下降。这一消息并不意外,自众泰汽车重整以来,其在市场上的存在感已经大幅减弱。
回顾众泰汽车的历史,这家企业曾凭借模仿大众、奥迪、保时捷等豪车的外观,在市场上获得了不少关注。众泰SR9上市仅3天就获得了2万订单,当年的累计销量更是达到了33.31万辆,成为众泰汽车销量的高光时期。然而,由于缺乏核心技术,众泰汽车在激烈的市场竞争中逐渐失去了优势,销量急剧下滑。2018年销量跌至15.48万辆,2019年更是进一步下滑至11.66万辆。

销量的下滑导致众泰汽车陷入经营危机,旗下多家子公司及母公司被破产清算。2020年10月,浙江永康农商行以众泰汽车不能清偿到期债务且已明显缺乏清偿能力,但具有较高的重整价值为由,向法院申请对其进行重整。次年,众泰汽车迎来了江苏深商的接盘,公司重整计划得以执行完毕。
然而,重整后的众泰汽车依然面临着诸多挑战。尽管公司尝试着推进复产,并推出了T300海外版等车型,但并未能在市场上取得显著成绩。2023年众泰汽车累计销量仅为1112辆,其中新能源销量为42辆。与此同时,公司的亏损也在持续加剧,2019年至2023年期间,众泰汽车累计亏损达到了240亿元。
除了业绩亏损外,众泰汽车还面临着高管频繁出走的问题。去年5月,公司董事长黄继宏因个人原因辞职,随后又有董事叶长青和董事、副总裁刘娅递交辞呈。对于众泰汽车的后续走向,业内人士认为,尽管公司已经恢复生产,但面临的问题依然很多。此前的模仿策略已经不适合当下市场的发展,众泰汽车需要调整战略并重塑品牌形象。随着国内自主品牌的崛起和新能源汽车市场的竞争加剧,众泰汽车想要在竞争中获得一线生机,必须拿出更具竞争力的产品和服务。