来源 :电鳗快报2024-07-19
皇台酒业从事的主要业务包括:白酒酿造与销售、葡萄酒酿造与销售、酿酒葡萄种植。公司白酒产业拥有“皇台”和“凉州皇台”两大品牌,目前拥有“窖底原浆”、“皇台经典”等系列产品。公司产品价格已覆盖高、中、低端消费群。
《电鳗财经》了解到,白酒行业属于完全竞争性行业,行业的市场化程度高、市场竞争激烈,行业调整不断深化。从全国市场来看,企业竞争优势来源于自身品牌的影响力、产品质量、产品风格以及营销运作模式。在单一区域市场,企业的竞争优势则取决于企业在该区域的品牌影响力、区域消费者的认同度和综合营销能力。
皇台酒业作为一家历史悠久的白酒企业,其在市场上占据一席之地,但2023年公司再度陷入亏损。

主要会计数据和财务指标
皇台酒业披露的年报显示,2023 年度,公司实现营业收入 15,410.52 万元,较上年同期增加12.96%,其中白酒和葡萄酒实现营业收入 14,895.72 万元,占营业收入总额的比例为 96.66%。
但2023年,公司实现归属于上市公司股东的净利润-1500.94万元,较上年同期减少304.04%。皇台酒业在此前披露的年报预告中指出,公司为提高市场占有率,拓宽销售渠道,增加了市场推广宣传、人员招聘及薪资等销售费用,补充计提了无锡市梅林彩印包装厂诉讼案相关费用,其他相关滞纳金增加,因上述原因导致归属于上市公司股东的净利润出现亏损。

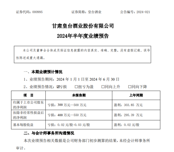
2024年半年度业绩预告
另一方面,皇台酒业发布的2024年半年度业绩预告显示,预计今年上半年归属于上市公司股东的净利润为亏损300 万元—500 万元,去年同期为盈利303.85 万元。
皇台酒业在公告中指出,2024年上半年业绩变动主要原因受市场环境影响,白酒行业整体竞争加剧,对公司经营造成压力。公司适度加大市场推广力度,销售费用和管理费用较去年同期都有所增加。
业内人士指出,随着国内外众多白酒新兴品牌的崛起,市场竞争日益激烈,部分老牌白酒品牌影响力、产品创新等方面逐渐失去了优势。消费者对品牌和产品的忠诚度降低,市场份额被不断侵蚀。其次,原材料价格的上涨以及劳动力成本的增加,使得生产成本不断攀升。
面对当前的困境,白酒企业需要采取有效措施来改善财务状况和市场竞争力。包括优化产品线,提高产品质量,加强品牌建设,以及改善内部管理,提升运营效率。同时,白酒企业还应积极寻求外部合作和融资渠道,以增强现金流和市场扩张的能力。
白酒企业面对行业日趋激烈的竞争环境,必须从根本上解决成长性问题。只有通过持续的改革和创新,才能在竞争激烈的白酒市场中稳固自身的地位,恢复投资者的信心。
未来,皇台酒业能否扭转亏损,公司营收能否再上新台阶,《电鳗财经》将长期予以关注。