来源 :凤凰网2022-03-05
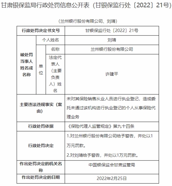
中国经济网北京3月4日讯中国银保监会网站今日公布的甘肃银保监局行政处罚信息公开表(甘银保监行处〔2022〕21号)显示,兰州银行股份有限公司存在未对其保险销售从业人员进行执业登记,造成委托未通过该机构进行执业登记的个人从事保险代理业务的违法违规事实,刘靖为相关责任人。
依据《保险代理人监管规定》第九十四条,中国银保监会甘肃监管局对兰州银行股份有限公司给予警告,并处以1万元罚款;对刘靖给予警告,并处以1万元罚款。
相关规定:
《保险代理人监管规定》第九十四条:保险公司、保险专业代理机构、保险兼业代理机构未按规定委托或者聘任个人保险代理人、保险代理机构从业人员,或者未按规定进行执业登记和管理的,由保险监督管理机构责令改正,给予警告,并处1万元以下罚款;对该机构直接负责的主管人员和其他直接责任人员,给予警告,并处1万元以下罚款。
以下为原文:
