来源 :蓝鲸财经2023-11-16
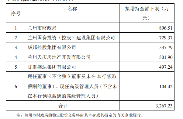
11月2日,兰州银行公告,自2023年9月25日起至10月30日止,公司A股股票已连续20个交易日收盘价低于4.55元,达到触发稳定股价措施的启动条件。公司拟采取主要股东、现任董事、现任高级管理人员增持本行股票的方式履行稳定股价义务。拟增持股份金额合计不低于3267.23万元。本次增持计划不设价格区间。
二度触发稳股措施,上次效果并不理想
事实上,这些增持的资金是从增持主体从本行所得中拿出一部分。

具体来看,在符合法律法规、证监会及银行业监督管理部门等规章的情况下,主要股东(发行前持有本行5%及以上股份的股东)以不低于稳定股价具体方案公告时所享有的本行最近一个年度的现金分红15%的资金增持本行股份。
另外,现任董事(不含独立董事及未在本行领取薪酬的董事)、现任高级管理人员(不含未在本行领取薪酬的高级管理人员)自本行股票上市之日起每十二个月内用于稳定本行股价的金额不低于稳定股价具体方案公告时上一年度其从本行获取的税后薪酬总额的15%。
上述拟增持股份金额合计不低于3267.23万元,这个金额在二级市场上来看似乎并不能引起太大波澜。
值得注意的是,这已是兰州银行自去年年初上市以来第二次触发稳股措施,前次稳定股价方案实施完毕至今仅过了半年多的时间。
去年9月8日,兰州银行就曾触发启动稳定股价措施的条件,随后该行董事会及时审议通过了《兰州银行股份有限公司稳定股价方案的议案》。
当时的有关增持主体累计增持了该行股份806万股,占总股本的0.1415%,累计增持金额2757.89万元。
今年3月24日,兰州银行公告该次增持措施依据《稳定股价方案》实施完毕。据《稳定股价方案》,在履行完毕该次增持措施后的6个月内,兰州银行及相关方的增持义务自动解除。
但从具体效果来看似乎并不理想,期间兰州银行股价依然跌跌不休。
通过不少转型发展议案
公开资料显示,兰州银行成立于1997年6月,是甘肃省第一家地方法人股份制商业银行,2022年成功登陆A股市场。
同日该行发布的一系列公告还显示了兰州银行今后的发展方向,例如审议通过了《关于制定<兰州银行股份有限公司中期资本规划(2024-2026)>的议案》、《关于制定<兰州银行股份有限公司数字化转型规划>的议案》、《关于成立兰州银行绿色金融发展委员会的议案》等等。
近年来兰州银行业绩较为平淡。2020-2022年该行分别实现营收73.04亿元、78.36亿元、74.50亿元,同期归属净利润为14.93亿元、15.66亿元、17.34亿元。
不过在今年前三季度,兰州银行业绩表现较为亮眼,实现营业收入62.41亿元,同比增长9.78%;归属于上市公司股东的净利润14.81亿元,同比增长9.98%。
截至报告期末,兰州银行不良贷款率1.70%,较2022年末下降0.01个百分点;拨备覆盖率195.46%,较2022年末提升0.47个百分点。
近日,国家金融监督管理总局甘肃监管局披露的行政处罚信息公开表显示,兰州银行及其9家支行因员工管理不到位;未按规定报送案件信息;印章管理不到位;贷款三查不到位造成损失;EAST数据质量管理不到位;未按监管口径统计普惠型小微企业数据等违规问题,被共计罚款710万元;其中总行罚款390万元,各支行共计罚款320万元。