来源 :运营商财经网金融2023-11-20
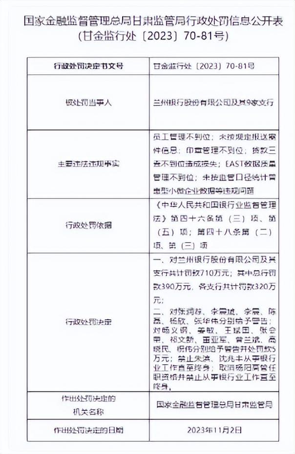
11月2日,兰州银行及其9家支行被罚款710万元。其中更有3位相关人员被终身禁业,引发关注。
具体来看,兰州银行及其支行因”员工管理不到位;未按规定报送案件信息;印章管理不到位;贷款三查不到位造成损失;EAST数据质量管理不到位;未按监管口径统计普惠型小微企业数据等违规问题“被甘肃监管局罚款710万元;其中总行罚款390万元,各支行共计罚款320万元。
与此同时,相关负责人张润荐、李震虓等被给予警告;畅义钢、姜敏等人被给予警告并处罚款5万元;禁止朱滨、沈兆丰从事银行业工作直至终身;取消杨阳高管任职资格并禁止从事银行业工作直至终身。
值得一提的是,杨阳被查前为兰州银行副行长。他从2011年起分管兰州银行公司业务部、个人业务部。其后,还接管过该行的大客户业务部和小微业务部等部门,在对企业发放贷款方面有审批权利。
也正是基于工作之便,任职期间,杨阳为兰州港联生态环境发展有限公司在办理银行贷款业务中提供帮助,并收受20万元好处。此外,2014年杨阳还伙同董某以明显低于市场的价格购买港联公司开发建设的兰州港联第一大道商铺两套,根据实际签订的合同价格与其他购买同类商铺的业主的平均购买价格和合同总价的差额。
到了2020年,杨阳被法院一审判处有期徒刑九年,并处罚金100万元。其后,当地的检察院并不满意判决结果,发起抗诉。但二审驳回上诉、抗诉,维持原判。
不过虽然有罚款,但兰州银行今年业绩还不错。前三季度,该行实现营业收入62.41亿元,较上年同期增长9.78%;归母净利润14.81亿元,较上年同期增长9.98%。截至期末,该行资产总额 4587.98 亿元,较上年末增长5.24%;负债总额 4258.50 亿元,较上年末增长5.40%。
对于上述事件,兰州银行行长蒲五斤重视吗?