来源 :北极星电力网2022-09-21
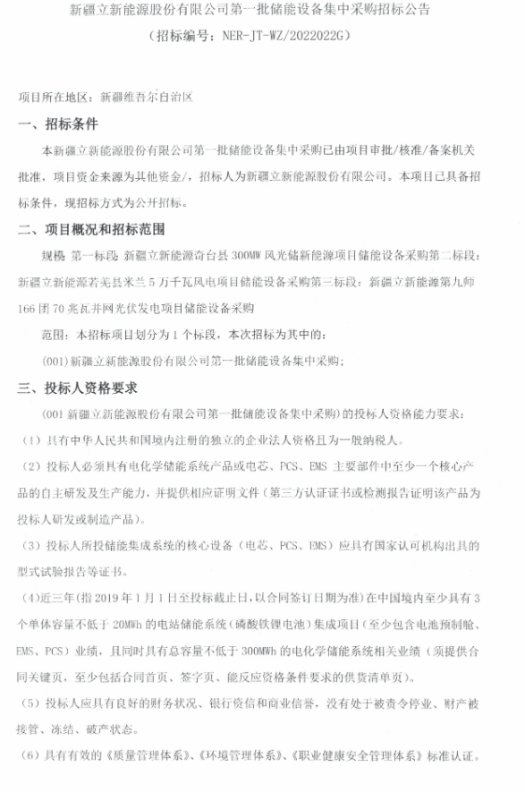
北极星储能网获悉,9月21日,新疆立新能源股份有限公司发布第一批储能设备集中采购招标公告。公告显示,该项目规模为第一标段:新疆立新能源奇台县300MW风光储新能源项目储能设备采购;第二标段:
新疆立新能源若羌县米兰5万千瓦风电项目储能设备采购;第三标段:新疆立新能源第九师166团70兆瓦并网光伏发电项目储能设备采购。本次招标为其中的新疆立新能源股份有限公司第一-批储能设备集中采购。
公告要求投标人必须具有电化学储能系统产品或电芯、PCS、EMS主要部件中至少一个核心产品的自主研发及生产能力,近三年在中国境内至少具有3个单体容量不低于20Wh的电站储能系统(磷酸铁锂电池)集成项目(至少包含电池预制舱、EMS、PCS)业绩,且同时具有总容量不低于300MWh的电化学储能系统相关业绩。
原文如下:
