来源 :北极星电力网2023-07-11
7月8日,立新能源发布关于拟对外投资设立参股公司的公告,公告称公司于2023年7月6日召开第一届董事会第二十六次会议审议通过《新疆立新能源股份有限公司关于拟对外投资设立参股公司的议案》,为积极参与哈密至重庆特高压直流输电工程配套电源项目建设,助力自治区落实“三基地一通道”战略部署,推动经济社会高质量发展,同意公司与华电新能源集团股份有限公司共同出资成立一家有限责任公司,负责“疆电外送”第三通道新疆方面配套电源项目建设,统筹管理风、光、火、储所涉及的项目。
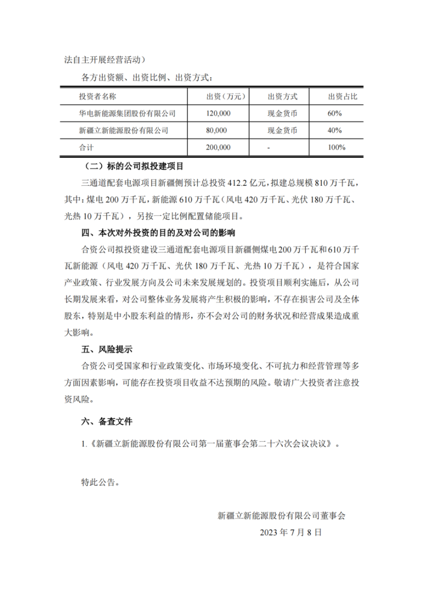
合资公司出资注册资本为20亿元,由立新能源认缴80,000万元,持有合资公司40%股权,华电认缴120,000万元,持有合资公司60%股权。

据悉,合资标的公司名称为新疆华电天山发电有限公司,经营范围包括,发电业务、输电业务、供(配)电业务。(依法须经批准的项目,经相关部门批准后方可开展经营活动,具体经营项目以相关部门批准文件或许可证件为准)一般项目:储能技术服务;技术服务、技术开发、技术咨询、技术交流、技术转让、技术推广;专用设备修理;电气设备修理;仪器仪表修理;电力行业高效节能技术研发;新兴能源技术研发;普通货物仓储服务(不含危险化学品等需许可审批的项目);机械设备租赁;煤炭及制品销售;住房租赁;土地使用权租赁;租赁服务(不含许可类租赁服务);企业管理咨询;合同能源管理;自然生态系统保护管理。
标的公司拟投建项目为三通道配套电源项目新疆侧预计总投资412.2亿元,拟建总规模810万千瓦,其中:煤电200万千瓦,新能源610万千瓦(风电420万千瓦、光伏180万千瓦、光热10万千瓦),另按一定比例配置储能项目。
立新能源表示,此次第三通道新疆方面配套电源项目投资是符合国家产业政策、行业发展方向及公司未来发展规划的。投资项目顺利实施后,从公司长期发展来看,对公司整体业务发展将产生积极的影响,不存在损害公司及全体股东,特别是中小股东利益的情形,亦不会对公司的财务状况和经营成果造成重大影响。
公告原文如下:


