chaguwang.cn-查股网.中国
查股网.CN
立新能源(001258)内幕信息消息披露
 
个股最新内幕信息查询:    
 

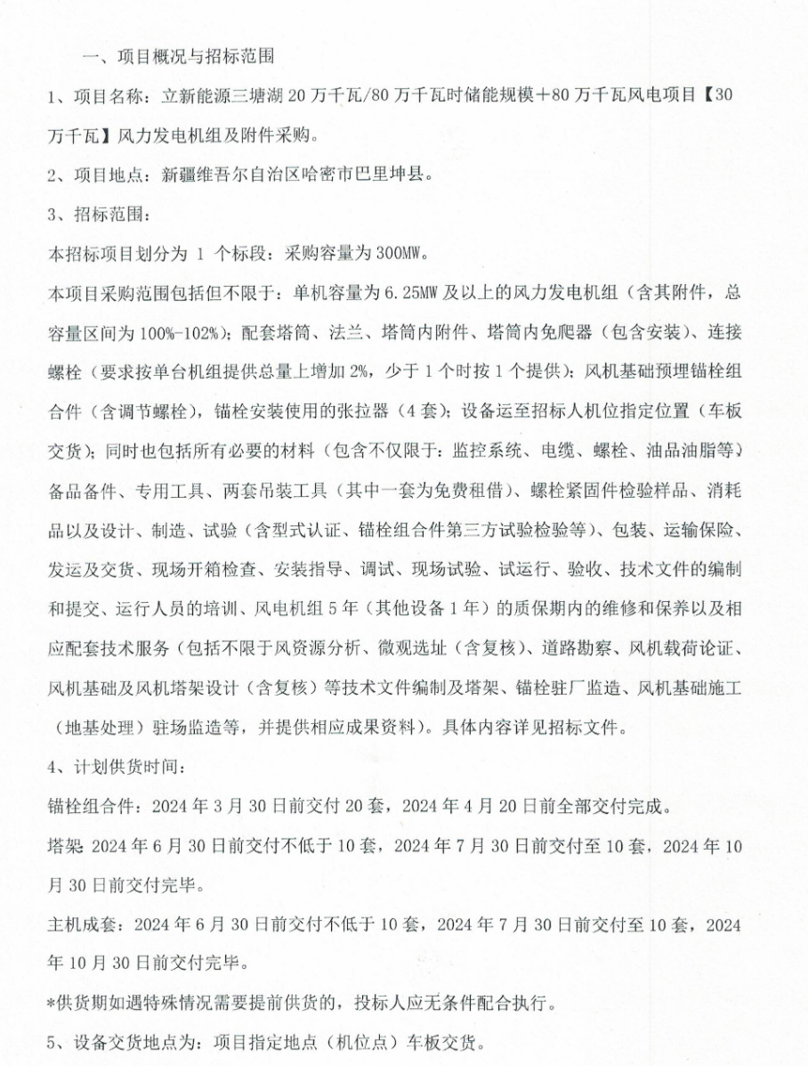
新疆立新能源启动300MW风机采购:要求单机容量6.25MW及以上

http://www.chaguwang.cn  2023-10-08  立新能源内幕信息

来源 :风芒能源2023-10-08

  风芒能源获悉,新疆立新能源启动立新能源三塘湖20万千瓦/80万千瓦时储能规模+80万千瓦风电项目(30万千瓦,含塔筒)风机采购。

  招标公告显示,项目地点位于新疆哈密,要求单机容量6.25MW及以上。主机成套交货期在2024 年6月30日-2024年10月30日前。

  详情见下:

  

有问题请联系 767871486@qq.com 商务合作广告联系 QQ:767871486
www.chaguwang.cn 查股网