概况:中高端床垫品牌,健康睡眠倡导者
慕思股份成立于2007年,致力于提供中高端健康睡眠产品及服务,目前是集研发、设计、生产、销售、服务于一体的智慧健康睡眠解决方案服务商。产品方面,公司深耕健康睡眠研究,形成了以床垫为核心,包括床架、沙发、床品及其他产品的多元化产品体系。品牌方面,公司着重打造健康睡眠品牌,并同步推进沙发及大家居品牌的建设,构建了完整的中高端及年轻时尚全品类品牌矩阵。渠道方面,公司以经销为主,并进行电商、直营、直供等多种渠道布局,形成了多元化、全渠道销售网络体系。2019-2024年,公司营业总收入由38.62亿元增长至56.03亿元,CAGR为7.73%;归母净利润由3.33亿元增长至7.67亿元,CAGR为18.16%
行业:床垫行业有望扩容,智能化趋势创造增长空间
我国床垫行业规模稳步增长,但市场集中度和渗透率较低,相比发达国家仍有提升空间,这为头部品牌凭借品牌、渠道、技术壁垒提升份额创造了机遇。尽管房地产市场承压带来挑战,但床垫行业市场规模数据增速与地产数据增速正逐步脱钩,产量和需求量也稳步增长,体现出床垫行业的强地产beta驱动属性逐渐减弱,消费属性愈加突出,更新迭代需求叠加高品质追求有望推动床垫市场规模持续扩容。同时,2025年国补政策延续,有望进一步激活以旧换新和品质消费需求。智能床垫作为新兴品类,处于发展初期,渗透率较低但增长迅速、潜力较大。智能床垫的核心价值在于健康监测与智能调节功能,高度契合消费者健康睡眠需求。但该领域技术门槛较高,涉及传感器、芯片、算法等,限制了性能和价格下沉。传统头部床垫企业如慕思、喜临门、梦百合等凭借深厚积累在该领域布局早、投入深,展现出较强竞争力。随着技术升级和市场深化,头部床垫品牌有望在快速成长的智能床垫市场中显著提升份额。
公司:聚焦床垫主业,引领智慧睡眠趋势
1)传统床垫领域:公司多方面持续发力,巩固竞争优势。在产品方面,公司高度重视研发创新,持续加大投入并保持业内领先的研发费用率,构建了强大的技术壁垒和专利优势。通过整合全球顶尖设计人才、科研专家及优质材料资源,并依托权威质检体系,不断巩固产品研发实力与品质保障。公司完善的中高端及年轻化产品矩阵,覆盖全生命周期不同需求,并通过品类协同有效提升客单价与市场覆盖。在渠道方面,公司已构建以经销为主,直营、直供、电商等并存的全渠道销售网络,整体策略强调在巩固传统经销优势的同时,深化电商创新与多渠道布局。经销渠道作为核心支柱,2024 年营收占比 74.12%,通过一系列优化策略持续提升效能。电商渠道增长强劲,2024年营收占比 19.51%,依托境内传统平台与新兴直播平台快速发展,积极拓展跨境电商业务。在产能方面,公司积极推进数智化转型,参照工业4.0标准打造华南、华东两大国内生产基地,产能优势逐步凸显,显著提升了标准化与柔性化生产能力。同时,公司通过收购新加坡MIPL公司及其印尼工厂PTTC的特定资产,正式开启国际化布局,利用东南亚生产基地降低成本并依托成熟渠道切入当地及跨境电商市场,加速构建“区域制造+全球销售”的全球化闭环。2)智慧睡眠领域:公司前瞻布局AI智能床垫,凭借独创的AI“潮汐”算法构建技术壁垒,显著提升用户睡眠质量,并以此为核心打造了覆盖“监测-调节-干预-改善”全场景的智慧睡眠生态体系。其产品矩阵包括多个系列床垫及相关智能寝具、助眠设备,并联动睡眠报告、线上睡眠诊断等增值服务,满足用户从寝具智能化到健康管理个性化的多元需求。为推进业务持续增长,未来公司计划深化技术研发、优化产品定价,并强化市场策略以激活消费需求。
“
风险提示
宏观环境风险,主要原材料价格波动风险,市场竞争加剧风险,品牌运营与管理风险,经销商管理风险。

1
概况:中高端床垫品牌,健康睡眠倡导者
1.1深耕床垫赛道,打造健康睡眠品牌
深耕床垫赛道,打造健康睡眠品牌。慕思健康睡眠股份有限公司成立于2007年,致力于提供中高端健康睡眠产品及服务,目前是集研发、设计、生产、销售、服务于一体的智慧健康睡眠解决方案服务商。产品方面,公司深耕健康睡眠研究,形成了以床垫为核心,包括床架、沙发、床品及其他产品的多元化产品体系。品牌方面,公司着重打造健康睡眠品牌,并同步推进沙发及大家居品牌的建设,构建了完整的中高端及年轻时尚全品类品牌矩阵。渠道方面,公司以经销为主,并进行电商、直营、直供等多种渠道布局,形成了多元化、全渠道销售网络体系,公司目前已有线下专卖店5400余家。

(1)初创起步阶段(2004-2009):2004年第一家慕思专卖店成立,品牌正式创立。此后经过数年建设,公司已在全国拥有超四百家专卖店,还打造了慕思·歌蒂娅、慕思·凯奇、慕思·3D、慕思·0769四个子品牌。公司于2009年启动“健康睡眠万里行”等品牌建设活动,初步积累品牌影响力。
(2)品牌拓展与积累阶段(2010-2014):2010年公司在海外开设第一家专卖店,标志品牌开始迈向国际化。2011年参与起草《软床行业标准》,为行业规范化发展贡献力量。2013年发布首部睡眠白皮书《2013全民睡眠指数白皮书》,此后每年以不同主题发布睡眠白皮书,为公众提供睡眠知识,积极履行品牌社会责任。
(3)快速发展与创新突破阶段(2015-2019):2015年公司开创金管家服务,依照“客户满意”的价值观打造全方位服务管理体系,深化品牌建设。2016年,慕思检测中心获CNAS认证,同年品牌再度入围中国品牌价值500强。2018年,工业4.0超级工厂投产,标志着企业迈向智能化,提升生产效率与品控能力。2019年,公司赞助中国女排及篮球世界杯,彰显品牌实力的同时拓宽了品牌影响力。
(4)战略全面升级阶段(2020年-至今):公司全面推进大家居战略和AI智能睡眠战略布局。2020年公司第七代健康睡眠系统面世。2021年于深圳成立慕思智能制造研究院。2022年,慕思股份在深圳证券交易所主板正式上市,股票代码为001323,同年发布第八代健康睡眠生态系统,V6家居品牌首推定制2.0战略升级,宣布正式迈入大家居新赛道。2023年,公司发布新品牌slogan“家有慕思睡得香”及慕思“潮汐”算法,并推出第二代AI床垫Meta系列。2024年,公司推出“潮汐科技”及 AI 床垫新品T11PRO ,以领先 AI 科技持续提升用户睡眠质量。2025年,推出AI智能床垫新品T11+,实现潮汐算法进化,算法链路更加精准

1.2股权结构集中稳定,团队强大激励有效
股权结构集中,激励机制有效。截至2025Q1,公司的实际控制人为王炳坤先生和林集永先生,二人各自直接持有公司18.26%股份,并通过东莞市慕腾投资有限公司和东莞慕泰实业投资合伙企业(有限合伙)各自间接持有公司19.98%股份,二人合计持有公司76.47%的股份。此外,二人为一致行动人,能有效保证公司决策的一致性与稳定性。公司通过员工持股平台慕泰实业投资及2024年第一期员工持股计划,对董监高及核心骨干员工进行了一定的股权激励,增强了团队的凝聚力和积极性。

管理团队强大,行业经验丰富。公司的管理团队具备深厚的家居行业从业背景,积累了丰富的行业资源和运营经验。董事长王炳坤先生自1998年起从事家具品牌的经销工作,并于2004年至2007年间与林集永先生共同创立慕思品牌,两人对行业发展趋势和市场需求有较强的把握能力。2012年,曾有二十余年的家电、家居行业从业经验的著名职业经理人姚吉庆先生加入公司。此外,公司其余职务的核心管理人员均具有较为丰富的行业从业经验。强大的管理团队能够为公司未来的健康发展提供有效保障。

1.3 核心品类表现强劲,多品类多渠道共同发展
营业收入和盈利能力稳步提升,但业绩短期承压。2019-2024年,公司营业总收入由38.62亿元增长至56.03亿元,CAGR为7.73%;归母净利润由3.33亿元增长至7.67亿元,CAGR为18.16%。公司以床垫为核心品类,同步推进沙发及大家居业务,目前已形成“健康睡眠、沙发、大家居”三大品牌,同时持续整合全球先进的技术与材料、顶级行业专家、著名设计师团队等资源,推动产品创新升级,能够满足消费者多元化和品质化的消费需求。2025Q1,公司实现总营业收入11.21亿元,同比下降6.66%;实现归母净利润1.18亿元,同比下降16.43%,业绩短期承压。

分产品看,床垫及床架为营收核心构成,多品类策略稳步发展。2024年,公司床垫产品实现营业收入26.79亿元,占据总营收的47.81%,为公司第一大产品品类。2024年,公司床架产品实现营业收入16.65亿元,占据总营收的29.72%,为公司第二大产品品类。公司以床垫及床架产品作为主要创收品类,床垫为公司的核心产品,公司卡位中高端床垫赛道,不断推进床垫新品的研究开发,持续增强产品竞争力,而床架与床垫有一定配套性,搭配销售能力强。同时,公司近年来逐步拓展家居消费场景,打造多品类产品矩阵,床品、沙发及其他产品在营业收入上进行补位。
分销售渠道看,经销营收占据主体,电商营收增长明显。2024年,公司经销渠道实现营业收入41.53亿元,占据总营收的74.13%,为公司第一大销售模式。公司通过招商引入了许多优质的经销商,并对线下专卖店采取汰换优化策略,保障经销业务的稳定营收。2024年,公司电商渠道实现营业收入10.93亿元,同比增长6.04%。公司近年来通过天猫、拼多多、京东、抖音、唯品会等多个平台开展线上销售,不断加强数字化营销工作,实现了线上业务的稳步增长,2019-2024年公司电商渠道营收CAGR为20.18%。
综合毛利率逐步回暖,床垫毛利率表现稳定且强劲。2024年公司综合毛利率为50.08%,同比下降0.21pct。2021年以来,公司综合毛利率实现触底反弹,逐步回暖,主要原因系:1)公司精益生产和精细化管理策略取得成效,供应链数字化、智能化水平持续上升,有效实现成本下降;2)毛利率较高的电商渠道业务发力明显,而毛利率较低的直供渠道业务占比下降。分产品来看,2024年公司床垫/床架/其他产品/沙发/床品/其他业务收入毛利率分别为61.42%/47.89%/10.07%/30.26%/40.35%/81.14%,同比变化-0.91/1.25/-7.30/-1.69/-0.8/-11.81pct,床垫产品毛利率稳居较高位。公司多年来的品牌推广策略树立了床垫行业中高端定位的品牌形象,因此享有较高的品牌溢价,同时公司高度重视技术创新,在智能睡眠、健康监测、材料创新方面不断加大投入,产品附加值有所提升。
费用率整体稳定,研发投入稳步提升。公司费用率整体较为稳定,2024公司的销售/管理/财务/研发费用率分别为25.05%/5.53%/-0.46%/3.66%,同比变化-0.15/0.09/0.64/0.33pct。其中,公司的研发投入从2019年的7409.94万元上升到2024年的20527.57万元,研发费用率从2019年的1.92%上升到2024年的3.66%,公司高度重视研发创新,推动产品迭代,提升产品质量。公司的归母净利率整体呈上升趋势,从2017年的8.62%提升至2024年的13.69%。费用率整体稳定,研发投入稳步提升。公司费用率整体较为稳定,2024公司的销售/管理/财务/研发费用率分别为25.05%/5.53%/-0.46%/3.66%,同比变化-0.15/0.09/0.64/0.33pct。其中,公司的研发投入从2019年的7409.94万元上升到2024年的20527.57万元,研发费用率从2019年的1.92%上升到2024年的3.66%,公司高度重视研发创新,推动产品迭代,提升产品质量。公司的归母净利率整体呈上升趋势,从2017年的8.62%提升至2024年的13.69%。
2
行业:床垫行业稳步增长,智能化趋势创造增长空间
2.1床垫行业稳步增长,国补政策助力发展
床垫行业整体稳步扩张,渗透率有待提升。由于我国庞大人口基数的支撑,以及经济的稳步发展,我国目前已经成为全球最大的床垫生产及消费国之一。据华经产业研究院数据,2024年我国床垫行业市场规模为814亿元,2018-2024年CAGR为5.48%,2024年我国床垫行业产量/需求量分别为15422/14001万个。整体来看,床垫行业市场规模呈现稳步扩张的趋势。然而,我国床垫行业渗透率与发达国家仍有不小差距,据CSIL 统计,发达国家床垫渗透率为 85%,而我国仅为 60%。未来伴随城镇化进程加快、地产市场回暖、消费者健康意识崛起等因素,床垫市场存在增量消费者群体,床垫渗透率有较大提升空间。
床垫行业集中度较低,头部公司具有提份额机会。相比于美国成熟市场,我国床垫行业起步相对较晚,发展时间较短,因此行业集中度较低,目前处于“大行业、小公司”的竞争阶段。2020年,全美床垫品牌出货端销售额的CR4为45.41%,头部品牌竞争优势明显,而2024年我国床垫品牌营收端CR4仅为19.18%,其中慕思股份约占床垫行业3.29%的市场份额。我们认为,床垫是标准化程度较高的品类,床垫行业虽市场化程度较高,但仍具有一定的品牌、渠道、技术壁垒,头部床垫品牌有望凭借其在产品质量、品牌营销、渠道拓展、生产能力等方面的优势快速抢占市场份额,强化马太效应。
床垫消费属性愈加突出,更新需求与品质追求驱动行业扩容。软体家居市场通常与房地产市场具有较强相关性。2022年开始,房地产进入长期下行周期,数据显示,2022年全国住宅商品房销售面积为103305.77万平方米,同比下降26.74%;2022年全国新开工住宅房屋面积为87620.71万平方米,同比下降40.14%,并且下降趋势延续到2024年。然而,2022-2024年床垫行业的市场规模从657.61亿元上升至814亿元,体现每年增速与地产数据增速有所脱钩,同时产量和需求量也稳步增长,体现出床垫行业的强地产beta驱动属性逐渐减弱。我们认为,随着消费者对健康睡眠的要求提高,床垫产品的消费属性愈加突出,对床垫的更新需求和品质追求能够驱动未来床垫行业市场规模扩容。

更新迭代需求叠加高品质追求,推动床垫市场规模扩容。从更新需求上看,床垫使用年限过长会使得回弹性、承托性和舒适性有所下降。据红星美凯龙联合16 家床垫品牌发布的《2021 床垫新消费趋势报告》,近50%的中国受访者的床垫使用年限超过 5 年,而约 70%的美国家庭平均约 3 年更换一次床垫,超过七成的中国受访者也表示愿意提高床垫的更换频率,体现出我国床垫更换周期具有较大提升空间,因此未来床垫的更新需求有望释放,为行业创造增量机会。从品质追求上看,据《2022睡眠全景白皮书》,在睡眠改善过程中,我国消费者对寝具的关注度占比中床垫以 39%位居首位,体现床垫在消费者心目中对于睡眠质量起到关键作用。消费者对床垫的选择诉求呈现品质化的特点,其中护脊功能占比 31%、舒适度占比 28%、材质自然环保占比 22%,三项诉求占比超八成。2018-2024年,我国床垫市场均价从486元/个上涨至583元/个,CAGR为3.08%。我们认为,消费者对床垫品质的不断追求有助于床垫生产商改进生产技术并提高产品质量,从而进一步支撑床垫价格上涨的趋势,为行业创造增值机会。

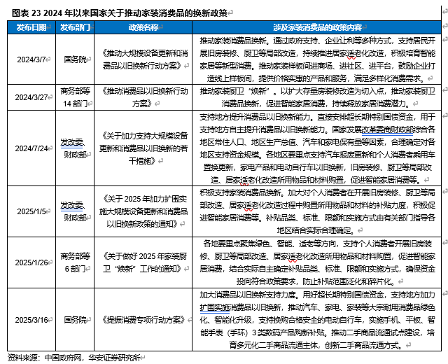
国补政策依旧延续,助力行业需求上涨。2024年3月和7月,国家先后印发《推动大规模设备更新和消费品以旧换新行动方案》《推动消费品以旧换新行动方案》《关于加力支持大规模设备更新和消费品以旧换新的若干措施》,政策中明确提出要推动家装消费品换新,大力支持家居消费。政策陆续落地后,消费者的购买热情有所上涨,推动家居市场需求增长,据商务部数据2024年家居国补政策带动销售相关产品近6000万件,销售额约1200亿元。2025年,国补政策施策决心延续,家装厨卫类商品补贴标准和方式跟进细化,并以省级行政区划为单位开展“焕新”工作。预计在国补政策的持续催化下,床垫行业的需求量会有一定提升。政策不仅能激发消费者更换老旧床垫的意愿,释放存量需求,还能满足消费者对高端化、智能化床垫产品的品质追求,拉动增量需求。


2.2智能床垫市场持续增长,头部品牌有望快速提份额
健康睡眠时代,智能床垫市场发展潜力值得期待。根据《2025AI时代健康睡眠白皮书》数据,66%的受访消费者称目前助眠产品不太能满足改善睡眠健康的需求。在睡眠行业不断创新的背景下,随着智能调节及监测技术的日臻完善,智能床垫作为一个新品类,将逐渐成为改善睡眠健康的新载体。智能床垫是融合先进科技与传统床垫设计的现代化睡眠产品,主要通过健康监测和智能调节两大核心功能达到改善用户睡眠的目的。智能床垫通过内置多种高精度传感器实时感知人体的生理信号和睡眠状态,例如心率、呼吸和压力等,经过数据分析后形成用户的睡眠报告。此外,智能床垫依据传感器持续监测人体的重量分布、睡眠姿势和温度等信息,并根据人体特征自动调节软硬度和倾斜角度以优化脊椎支撑,从而改善用户睡眠健康。根据《2025AI时代健康睡眠白皮书》数据,68%的受访消费者表示未来愿意购买AI智能床垫,且消费者对智能床垫的功能期待主要集中在智能调节和健康监测领域。智能床垫契合当下健康睡眠需求,未来有望凭借其核心功能优势成为改善睡眠健康的关键产品,市场发展潜力值得期待。

智能床垫行业处于起步阶段,头部品牌有望快速提升市场份额。相较于整个床垫市场以及庞大的睡眠经济市场,智能床垫的市场份额仍然较小,行业处于起步阶段。根据智研咨询数据,2023年我国智能床垫需求量约为149.48万个,同比增长约26.63%,同年智能床垫市场规模约为108.37亿元,同比增长约22.13%。智能床垫市场虽近几年快速放量提规模,但渗透率仍较低,2023年约为15.46%。究其原因,智能床垫涉及到传感器、智能芯片、云计算等多个领域的先进技术,应用上还存在一定的局限性,因此限制了产品的性能提升和价格下沉。对于床垫行业头部品牌而言,布局智能床垫产品具备一定优势。头部品牌凭借其在传统床垫市场积累的品牌知名度和美誉度,更容易获得消费者的信任和认可。此外,头部品牌通常拥有更多的研发资源和资金投入,能够不断开发和应用新的技术,如智能监测、睡眠干预等。因此,随着智能床垫行业不断向纵深发展,头部床垫品牌有望获得较大的增长空间,迎来快速提升市场份额的良机。

多公司布局智能床垫领域,传统床垫公司布局较早且更加深入。多公司通过加大研发投入、与高校及科技企业合作等方式布局智能床垫领域,将AI技术融入到产品中,拓展产品功能与应用场景。传统床垫公司凭借品牌、技术、生产、渠道及售后等多方面的优势,在智能床垫领域展现了较强的竞争力,布局较早且更加深入。例如慕思股份凭借行业首创的“潮汐”算法不断更新床垫产品,喜临门打造AISE宝褓智慧睡眠生态品牌,梦百合在早早布局智能床垫的基础上发展智能床产品,并拓展智能生态。

3
公司:聚焦床垫主业,引领智慧睡眠趋势
3.1传统床垫领域持续发力,多方面积累竞争优势
3.1.1产品:重视研发和睡眠资源整合,打造全品类品牌矩阵
重视研发投入,研发费用率业内领先。公司致力于健康睡眠系统的研究,自设立以来就高度重视新产品、新技术的研发创新,2019-2024年间,公司稳步加大研发投入,从0.74亿元上升到2.05亿元,CAGR为22.6%。公司的研发费用率也稳步上升,从2019年的1.92%上升到2024年的3.66%。对比同行业可比公司,2024 年喜临门研发费用率为1.86%,梦百合为 1.67%,顾家家居为 1.52%,慕思股份对研发的重视程度更高,在行业中处于较为领先的地位。这为公司在技术创新和产品升级方面提供了有力支持,有助于巩固公司在床垫行业内的竞争力和领先地位。截至2024年末,公司累计拥有有效自主知识产权 3,589 项,其中国内发明授权专利 154 项、国内实用新型授权专利 876 项,研发投入成果转化显著,体现出公司较强的研发优势。

持续整合健康睡眠资源,巩固产品研发优势。在研发设计环节,公司先后引入全球范围内的优秀设计师和领域专家,不断夯实人才资源基础,例如:联合人体工程学、睡眠医学、前沿材料学、睡眠环境学等全球专家,打造健康睡眠研发国际梦之队;与米兰理工大学合作成立“慕思·米兰理工大学慕思欧洲设计中心”,将世界前沿的时尚设计融入产品设计中。在原材料方面,公司与全球优质的材料供应商积极开展战略合作,先后引入 3D纤维、太空树脂球、AGRO 弹簧等多种创新材料进行应用转化,有效提升了产品的品质和舒适度。在科研平台上,公司的慕思测试技术服务中心拥有国际 CNAS 认证,并具备自主检测资质。其内部设有纺织实验室、化学实验室、物理机械实验室以及电气实验室,从原材料到成品,整个生产流程需历经 600 多项严苛的检测项目,有力地保障了公司产品的质量控制水平。



产品矩阵完善,能够覆盖不同市场定位并贯穿全生命周期。公司深耕健康睡眠领域,同步发力沙发及大家居业务,目前已形成“健康睡眠、沙发、大家居”三大品牌,构建了完整的中高端及年轻时尚全品类品牌矩阵。品牌旗下的各类产品系列特点各异,可主要概括为中高端系列、简约时尚系列、进口系列、配套床品系列,能够覆盖不同市场定位并贯穿全生命周期。例如从儿童时期的慕思儿童,到中年时期的3D、0769等系列,再到老年时期的助眠按摩椅等配套床品,为单个消费者在不同年龄段提供了针对性的睡眠解决方案,创造了强关联、高粘性的全周期产品体验。同时,公司凭借其完善的产品矩阵,产品系列间形成了良好的协同效应。通过一系列主次卧或全屋套餐的营销策略折扣让利,公司有望进一步提高客单价,覆盖更多客群,在市场份额的争夺中占据有利地位。




3.1.2渠道:传统渠道稳占主导,电商渠道增长强劲
传统渠道稳占主导,新兴渠道持续发力。公司目前形成以“经销为主,直营、直供、电商等多种渠道并存”覆盖全国的多元化、全渠道销售网络体系。分渠道看,2024年公司经销渠道/电商渠道/直供渠道/直营渠道/其他渠道占总营收比例分别为74.12/19.51/4.14/1.29/0.93%。在传统渠道方面,经销渠道作为软体家具行业普遍采用的销售模式,始终是公司营收占比最高的主要渠道,呈现较为稳健的态势;直供和直营渠道营收占比自2023年以来下降明显,主要系公司终止直供欧派苏斯品牌业务,以及公司将上海、深圳等地的直营业务转为经销商经营。在新兴渠道方面,公司持续创新电商平台营销推广模式,深挖社交媒体和直播带货潜力,在电商渠道上呈现出良好的增长态势。公司在传统渠道稳健发展的基础上,持续推进全渠道拓展策略,加强多渠道引流布局,积极探索新兴销售渠道。

经销渠道为公司营收主要渠道,并持续进行优化管理。经销模式可以借助经销商的网络和资源快速拓展市场,降低销售成本,充分获取市场反馈并提升品牌知名度。公司通过招商引入优质经销商,与其签订授权合同并进行统一管理,经销商需遵守公司规定,包括约定代理品牌、在授权区域销售、达成业绩目标、按标准装修门店等,双方通过买断式销售合作,经销商通过公司系统下达订单,除特批授信客户外,公司均采用“全款下单”的结算模式。公司目前以经销渠道为营收主要渠道,2024年,公司经销渠道实现营收41.53亿元,占公司营收比例达74.12%。公司对经销渠道进行了一系列优化管理措施,如实行“一域一商”的经销商策略,根据城市级别匹配产品系列;稳步推进汰换优化策略,提高经销商运营效率等。公司的线下终端销售网络不断完善,截至2024年末,公司开设线下专卖店约5400家,有效覆盖境内主要 KA 卖场且占据卖场有利位置,并逐步进驻核心购物中心。2022-2024年公司的单店提货额从约74.万元上升到78.24万元,持续稳健增长。

电商渠道增长强劲,境内外电商平台共同发力。电商平台能够突破地域限制,为公司提供更广阔的市场空间和销售机会。目前公司的电商渠道分两类:一是公司官方旗舰店模式,即在天猫、京东、拼多多等电商平台设官方旗舰店直接销售商品,公司自负盈亏并支付平台服务费,是公司电商渠道营收的主要模式;二是平台自营店模式,指经公司许可,由京东等平台开自营店代销产品,平台负责订单、配送及收款,公司定期与平台对账结算。公司电商渠道以境内平台为主阵地,并稳健开拓境外平台业务。境内持续创新电商平台营销推广模式,深挖社交媒体和直播带货潜力,打造多场景营销矩阵,境外积极开拓北美、欧洲、东南亚等市场,加快布局新兴跨境电商平台。2024年,公司电商渠道实现营收10.93亿元,同比增长6.04%,占公司营收比例达19.51%,表现出强劲的增长态势。从平台上看,传统平台天猫和京东占比共为57%,为电商渠道创收的主力平台;抖音等直播平台占比约 34%,表明公司社媒“种草”和直播带货等营销策略取得显著成效;跨境电商平台占比约6%,份额较小,未来随着品牌出海进程加快,跨境电商业务具有潜在增长空间。

3.1.3产能:本土产能实现数智化转型,海外产能开启布局
积极推进数智化转型,打造工业4.0标准生产基地。2015 年,公司参照工业 4.0 标准启动数字化与智能化转型进程。公司陆续与西门子、舒乐、礼恩派集团等多家国际一流企业达成合作,引入全球领先的智能化生产设备及工业流程体系,推动制造环节实现工艺数据化、生产自动化及信息流与物料流自动化,成功打通从客户订单生成到产品交付的全链条数字化业务流程。公司在国内拥有华南和华东两大生产基地,厂房建筑面积共达46 万平方米,共有各类先进生产、检测及实验设备3200余台。华南基地位于广东省东莞市,包含床垫数字化工厂、套床数字化工厂、自动化成品立库等设施,单基地床垫日产能可达 5000 张。华东基地为公司IPO募投项目,位于浙江省嘉兴市,达产后预估将新增床垫产能 95 万张、床架产能 15 万套,并已于 2024 年末达到预定可使用状态。通过数智化生产转型与产线扩建,公司的产能优势逐步凸显,不仅提升了标准化产品的快速供给能力,还打造出高度柔性的生产体系,能根据客户需求实现高度个性化的批量生产。


践行国际化发展战略,开启海外产能布局。2024年12月,公司宣布收购新加坡公司MIPL100%股权,及其印尼工厂PTTC的特定资产。MIPL公司为新加坡当地知名寝具、沙发等家居用品销售企业,拥有自有品牌产品Maxcoil、Viro、MooZzz等,在东南亚市场深耕十余年,渠道网络成熟完善,覆盖新加坡、马来西亚、印尼等国及主流电商平台。而PTTC公司拥有位于印尼巴淡岛的生产基地,主要为MIPL公司生产寝具、沙发等家居用品。此举标志着公司正式开启海外产能布局,通过收购印尼生产基地,公司不仅能降低海外业务的运输与仓储成本,更可依托当地更低的人力等生产成本,显著提升产品成本竞争力。同时,依托 MIPL 公司的渠道优势及生产基地的地理区位优势,公司不仅能更精准地切入东南亚市场跨境电商业务,更可依托印尼作为东南亚枢纽的辐射能力,为拓展中东和欧美市场提供物流与供应链支撑,加速构建“区域制造+全球销售”的全球化闭环。

3.2 AI 技术赋能床垫创新,构建智慧睡眠新生态
前瞻布局智能床垫,AI“潮汐”算法等技术赋能产品创新与市场突破。公司自2017年起开始系统研发AI床垫产品,近年来不断加大研发投入,研发费用率稳步上升,并通过与多家权威科研机构或高校合作,将人体工程学、睡眠环境学与AI 智能技术融合。2023年公司发布行业独创的AI“潮汐”算法,以此为核心构建起技术壁垒。AI“潮汐”算法通过分析百万级人体大数据,整合了自适应调节算法、睡眠监测算法、睡眠分期算法三大科技力量和人体生物节律,能够通过高效处理睡眠数据与精准监测生理信号,实时感知用户睡眠状态,并结合AutoFit智适应技术进行智能调节,帮助提升深睡时长,提高睡眠质量。公司将技术优势直接赋能于产品创新,2024年发布了搭载AI“潮汐”算法的智能床垫新品T11 Pro,并在2025年完成“潮汐”算法的更新迭代,加强“感知-决策-进化”算法链路的精确性,并发布新品T11+,经多方单位权威测评,用户的平均入睡速度可以提升近50%,平均翻身次数减少14.6%、平均睡眠时长增加38%。公司凭借持续的技术和产品创新,在国内智能床垫市场已迅速站稳脚跟。2024年公司AI智能床垫销售规模已突破亿元,未来有望保持增长态势。

以智能床垫为核心产品,打造多样化智能睡眠产品矩阵。始终秉持健康睡眠理念,整合全球优质睡眠资源与前沿科技,将创新研发成果深度融入产品,致力为用户提供全面的智慧睡眠解决方案。目前,公司已形成以智能床垫为核心产品的多样化智能睡眠产品矩阵,现有T11、Meta、Alpha、Digital四个系列的AI床垫产品,其中T11为主打系列,并推出了智能电动床、酣睡枕等智能床具,以及脉冲磁治疗系统、脑机智能安睡仪、舒压头环、智能头戴等助眠设备。此外,公司通过智能睡眠产品为用户提供睡眠报告、线上睡眠诊断等增值服务,将硬件设备与健康服务进行联动,从而构建起覆盖“监测-调节-干预-改善”全场景的智慧睡眠生态体系,全面满足用户从寝具智能化到健康管理个性化的多元需求。

智能床垫未来可期,公司采取一系列措施稳步推进相关业务。在研发与产品方面,公司将持续深化跨学科领域的深度协同,持续推动 AI 产品的研发和智能科技的应用升级,例如优化动态支撑系统,探索强化学习技术在算法体系的创新应用。针对当前 AI 床垫单价较高制约放量的问题,公司计划在推出新款产品的同时,有序推动老款产品价格带优化,扩大消费覆盖面。在市场营销方面,公司通过培训激励经销商、推出AI床垫套餐、布局AI床垫门店、加强消费者教育等组合拳,逐步激活AI床垫的消费需求,助力今年延续AI业务的增长趋势。

4
盈利预测及投资建议
我们对公司主营业务进行拆分并做出收入和利润预测:
(1)软床(床垫、床架):床垫是公司的核心产品,床架与床垫配套性强,通常与床垫组合成套餐搭售。2024年公司软床产品实现销量201.34万PCS,均价为2157.43元/PCS。目前,公司健康睡眠品牌旗下有多个系列的床垫产品,覆盖高中低端市场,能够满足不同消费者的需求。未来随着产品技术持续迭代、价格带优化以及消费者认知深化,公司主推的 AI 床垫产品有望延续放量趋势,且带来产品均价提升。我们预计2025-2027年公司软床产品的收入增速分别为8%/6%/5%。
(2)其他产品:公司的其他产品包括按摩椅、助眠仪器、配套家具等。目前公司在专注床垫领域发展的同时,推出按摩椅、助眠仪器等多样化产品,拓展睡眠场景应用,构建更为全面的睡眠解决方案。未来随着技术的不断进步与创新,这些产品将愈发成熟,功能更加完善,有望实现一定程度的增长。我们预计2025-2027年公司其他产品的收入增速分别为-2%/2%/2%。
(3)沙发:沙发产品是公司近年来推出的新品类,公司在主营健康睡眠业务的同时稳步推进沙发业务。但沙发产品面临较为激烈的市场竞争环境,且复购率较低。当前宏观经济形势存在一定的不确定性,终端消费恢复不及预期,沙发的消费需求也有所抑制。我们预计2025-2027年公司沙发产品收入增速分别为-0.5%/0.5%/1.5%。
(4)床品:床品是公司健康睡眠业务的配套品类,公司持续丰富床品产品线以完善睡眠场景解决方案。但床品市场面临较为突出的同质化竞争问题,行业头部品牌如罗莱、水星等占据主要市场份额,公司床品业务在品牌影响力和渠道覆盖上仍有待突破。我们预计2025-2027年公司床品收入增速分别为-6%/-2%/2%。
公司一方面在产品、渠道、产能方面持续发力,巩固传统床垫领域的竞争优势;另一方面不断加强研发投入,构建技术壁垒,推动AI床垫产品性能升级,并不断丰富智能产品矩阵,打造智慧睡眠新生态,有望创造新的增长空间。我们预计公司2025-2027年营收分别为59.34/62.98/66.65亿元,分别同比增长5.9%/6.1%/5.8%;归母净利润分别为7.90/8.63/9.31亿元,分别同比增长3.0%/9.2%/7.9%。截至2025年6月13日,对应EPS分别为1.98/2.16/2.33元,对应PE分别为14.75/13.51/12.52倍。
按照申万三级行业分类,公司所属行业分类为“轻工制造—家居用品—成品家居”,我们选取申万三级行业分类成品家居下的所有上市公司作为可比公司,采用PE估值法对其进行估值。采用2025年6月13日收盘价,根据Wind一致预期,家居用品公司的PE(TTM)/PE(2025E)/PE(2026E)分别为19.18/18.18/15.09倍,慕思股份的PE(TTM)/ PE(2025E)/PE(2026E)分别为15.66/14.75/13.51倍,均低于可比公司平均值。首次覆盖,给予“买入”评级。
