chaguwang.cn-查股网.中国
查股网.CN
招商港口(001872)内幕信息消息披露
 
沪深个股最新内幕信息查询:    
 

招商港口(001872)修改公司章程,可设两名副董事长

http://www.chaguwang.cn  2022-05-17  招商港口内幕信息

来源 :港口圈2022-05-17

  

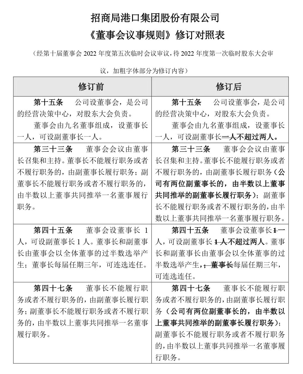
  5月16日晚,招商局港口集团股份有限公司(简称“招商港口”,001872)发布了第十届董事会2022年度第五次临时会议决议公告,公告称董事会会议审议通过了《关于修订〈公司章程〉的议案》以及《关于修订〈董事会议事规则〉的议案》。从公告中可见,招商港口修订了有关副董事长的章程与规则,董事会可设不超过两名副董事长。

  修订对照表分别如下:

  

  

  《公司章程》修订对照表

  

  《董事会议会规则》修订对照表

有问题请联系 767871486@qq.com 商务合作广告联系 QQ:767871486
查股网以"免费 简单 客观 实用"为原则,致力于为广大股民提供最有价值和实用的股票数据作参考!
Copyright 2007-2021
www.chaguwang.cn 查股网