来源 :快消品网2022-02-25
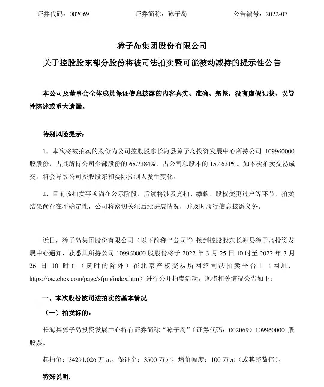
近日,獐子岛(002069.SZ)公告表示控股股东长海县獐子岛投资发展中心所持约1.1亿股股权,将于3月25日10时至26日10时期间被公开拍卖。如本次拍卖交易成交,将导致公司控股股东和实际控制人发生变化。

图片来源:獐子岛公告
《快消品》获悉,一周前,獐子岛刚于2月18日公告称接到控股股东长海县獐子岛投资发展中心、股东长海县獐子岛褡裢经济发展中心、股东长海县獐子岛大耗经济发展中心通知,这些股东近日收到辽宁省大连市中级人民法院出具的《辽宁省大连市中级人民法院执行裁定书》,作为被执行人未能履行还款义务,他们被冻结的股权将被变卖还债。
截至目前,獐子岛投资发展中心持有獐子岛无限售条件流通股1.59亿股,占公司总股本22.49%,均处于质押和冻结状态。此次被拍卖的股权占其所持公司全部股份的68.74%,占公司总股本的15.46%。由此计算,如果上述股权全部被成功拍卖,獐子岛投资发展中心持股比例将降至7.03%。公告也表示,这种情况下,长海县獐子岛投资发展中心将发生被动减持并导致权益变动,将影响其公司控股股东的地位。这也意味着獐子岛或将易主。
而在更早的2021年10月,公司还公告称上述股东收到了《深圳国际仲裁院裁决书》,原因是其分别质押给平安证券的1.6亿股股份、5128万股股份、3800万股股份未能完成购回还款义务;12月,相关股份被辽宁省大连市中级人民法院司法冻结。
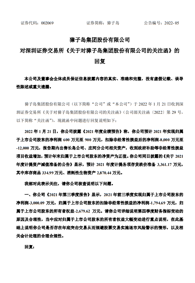
《快消品》还获悉,獐子岛1月末披露业绩预告,预计2021年实现净利润600万元至900万元,受到深交所关注及追问,对此,獐子岛回复表示,去年第四季度公司收到政府停工停产补助,及出售分公司相关资产使公司收益增加约1.2亿元。同时,公司电商子公司新增资本还导致公司合并报表资本公积增加约4000万元。此外,人民币持续升值导致外币财务报表折算差额减少其他综合收益约1500万元,受上述因素影响,预计年末归属于上市公司股东的所有者权益实现正值。

图片来源:獐子岛对关注函的回复公告