来源 :挖贝网2022-07-13
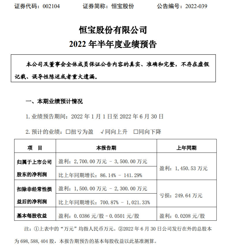
挖贝网7月13日,恒宝股份(002104)近日发布2022年半年度业绩预告,预计业绩同向上升。报告期内归属于上市公司股东的净利润2,700.00万元-3,500.00万元,比上年同期增长86.14%-141.29%;基本每股收益0.0386元/股-0.0501元/股。

报告期,公司营业收入较去年同期略有增加,预计净利润较上年同期增加86.14%至141.29%。主要是因为报告期内,公司提前布局,建立了稳定的供应链体系,提高了公司整体风险应对能力和盈利能力,同时公司深度把握市场和产品策略,持续深耕精细化管理,不断提高公司的精益生产能力,从而提高了整体利润水平。
挖贝网资料显示,恒宝股份是中国金融科技、物联网、数字安全和数字化服务领域的领军企业,致力于为银行、通信、政府公共服务部门、防务、交通和先进制造等领域提供金融科技、物联网和数字安全及数字化服务整套解决方案,从安全设备到支付安全、身份与隐私保护、移动支付解决方案、云认证访问服务、智能设备远程管理、数字化服务、数据安全和区块链技术等,公司以雄厚的技术实力和多年在金融、物联网和数字安全领域独特的经验助力客户为数十亿用户设备提供服务。