来源 :国际金融报2023-10-10
近日,TCL中环新能源科技股份有限公司(以下简称“TCL中环”)发布公告宣称,拟将其所持有的参股公司新疆戈恩斯能源科技有限公司(以下简称“新疆戈恩斯”)27%的股权转让给武汉金融控股(集团)有限公司(以下简称“武汉金控”)下属成员国通信托有限责任公司(以下简称“国通信托”),交易金额为6.97亿元。

低价卖掉优质资产
TCL中环低价转让新疆戈恩斯的消息让股民们“炸了锅”,针对TCL中环的质疑声不断。不少股民纷纷猜测,是TCL中环现金紧缺,等不到年底分红?还是硅料会大跌,TCL中环为避免日后损失尽早脱手?原因真是如此吗?
从TCL中环公布的2023半年报看来,新疆戈恩斯的总资产为184.56亿元,净资产为157亿元,净资产价值42亿多元,然而却以不到7亿元的价格转让出去。同时,半年报披露,在上半年硅料下跌的情况下,新疆戈恩斯净利润仍能达20亿元。对比来看,2022年新疆戈恩斯收入136亿元,净利润82亿元,而到了2023年中报,戈恩斯营收41亿元,净利润20亿元。一年内,盈利近乎腰斩。

PVlnfoLink数据显示,多晶硅致密料均价从2022年11月23日的302元/kg跌至2023年6月28日的64元/kg,跌幅近80%。硅片价格同样出现明显下滑,虽近期硅片价格整体回暖,但仍有部分企业表示硅片价格仍将维持低位震荡整理。市场猜测,因过剩危机,TCL中环急于出手优质资产,可能是做了前瞻性调整。
难道是缺钱了?据TCL中环半年报,TCL中环目前货币资金有98亿元,交易性金融资产30亿元,可见,对TCL中环而言,7亿元的现金流并不会有很大的影响。
非比寻常的估价方式
TCL中环和国通信托此次交易的估价方式与主流的估价方式不同,是采用“以标的公司注册资本及盈余公积为作价依据,经双方协商确定交易金额”。而此前,2019年7月26日,TCL中环以收益法的评估结果作为公开挂牌转让的价值参考转让新疆戈恩斯3%的股权。同一家公司、两次股权转让、不同的估价方式也让股民连连质疑。
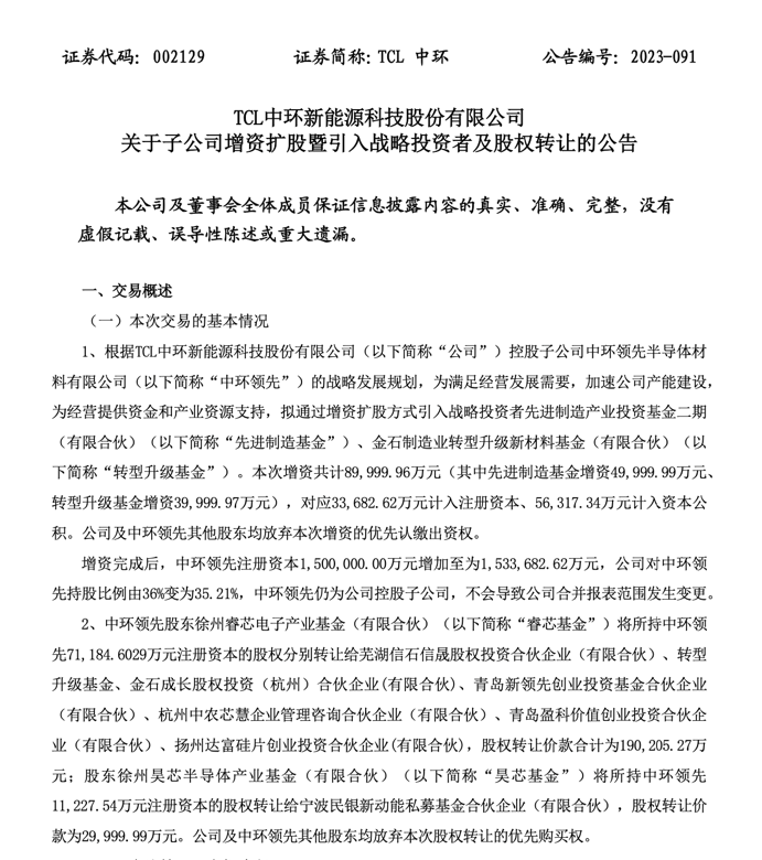
难道要放弃硅料转而进军半导体?在TCL中环宣告转让新疆戈恩斯股权同日,公司发布公告,宣布为旗下控股子公司中环领先半导体材料有限公司(以下简称“中环领先”)增资共计8.99亿元,增资完成后,中环领先注册资本由150亿元增加至为153.36亿元,公司对中环领先持股比例由36%变为35.21%,中环领先仍为公司控股子公司,不会导致公司合并报表范围发生变更。
公开资料显示,中环领先主要从事半导体材料、半导体器件、半导体器件专用设备的技术研发、制造和销售。2023年1月19日,TCL中环公告称,中环领先拟以新增注册资本方式收购鑫芯半导体100%股权。其中,中环领先本次新增注册资本48.75亿元,鑫芯半导体股东以其所持标的公司100%股权出资认缴中环领先本次新增注册资本,交易对价为77.56亿元,交易完成后鑫芯半导体股东合计持有中环领先32.5%股权。看似是笔亏本买卖,也许昭示着中环领先剑指半导体硅片老大的宝座。

持续推进TCL在武汉的布局
此次TCL中环转让股份的买方国通信托是武汉金控下属公司,武汉金控是武汉市唯一的一级金融国资平台。
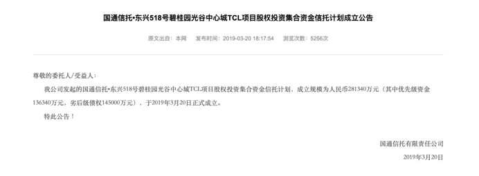
记者注意到,此次股权转让并非是TCL中环与国通信托的第一次合作。早在2019年3月20日,国通信托就发布公告宣称,国通信托?东兴518号碧桂园光谷中心城TCL项目股权投资集合资金信托计划正式成立,成立规模为人民币28.1亿元,于2019年9月16日提前中止。

今年3月28日,华中地区最领先的新风空调智能制造基地——TCL空调武汉智能制造基地正式投产运行,这是TCL在湖北的又一重要投资布局举措。TCL创始人、董事长李东生称:“这个项目TCL投资了34亿元。未来,要将武汉的空调基地打造成TCL在全球最大的产业基地。另外,在武汉TCL还设立了智能制造、工业互联网大数据的专业公司,将会为支持中国电子产业的智能化、自动化发挥积极的贡献。”
可以看出,李东生与武汉的合作将会持续进行,此次股权转让合作的7亿元数额相对于李东生与武汉今后的合作可能只是小数目。