来源 :市界2022-04-24

有着“网红银行”之称的宁波银行,一个月内收到了三张罚单。
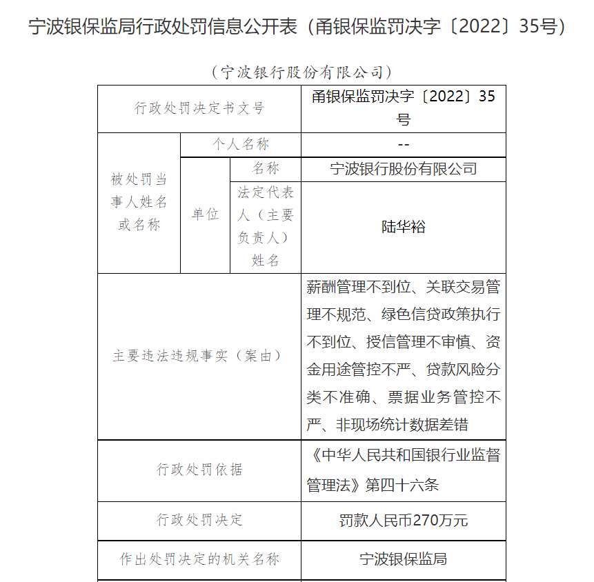
4月23日,银保监会官网信息显示,宁波银行因薪酬管理不到位、关联交易管理不规范、绿色信贷政策执行不到位、授信管理不审慎、资金用途管控不严、贷款风险分类不准确、票据业务管控不严、非现场统计数据差错等,被罚款270万元。
戏剧的是,宁波银行在几天前刚刚入选“民企最满意银行”机构,随后马上收到百万罚单,前后对比强烈,不免有些许尴尬。
天眼查显示,仅2022年4月,宁波银行就因信贷资金违规流入房地产行业、代理保险销售不规范等原因收到了三张罚单,累计罚款520万元。除此之外,2021年7月-2021年年底,宁波银行也曾因开发贷款支用审核不严、向身份不明的客户进行交易或者为客户开立匿名账户、假名账户等原因被银保监局和中国人民银行宁波市中心支行处罚。
在监管趋严的大背景下,宁波银行正在面临着资产规模快速扩大过程中衍生出来的“成长烦恼”。
近年来,宁波银行在业绩方面的突出表现有目共睹,已然成为了城商行板块中的“当红新星”。年报数据显示,2021年宁波银行实现营业收入527.74亿元,同比增长28.37%,实现归属于母公司股东的净利润195.46亿元,同比增长29.87%。
从收入结构来看,利息净收入326.97亿,占总营收的61.96%,处于支柱地位。除此之外,公司非利息收入200.77 亿元,同比增长 51.50%,在营业收入中占比为 38.04%,其中,手续费及佣金净收入 82.62亿元,同比增长 30.27%;也就是说,宁波银行将大零售及轻资本业务的盈利占比不断提升,非息收入持续提升,发展的可持续性不断增强。
值得一提的是,2021年宁波银行的资产规模高达2.02万亿,较上年末增长23.90%,首次突破2万亿,而公司2017年的资产规模尚为1.03万亿。短短四年时间,宁波银行的资产规模增加了将近1倍。
(宁波银行近年来资产规模变化)
股价方面,截至2022年4月22日,宁波银行收盘价37.01元/股,较三月低点31.7元/股涨幅16.75%,市值2444亿。