chaguwang.cn-查股网.中国
查股网.CN
宁波银行(002142)内幕信息消息披露
 
沪深个股最新内幕信息查询:    
 

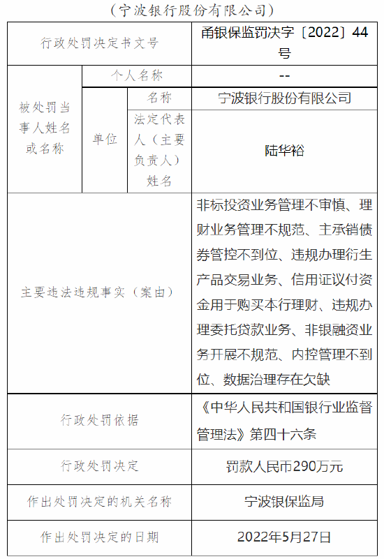
宁波银行被罚290万元:因非标投资业务管理不审慎等多项违法违规事实

http://www.chaguwang.cn  2022-05-30  宁波银行内幕信息

来源 :新浪财经2022-05-30

  5月30日消息,中国银保监会宁波银保监局行政处罚信息公开表显示,宁波银行股份有限公司因非标投资业务管理不审慎等多项违法违规事实,被宁波银保监局罚款290万元。

  原文如下:

  

有问题请联系 767871486@qq.com 商务合作广告联系 QQ:767871486
查股网以"免费 简单 客观 实用"为原则,致力于为广大股民提供最有价值和实用的股票数据作参考!
Copyright 2007-2021
www.chaguwang.cn 查股网