来源 :AI财经社2022-05-30
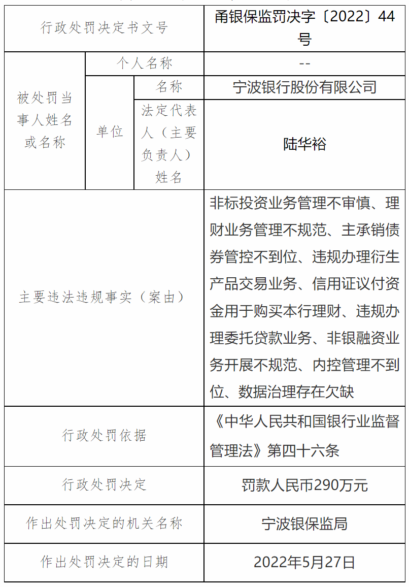
5月30日消息,中国银保监会宁波银保监局官网显示,因违规办理委托贷款业务等“九宗罪”,宁波银行股份有限公司被罚款290万元。
行政处罚决定书显示,宁波银行的主要违法违规事实包括:非标投资业务管理不审慎、理财业务管理不规范、主承销债券管控不到位、违规办理衍生产品交易业务、信用证议付资金用于购买本行理财、违规办理委托贷款业务、非银融资业务开展不规范、内控管理不到位、数据治理存在欠缺。
据《中华人民共和国银行业监督管理法》第四十六条,银行业金融机构如有严重违反审慎经营规则等情形的,由国务院银行业监督管理机构责令改正,并处20万元以上50万元以下罚款。宁波银行被罚款290万元,或与其违法违规行为多达9条,被“数罪并罚”有关。有关信息显示,宁波银行股份有限公司的法定代表人是陆华裕,注册资本约为60.08亿元,主营业务包括吸收公众存款、发放短中长期贷款、办理国内结算等。宁波银行一季报显示,2022年1~3月,宁波银行实现营收152.63亿元,同比增长15.40%;实现归母净利润57.2亿元,同比增长20.80%。