chaguwang.cn-查股网.中国
查股网.CN
宁波银行(002142)内幕信息消息披露
 
个股最新内幕信息查询:    
 

十地银保监局“1号罚单”给了谁?农行重庆分行被罚760万金额最大,宁波银保监局罚单剑指宁波银行

http://www.chaguwang.cn  2023-01-17  宁波银行内幕信息

来源 :新浪金融研究院2023-01-17

  日前,银保监会披露2022年处罚情况,全年共处罚银行保险机构4620家次,处罚责任人员7561人次,罚没28.99亿元。不管是处罚数量还是罚没金额,均创下历史新高。

  2023年,监管仍在不断加大银行业保险业违规行为的处罚力度。据金融一线统计,截至1月16日,十地银保监局已亮出“1号罚单”,涉及7家银行机构,3家保险机构。其中,重庆银保监局对农行重庆市分行开出了760万的高额罚金,宁波银行、工行辽宁省分行同样收到百万级罚单。另外,贷款业务违法违规依旧是 “重灾区”。

图片 图片

  农行被罚760万金额最大,

  宁波银行、工行紧随其后

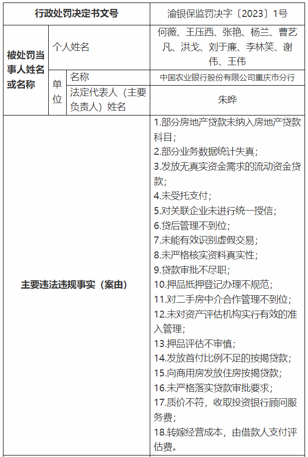
  10张“1号罚单”中,处罚最重的当属重庆银保监局针对农业银行重庆市分行及部分员工的处罚,金额高达760万,涉及到十名员工。

  罚单还显示,该行的主要违法违规事实多达18项,主要集中在房地产贷款相关领域。具体包括:部分房地产贷款未纳入房地产贷款科目、部分业务数据统计失真、发放无真实资金需求的流动资金贷款、贷后管理不到位、贷款审批不尽职、未对资产评估机构实行有效的准入管理、发放首付比例不足的按揭贷款、向商用房发放住房按揭贷款、未严格落实贷款审批要求等。

图片 图片

  第二大金额罚单剑指宁波银行,也是唯一针对总行级别的罚单,主因互联网贷款业务违规等问题,被监管罚款人民币220万元。与该“1号罚单”一并开出的“2号罚单”显示,相关负责人倪肖勇因对所在机构违规开展异地互联网贷款业务、互联网贷款业务开展不审慎、资信见证业务整改不到位等问题负有直接管理责任,被警告处罚。

图片

  另外还有一张百万级别罚单给了工行,这也是最新开出的“1号罚单”。罚单信息显示,工行辽宁省分行因小微企业划型不准、房地产开发贷款项目资本金核查不到位、对公经营性贷款流入房地产领域、个人住房贷款管理不审慎,被辽宁银保监局合计罚款170万元。除了这张“1号罚单”,辽宁银保监局还连续开出17张罚单,全部指向工行辽宁省分行下属分(支)行。

图片 图片

  信贷违规仍是重灾区,

  监管仍保持高压态势

  金融一线梳理罚单后发现,贷款业务违法违规依旧是 “重灾区”。在已揭晓的10张“1号罚单”中,“涉贷”罚单有7张,占比达到70%。银行机构所收罚单均“涉贷”。

  具体来看,信贷业务的违规包括:贷后管理不到位、贷款审批不尽职、违规开展异地互联网贷款业务、贷款“三查”不尽职、向商用房发放住房按揭贷款等。特别是涉房地产贷款违法违规行为较为严重。

  除了信贷业务违规,银行机构的违法违规行为还包括未能有效识别虚假交易、转嫁经营成本、未严格核实资料真实性等等。

  据银保监会公布的数据显示,2019年银保监会全系统共处罚银行保险机构2849家次,处罚责任人员3496人次,罚没合计14.49亿元。2020年,银保监会处罚违法违规银行保险机构3178家次,处罚责任人员4554人次,罚没金额合计22.8亿元。2021年,银保监会处罚银行保险机构3870家次,处罚责任人员6005人次,罚没26.99亿元。

图片

  从以上数据可以看出,近几年,银保监会对银行业、保险业的监管力度呈现逐步加强的态势。可以预见,监管部门对银行业、保险业的监管仍将保持高压态势。未来,银行等金融机构仍需加强重点领域的规范整治,毫不松懈地防范化解金融风险。

有问题请联系 767871486@qq.com 商务合作广告联系 QQ:767871486
www.chaguwang.cn 查股网