来源 :澎湃新闻2023-02-20
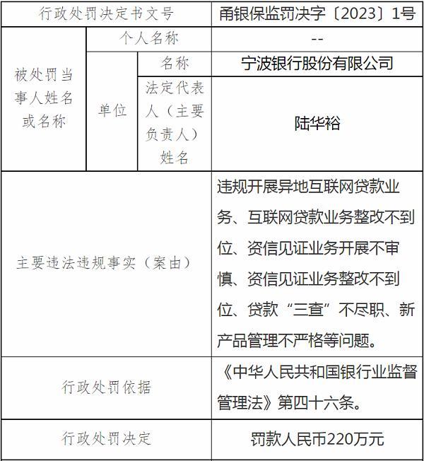
中国银保监会网站2023年1月13日公布的行政处罚信息显示,身为上市公司第一梯队的宁波银行股份有限公司(下称:宁波银行,002142.SZ),因多项违规于2023年1月9日被宁波银保监局罚款220万元。作为宁波银保监局2023年开出的“1号罚单”,其内容再次暴出宁波银行管理方面或涉存在内控不足的情形。
6项违规遭处罚再暴内控风险
据中国银保监会网站公示的罚单内容,宁波银行此次受罚缘由为存在“违规开展异地互联网贷款业务、互联网贷款业务整改不到位、资信见证业务开展不审慎、资信见证业务整改不到位、贷款‘三查’不尽职、新产品管理不严格等问题”。在被罚款220万元的同时,相关责任人倪肖勇也收到宁波银保监局的警告处罚单,原因为对所在机构违规开展异地互联网贷款业务、互联网贷款业务开展不审慎、资信见证业务整改不到位等问题负有直接管理责任。

图片来源:中国银保监会网站
实际上据公开信息,宁波银行出现贷款“三查”不尽职等不规范现象并非首次。如中国银保监会网站2022年9月30日公布的行政处罚信息显示,其下辖的丽水分行因“贷后管控不到位,信贷资金被挪用;贴现资金被挪用于购买结构性存款;银行承兑汇票自开自贴,且贴现资金回流至出票人”等违法违规行为,9月22日被中国银保监会丽水监管分局罚款95万元;2022年7月15日,下辖的金华分行因贷款“三查”不到位,信贷资金被挪用于购房、个人信贷资金被挪用于购买理财、流动资金贷款未按约定用途使用等原因,被罚款145万元;2022年4月28日,下辖的衢州分行因贷款管理不到位,个人信贷资金被违规挪用,被罚款45万元。
与之对应的是,据网络投诉信息,关于宁波银行的投诉中,多起投诉提及在当事人并不知情的情况下,宁波银行以当事人名义发放了消费贷款,造成的结果是当事人被录入征信不良记录。

图片来源:黑猫投诉平台
如果说一起事件的发生可视为偶然,那么对于多起资金挪用、“三查”不尽职的现象,是内控不足、审慎经营原则未落到实处还是从业人员专业知识不足所致,宁波银行未予回应。
同期发放贷款利率条件或不同
宁波银行2022年半年报显示,上半年营利持续向好,实现营收294.1亿,同比增长17.56%;营业利润122.99亿元,同比增长24.65%;归属净利润112.68亿元,同比增长18.37%;扣非净利润112.79亿元,同比增长18.75%。利息收入和佣金手续费收入作为金融业营收利润的主要来源,报告期内宁波银行利息收入为376.67亿元,较上年同期增幅达17.09%。其中发放贷款及垫款带来的利息收入为249.33亿元,较上年同期增加了14.99个百分点。
需要指出的是,同期宁波银行对公贷款金额为5872.54亿元,利息收入为130.70亿元,平均利率为4.45%;个人贷款金额为3403.60亿元,利息收入为118.63亿元,平均利率为6.97%。经计算,2022年宁波银行对公贷款的利息收入占发放贷款额的比例为2.2256%,对个人贷款的利息收入占发放贷款额的比例为3.4854%。

图片来源:宁波银行2022年半年报
而据2022年半年报所披露的关联交易信息,报告期内,宁波银行为持股比18.74%的第一大股东宁波开发投资集团有限公司(下称:宁波开发)发放的贷款额为12.90亿元,带来的利息收入为3100万元;对持股比8.33%的雅戈尔集团股份有限公司(下称:雅戈尔,600177.SH)发放的贷款额为5.09亿元,带来的利息收入为400万元。若同样以贷款期183天(半年)计算,宁波银行同期对宁波开发发放贷款的利息收入占发放贷款额的比例为2.40%,年利率为4.79%;对雅格尔发放贷款的利息收入占发放贷款额的比例则为0.79%,年利率为1.57%。

图片来源:宁波银行2022年半年报
按照《中华人民共和国商业银行法》第四十条,商业银行不得向关系人发放信用贷款;向关系人发放担保贷款的条件不得优于其他借款人同类贷款的条件。且中国人民银行发布的《股份制商业银行公司治理指引》第八条明确指出,商业银行对股东贷款的条件不得优于其他借款人同类贷款的条件。对于其中是否涉存在对不同贷款人贷款条件不同的情形及对股东贷款条件优于他人的情形,宁波银行也未回应。
关联交易披露金额冲突该信谁
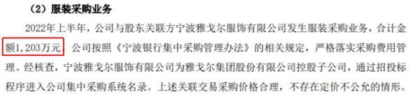
在2022年半年报中,宁波银行还披露,报告期内与股东关联方宁波雅戈尔服饰有限公司发生服装采购业务,合计金额1203万元。其按照《宁波银行集中采购管理办法》的相关规定,严格落实采购费用管理。宁波雅戈尔服饰有限公司为雅戈尔控股子公司,通过招投标程序进入集中采购系统名录。

图片来源:宁波银行2022年半年报
而雅戈尔身为A股上市企业,其2022年半年报披露,报告期内对宁波银行销售服装的金额为2296.95万元。虽然采销双方披露的金额仅相差1093.95万元,但相差幅度达47.63%。

图片来源:雅戈尔2022年半年报
2022年12月12日,中国上市公司协会发布“2022上市公司董事会秘书履职评价”结果,包括宁波银行在内的150家上市公司董事会秘书荣获5A评级。“上市公司董事会秘书履职评价”旨在加强上市公司董事会秘书队伍建设,提升董事会秘书群体专业能力和执业操守,促进规范履职,助力提升公司治理水平。代表着在公司治理、规范运作、信息披露、内部控制、投资者关系管理等方面已经居上市公司第一梯队。而宁波银行与关联方之间所披露关联交易金额的巨大差异,或说明其信披质量尚有待提高。