来源 :中证科技DMI2023-02-08

2023年2月9日至2023年2月22日,信用债市场需重点关注的部分事件包括:
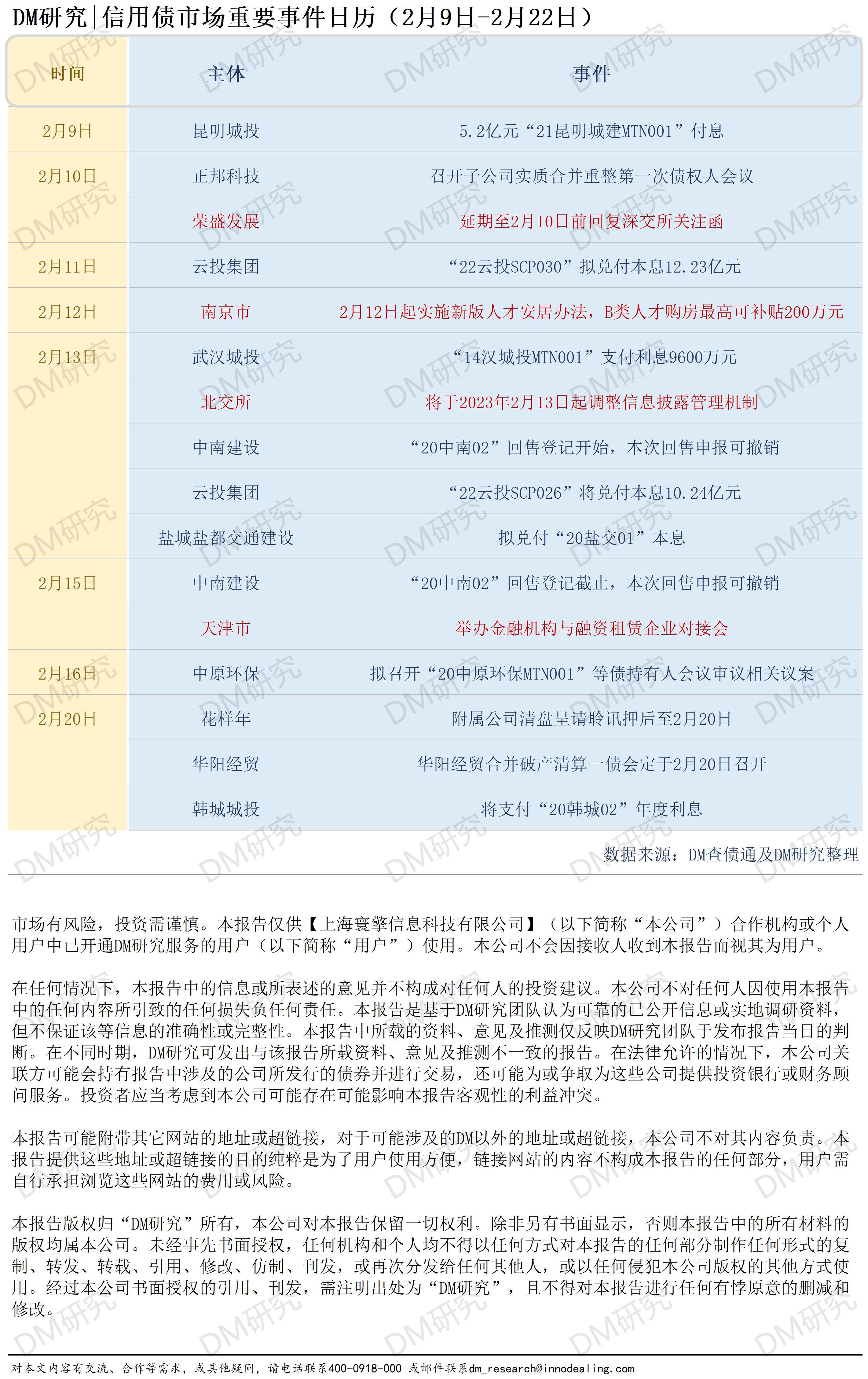
荣盛发展:将延期至2月10日前回复深交所关注函
2月7日,荣盛发展公告,公司1月31日收到深交所关注函,要求公司就相关事项作出书面说明,并在2023年2月7日前完成报送。鉴于关注函中的回复内容需要进一步补充、核实和完善,荣盛发展将延期回复关注函,并预计于2023年2月10日前完成关注函的回复工作。
1月30日,荣盛发展发布2022年度业绩预告,预计2022年归属于上市公司股东的净利润亏损190亿至250亿元,上年同期为亏损49.55亿元。毛利润同比出现较大幅度下降主要受市场情绪持续低迷、资产减值及新冠疫情等因素影响,同时叠加2022年度结转的开发项目利润率下降等因素。随后,深交所向荣盛发展发出关注函。
此外,1月31日,荣盛发展宣布非公开发行A股股票申请获中国证监会受理。中国证监会对提交的上市公司非公开发行A股股票行政许可申请材料进行了审查,认为申请材料齐全,决定对该行政许可申请予以受理。
北交所:将于2023年2月13日起调整信息披露管理机制
北交所发布公告显示,北京证券交易所将于2023年2月13日起调整信息披露管理机制,上线新一代上市公司业务管理系统。
一、本所信息披露管理机制调整后,上市公司应通过上市公司业务管理系统自主办理信息披露和日常业务,保荐机构不再代为上传信息披露文件和办理日常业务。
二、保荐机构和保荐代表人应当按照中国证监会和本所有关规定,在保荐持续督导期内,督导上市公司建立健全并有效执行信息披露制度,依法依规履行信息披露义务。
查阅往期重大事件日历,请前往舆情板块下DM研究部分:
