来源 :挖贝网2023-01-20
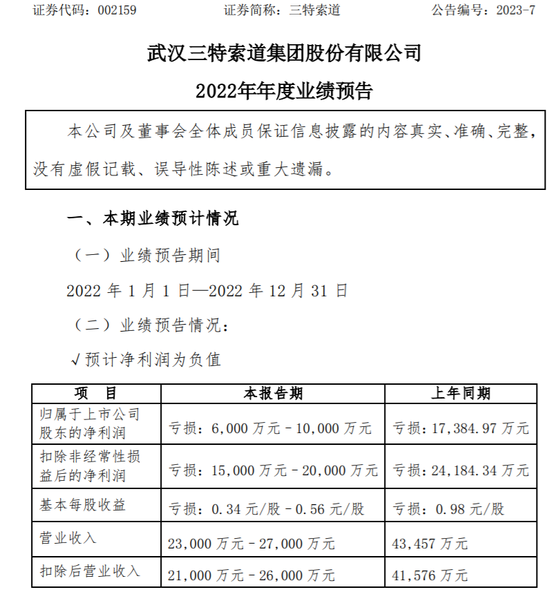
挖贝网1月20日,三特索道(002159)近日发布2022年年度业绩预告,报告期内归属于上市公司股东的净利润亏损6,000万元-10,000万元,上年同期亏损17,384.97万元,同比亏损减少;基本每股收益亏损0.34元/股-0.56元/股。

报告期内,受国内多地疫情反复、防疫政策收紧等因素影响,公司营业收入较上年度有所下滑,归属于上市公司股东的净利润为负,但亏损金额同比大幅下降,具体原因包括:
报告期内,公司扣除非经常性损益后的净利润同比减亏4,184万元至9,184万元。主要系上年度公司对内蒙古克什克腾旗等部分亏损项目的部分资产计提了大额减值准备,本报告期预计不存在大额减值的风险。
报告期内,由于国内疫情反复爆发、各地防疫政策收紧等因素,导致公司各景区业务均受到严重影响,营业收入同比大幅下降。公司通过精细化管理以及严格控制融资规模和融资成本等手段,有效降低成本费用,部分弥补了因营业收入大幅下降带来的亏损,但由于营业收入的降幅较大,无法扭转亏损。
报告期内,公司转让保康三特九路寨旅游开发有限公司100%股权预计取得较多的投资收益,该笔收益为本报告期公司非经常性损益的主要构成来源。
挖贝网资料显示,三特索道主要在全国范围内从事旅游资源的综合开发与运营。