来源 :挖贝网2023-01-17
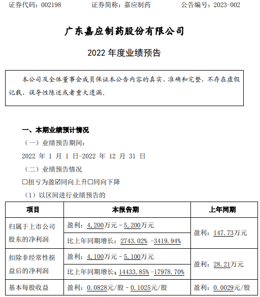
挖贝网1月17日,嘉应制药(002198)近日发布2022年年度业绩预告,报告期内归属于上市公司股东的净利润4,200万元–5,200万元,比上年同期增长2743.02%-3419.94%;基本每股收益0.0828元/股–0.1025元/股。

2022年度,在公司经营管理层和公司全体员工的共同努力下,紧紧围绕公司年度工作计划,公司运营总体保持平稳健康发展,医药流通行业取得较大突破,为公司利润增加作出了贡献。且因公司上年计提了长期股权投资减值准备影响上年利润2,879.93万元,故此本年业绩同比上年增幅较大。
挖贝网资料显示,嘉应制药是一家集研发、生产、销售为一体的中成药制造企业,共拥有5种剂型共70个药品品种,主要涉及骨科类、咽喉类、感冒类、清热类中成药。