chaguwang.cn-查股网.中国
查股网.CN
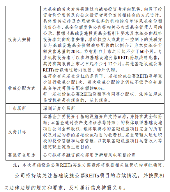
金风科技(002202)内幕信息消息披露
 
个股最新内幕信息查询:    
 

金风科技REITs项目最新进展来了!

http://www.chaguwang.cn  2023-09-06  金风科技内幕信息

来源 :北极星电力网2023-09-06

  北极星风力发电网讯,9月6日,金风科技发布《金风科技股份有限公司关于开展基础设施公募REITs申报发行工作的进展公告》。

  根据公告显示,金风科技已按照香港联交所规定提交PN15申请,目前香港联交所已同意公司进行分拆。

  

  

  

  

  

  

有问题请联系 767871486@qq.com 商务合作广告联系 QQ:767871486
www.chaguwang.cn 查股网