chaguwang.cn-查股网.中国
查股网.CN
金风科技(002202)内幕信息消息披露
 
个股最新内幕信息查询:    
 

金风科技发行5亿元科创债券

http://www.chaguwang.cn  2025-09-24  金风科技内幕信息

来源 :风电观察2025-09-24

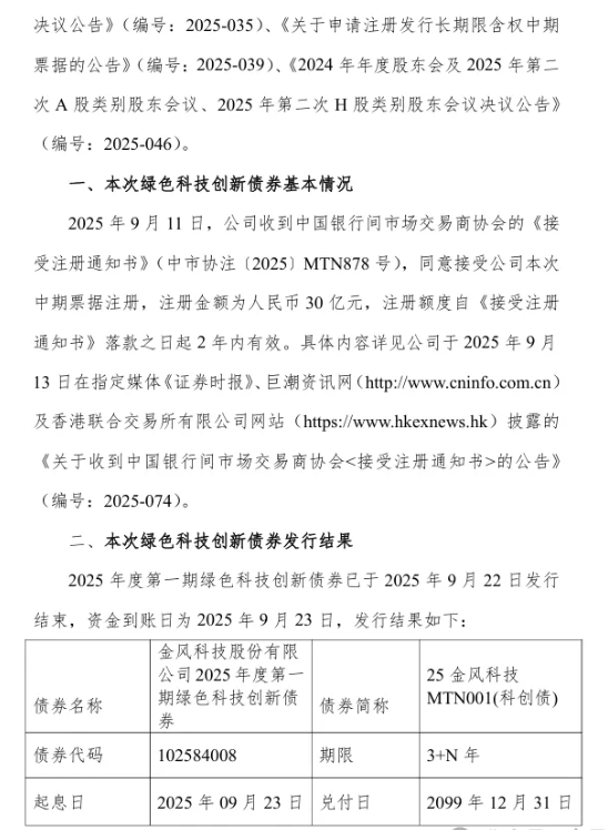
  9月23日,金风科技公告,2025年9月11日,公司收到中国银行间市场交易商协会的《接受注册通知书》(中市协注〔2025〕MTN878号),同意接受公司本次中期票据注册,注册金额为人民币30亿元,注册额度自《接受注册通知书》落款日起2年内有效。2025年度第一期绿色科技创新债券已于2025年9月22日发行结束,资金到账日为2025年9月23日,债券简称“25金风科技MTN001(科创债)”,实际发行总额5亿元。

  

  

  

查股网为非盈利性网站 本页为转载如有版权问题请联系 767871486@qq.comQQ:767871486
Copyright 2007-2025
www.chaguwang.cn 查股网