11月29日晚间,宏达新材(002211.SZ)发布了一条部分董事、高管及证券事务代表辞职的公告,引起了市场的关注,因为这个“部分”包含的人员确实是有点多!
宏达新材是风云君的老朋友了。早在2017年,风云君在《周末故事会|卖壳小可怜儿》中讲述了2013年至2017年,宏达新材多次卖壳未果的故事。
2020年7月,由于与老炮隋田力搭上了关系,再次将这家上市公司推上了市场的风口浪尖。
时隔不到半年,宏达新材又发生了集体辞职事件,这是又作的啥妖啊?一起来看。
一、董监高集体“大逃亡”
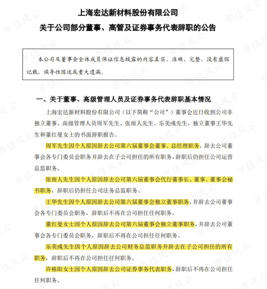
回到开头说的那封公告,好家伙,从董事长、总经理,到独董、财务总监、证券事务代表,一共6人,集体“逃亡”。

而且,就在9天前,2021年11月20日,公司已经公告监事会主席及监事,殷燕和周建华二人也提出辞职。

目前,宏达新材董事会只剩下袁斌一人,监事会也只剩下许茹一人,高管团队更是一个人都不剩。
这个事属实有点离奇。
二、提及往事,除了故事就是事故
为了让故事更有衔接性,咱们下面从风云君上篇文章的发表时间捋起。
1、原来一切的一切都是“巧合”?
时间退回到2021年7月29日,宏达新材收到了深交所的关注函,问询原实控人杨鑫与隋田力是否存在关联关系,并要求上市公司于一天后(即7月30日)回复。
可能是问题确实很棘手,上市公司延迟至8月4日才回复该关注函。风云君已将回复中的关键要点加以总结。
首先,关注函中指出,上市公司原实控人杨鑫控制的宁波鸿孜和隋田力控制的宁波星地通,在工商注册时使用了同一邮箱及手机号码,且办公地点处于同一栋楼,要求核实杨鑫与隋田力是否存在关联关系或其他利益往来。
这件事按照上市公司的说法就是“纯属巧合”。
上市公司称,宁波星地通成立前期,在当地并未聘请员工,恰巧宁波鸿孜的财务人员对工商事务较为熟悉,基于公司法人之间的业务合作关系,宁波星地通请宁波鸿孜在当地代办申报工商年报事宜。因此,两公司使用同一邮箱和手机号码进行工商注册。
另外,隋田力控制的上海星地通、江苏星地通、新一代网传除了是上市公司控股股东上海鸿孜的供应商之外,上海鸿孜、杨鑫与隋田力再无半点利益往来。
看到这,风云君只能说这个世界真是太小了,每天充满着各种各样的“巧合”。
2、4.28亿存货极可能无法变现,1.66亿商誉两年爆完
其次,由于2021年6月,上市公司公告专网通讯业务存在部分合同执行异常、以及部分应收账款逾期及回收不确定的风险,因此深交所此次问询宏达新材目前是否存在重大经营风险。
截至2021年8月5日,客户未按约定提货的存货大致有2.89亿,逾期应收账款达1.21亿。
截至2021年前三季度,存货金额已经上升至4.28亿,占净资产的77.12%,该部分存货可能存在无法变现的风险,上市公司尚未计提存货跌价准备。

2021年第三季度,宏达新材对专网通讯业务形成的1.21亿应收账款仅计提2,423万元信用减值损失,都这种情况呢?还对收回抱有幻想呢?
更搞笑的是,2019年10月,宏达新材以2.25亿收购上海观峰100%股权,带来商誉1.66亿,本来是计划发展专网通信业务的。但仅过了半年,就因隋田力跑路、客户不按约定提货、应收账款逾期而业务陷入停滞状态。

2021年半年报,上市公司先对上海观峰计提了0.75亿商誉减值,2021年三季报,上市公司继续对其计提0.91亿商誉减值。
换句话说,上海观峰被并购不到两年,1.66亿商誉就全部爆雷,中小投资者们也就听了个响儿。
3、真真假假又有谁人知?
风云君曾在上篇文章中介绍过,宏达新材专网通信业务应收账款逾期对应的主要客户有江苏弘萃、保利民爆等企业。
客户欠了钱也不提货,上市公司自然不甘心。于是,2021年9月25日,上市公司公告,由子公司上海鸿翥、上海观峰对江苏弘萃、保利民爆、中宏正益等提起诉讼。
而且,根据后续公告的案件进展,被告客户都是确认商品验收合格,并开具发票后,不再支付剩余货款,手法都很相似。

2021年11月19日,上市公司公告称,江苏弘萃就相关案件提出了管辖权异议,原定开庭时间延期,后续审理时间暂不确定。

一个起诉,一个应诉,中间真真假假又有谁人知?
三、原实控人失联,新实控人因行贿被立案
1、原实控人失联,董事长职务被董秘取代
上市公司和隋田力相关的事说完,再来看看实控人的故事。
2021年8月14日,宏达新材公告,实控人兼董事长杨鑫被桂林市公安局立案,而且,至公告披露前,上市公司通过各种渠道多次联系杨鑫,但均未取得有效联系。

此事也引来了深交所的再次关注,2021年8月16日,深交所要求上市公司说明杨鑫失联是否对公司持续经营产生重大不利影响,并要求上市公司在8月20日之前回复。
8月27日,上市公司在连发两封延迟回复公告后,终于给了深交所一个交代。就在当天,上市公司也公告罢免杨鑫的董事长职位,董事长职务由董秘代行。

实控人失联,董事长被罢免,董秘代行董事长,这么有才能的董秘不多见哦!
2、卖壳未遂,煮熟的鸭子飞了
其实,此前杨鑫也曾想过卖壳走人。
2021年5月31日,杨鑫控制的上海鸿孜与杭州科立企业管理合伙企业(有限合伙)(简称“杭州科立”)签订股份转让协议,杭州科立拟以8.5亿受让上海鸿孜持有的上市公司1.22亿股股票。如果转让完成,上市公司的实控人将发生变更。

这个时间刚好卡在宏达新材“出事”前夕,如果转让成功,杨老板将顺利套现,数钱抹嘴走人。
很遗憾,杨老板没有走成。2021年6月30日,上海鸿孜已将其持有的上市公司3,444万股股票过户登记至杭州科立名下,杭州科立持有上市公司7.96%股权,成为第三大股东。
就在最后一步,上海鸿孜打算将剩余8,766万股股票转让给杭州科立时,这8,766万股股票居然被司法冻结了!
风云君不得不感慨杨老板的运气是真的差,股票为何突然被冻结呢?接着看。
3、江苏伟伦重新“捡回”上市公司,却因行贿被立案
原来,宏达新材是杨老板2019年1月刚买过来的,2019年1月,上市公司原控股股东江苏伟伦投资管理有限公司(简称“江苏伟伦”)将其持有的上市公司1.22亿股股票,作价9.77亿卖给了杨老板控制的上海鸿孜。
然而,由于上海鸿孜现金流较为紧张,仍有3.14亿股权转让款逾期尚未支付。因此,2021年江苏伟伦向法院提起诉讼,2021年8月,上海鸿孜持有的8,766万股股票也被法院冻结。

最终,这8,766万股股票被公开拍卖,第一次拍卖无人竞买而流拍,第二次仍流拍。
此时,江苏伟伦决定受让其中的8,646万股,以此抵偿上海鸿孜欠下的债务。另有120万股股票被自然人徐逸以503万元成交。
2021年10月,江苏伟伦也重新变回上市公司的控股股东,实控人为朱恩伟,这是白捡一上市公司啊。
尴尬的是,江苏伟伦重新控制上市公司后不到一个月,2021年11月27日,江苏伟伦就因涉嫌单位行贿被立案调查。

然后,我们就看到了公司董监高集体跑路了。