来源 :挖贝网2022-07-14
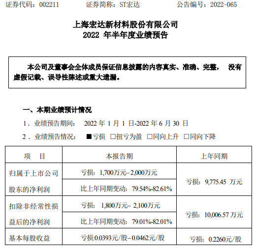
挖贝网7月14日,ST宏达(002211)近日发布2022年半年度业绩预告,报告期内归属于上市公司股东的净利润亏损1,700万元–2,000万元,较上年同期亏损减少;基本每股收益亏损0.0393元/股–0.0462元/股。

因子公司上海观峰专网无线通信业务生产及经营情况发生异常,公司于2021年半年报对相应商誉计提减值准备7,580.27万元。公司从谨慎性原则出发,已对符合计提要求的资产进行了足额减值计提,本报告期内未发生大额减值计提情况。
挖贝网资料显示,ST宏达主营业务主要为硅橡胶及其制品的加工销售。