来源 :CFO职业圈2021-12-14

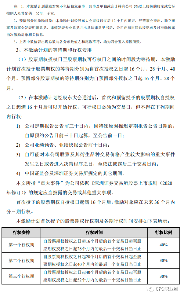
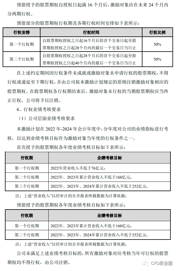
三全食品于12月14日发布的《关于向激励对象首次授予股票期权的公告》显示,董事会认为公司《2021年股票期权激励计划(草案)》规定的授予条件已经成就,确定以2021年12月13日为首次授权日,向271名激励对象授予1513.25万份股票期权。其中财务总监李娜获得19.50万份股票期权数量,占授予股票期权总数的1.04%,占目前总股本0.02%。按照19.79元/份的行权价格计算,财务总监李娜获得的股票期权价值约386万元。
详细如下:






据该公司2020年年报,截至2020年12月31日,财务总监李娜持有公司股票78,825股(按照12月13日收盘价19.92元/股计算,李娜持有的公司股票市值约157万)。

据公开资料,财务总监李娜的简历如下:
李娜女士,中国国籍,无境外居留权,1970年生,大学学历,会计师。任河南省人大代表。1999年3月至今任三全食品股份有限公司财务经理、总会计师,2014年12月26日至今任本公司财务总监;2016年5月至今任公司董事。
李娜2020年度获得的报酬总额为40万元。

信息来源:上市公司公告??由CFO君编辑整理,转载时请注明转载来源
