6月8日晚间,合力泰发布公司《简易/祥式权益变动报告书》称,近年来,福建省电子信息集团在落实福建省“增芯强屏”的战略部署中发挥了一
定作用,参与和承担了诸多福建省多个重点项目。由于半导体行业存在投资回收周期
长、资金投入多的特点,为缓解资金压力并集中资源发展省重点项目,福建省电子信
息集团拟将其所持有的合力泰 503,301,220 股股份(占总股本的 16.15%)转让给慧舍科技,慧舍科技将成为合力泰的控股股东。

据公告显示,双方同意,本次股份转让的每股受让价格为人民币6.09元,标的股份转让总价款为30.65亿元。
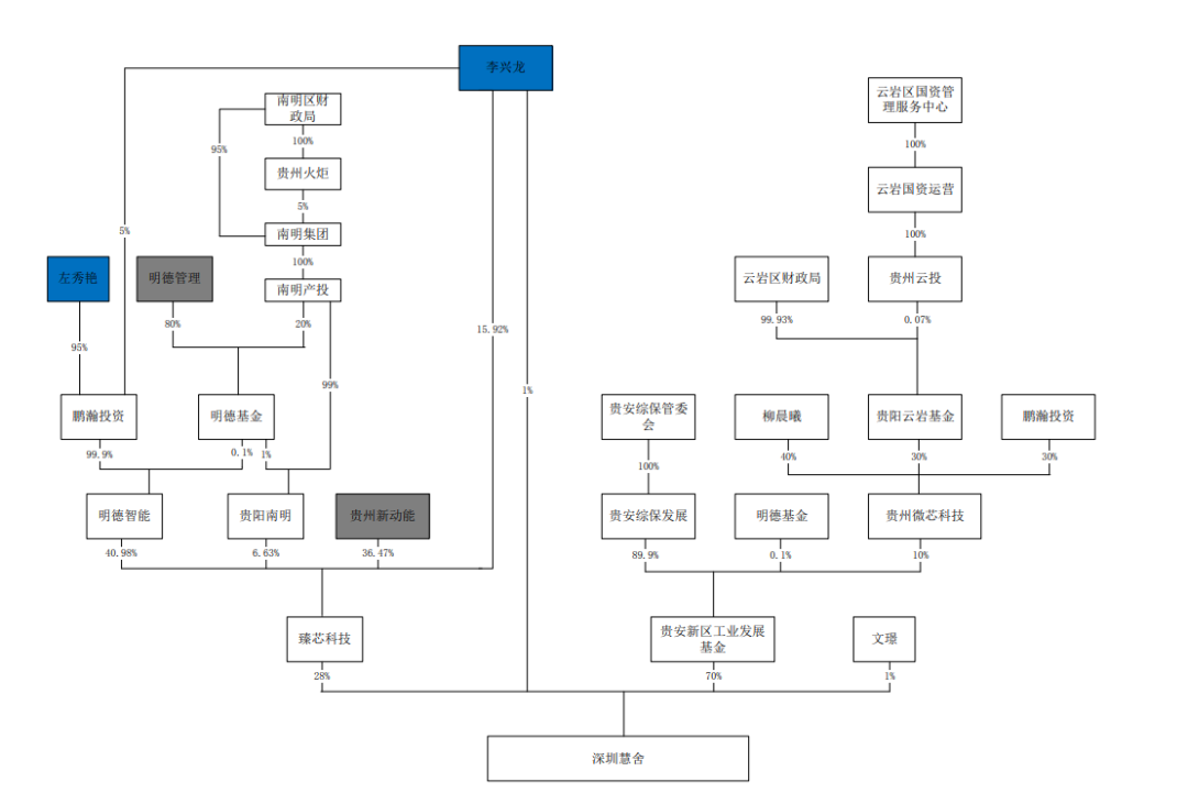
慧舍科技成立不足3个月,缘何可以控股合力泰
资料显示,慧舍科技成立于2023年3月15日,至今不足3个月,注册资本达31亿元。根据慧舍科技《合伙协议》中对合伙企业的普通合伙人作为执行事务合伙人所赋予的职权,认定执行事务合伙人李兴龙为慧舍科技的实际控制人。

需要注意的是,据此前公开信息显示,设立之初慧舍科技执行事务合伙人为文瑾,而且有媒体报道称文瑾为合力泰前实际控制人文开福之女,但在合力泰今天发布的祥式权益变动报告书里,文瑾为有限合伙人。
深圳慧舍的合伙人及出资情况(单位:万元)


据出资情况显示,慧舍科技由贵安新区综保新型工业发展股权基金投资合伙企业(有限合伙)持股70%、贵阳臻芯科技有限公司持股28%,而李兴龙和文璟均分别仅持股1%。
而贵安新区综保新型工业发展股权基金投资合伙企业(有限合伙)成立于2023年4月28日,要晚于慧舍科技成立时间,公司三大股东分别为贵州华科明德基金管理有限公司、科技贵州微芯科技有限公司和贵州贵安综合保税区发展控股集团有限公司。
深圳慧舍股权控制关系图

另外据报告出指出,除控制深圳慧舍外,李兴龙直接/间接持股并控制臻芯科技、国杰科技、视显光电、鹏瀚投资等9家企业。

值得一提的是,公告显示,为促使合力泰及其子公司在过渡期间及本次股份转让完成后持续稳定经营,受让方同意自本协议签订之日起,通过适当方式向标的公司提供不低于30亿元的资金支持。
这也表示,慧舍科技将拿出逾60亿元资金,用于收购和重组合力泰。
扣非净利三年累亏77.45亿
合力泰创立于2003年,2008年2月上市,是集研发、生产、销售为一体的智能硬件方案商和制造商,处于电子行业中游,目前为一家国有控股的上市公司。
经过多年的发展,合力泰现已成为国内领先的智能终端核心部件一站式服务商,公司主要产品包含显示类产品(OLED/TFT/TN/STN/电子纸等)、光电传感类产品、柔性线路板及应用产品等,产品广泛应用于消费电子、智能穿戴、智能零售、智能汽车、智能制造等诸多领域。
然而,2022年,合力泰面临短期内智能手机需求疲软的外部环境,以及显示模组市场竞争加剧、利润空间不断压缩等不确定因素,特别是智能手机供应链的行业竞争对公司业绩的影响在短期内尚未消除,产品订单持续下降,产能利用率不足致使单位成本上升,进而导致毛利率下降。公司相关资产出现一定的减值迹象并于当期计提了相应的资产减值准备。
数据显示,2022年,合力泰营业收入达119.08亿元,较上年同期减少26.64%;归属于股东的净利润-34.66亿元,较上年同期减少4615%;经营性现金流净额5.38亿元,较上年同期减少61.08%。
具体来看,合力泰2022年整体毛利率为1.36%,其中光电传感类、FPC类、其他显示类产品的毛利率均为负值,分别为-7.72%、-17.93%、-83.86%。
而且,2022年年末,合力泰研发人员数量1254人,较2021年末减少54.97%。报告期内,公司研发投入8.83亿元,同比减少17.14%;资本化研发投入占研发投入的比例为26.85%,较2021年下降3.14个百分点。公司研发投入与研发人员数量变动趋势不一致。
实际上,2020年,合力泰已陷入巨额亏损,公司这年实现营业收入171.53亿元,同比下滑7.93%;净利润-31.19亿元,同比下滑401.88%。
2021年,合力泰虽避免了亏损但收入下滑,公司该年营业收入达162.33亿元,同比下滑5.37%;净利润7676.15万元,同比增长102.46%。
综合来看,2020年至2022年,合力泰营业收入持续下滑,净利润累计亏损约65亿元。同期,合力泰扣非净利润分别为-33.21亿元、-9.09亿元和-35.15亿元,三年累计亏损77.45亿元。
2023年一季度,合力泰营业收入达18.44亿元,同比下滑45.92%;净利润亏损4.42亿元,同比下滑122.51%;扣非净利润亏损4.5亿元,同比下滑109.62%,公司持续经营能力堪忧。
而且,截至2023年一季度末,合力泰货币资金仅19.19亿元,但短期借款高达56.78亿元,同时公司还有16.77亿元商誉悬顶。
5月12日,深交所向合力泰发出年报问询函,但上市公司至今已三次发布延期回复公告。