来源 :界面新闻2023-06-22
股价又涨了!
6月21日,鸿博股份(002229.SZ)收盘价为37.05元/股,上涨4.75%,该股股价今年以来已大涨457.14%。近期,其股票交易存在严重异常,多次发布股价异常波动公告,却是因为“沾上”了AI概念。
鸿博股份所属行业为安全印务业务、彩票新渠道服务、书刊与高端包装业务,由于涉嫌“蹭热点”、利用AI概念炒作股价而收到交易所关注函。
鸿博股份之所以涉及AI概念,是设立了全资子公司北京英博数科科技有限公司(以下简称“英博数科”),并与中关村中恒文化科技创新服务联盟、英伟达公司共同合作成立北京AI创新赋能中心(以下简称“赋能中心”),开展人工智能科技领域项目建设及运营服务。
显然,鸿博股份主营业务与英博数科拟从事业务之间存在很大差异,股价“狂飙”,投资者为此沸腾,鸿博股份这次“跨界”AI领域靠谱吗?
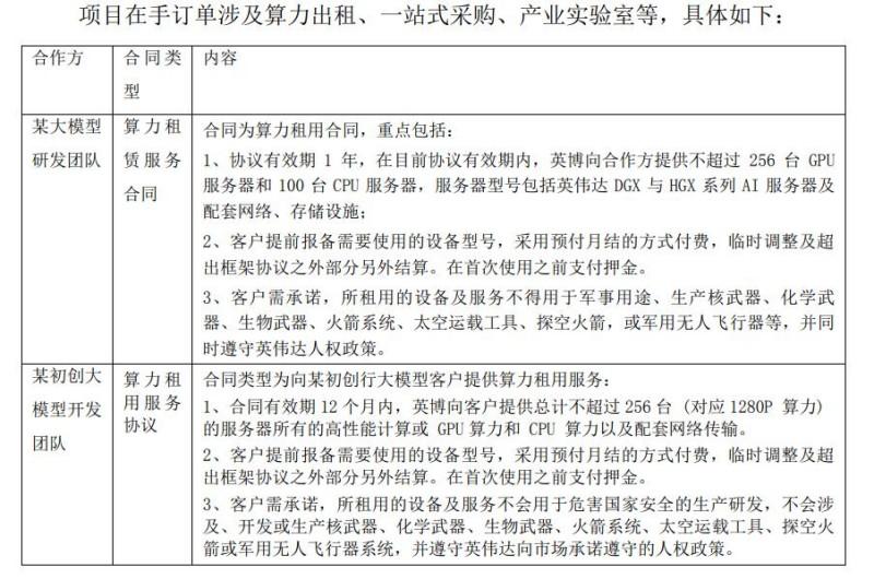
根据公告,北京AI创新赋能中心业务包括算力出租、云资源采购一站式服务,人工智能教育培训以及产业实验室。截至目前,该项目主要营业收入来自算力出租业务。
算力出租业务的运营模式为业务收入来自于客户对算力租用的租金及服务费,目前英博数科提供的最小算力租用单元为一台服务器整机,最短租期为3个月,每台机器每月单独计费,租金以预付方式按月支付。
鸿博股份在年报问询函的回复公告中表示,已完成超过60台GPU服务器部署调试,超过200P算力已全部用于算力租用客户交付与自身项目研发。
虽说如此,鸿博股份披露的在手订单的情况显示,目前只有两位合作方,均为大模型研发或开发团队,向合作方提供算力租赁服务,协议有效期均为1年。如果这是其目前的全部在手订单,那么合作方数量及合作期并不算很可观。
鸿博股份认为,基于公司与英伟达的合作优势提供相应的服务是英博数科目前重要的业务门槛。
然而,这一重要业务门槛似乎并不高。事实上,除了与鸿博股份旗下的英博数科合作之外,英伟达还有其他境内合作客户。只是,鸿博股份没有披露英伟达与英博数科、其他客户的合作业务内容是否有差别,以及有什么样的差别。
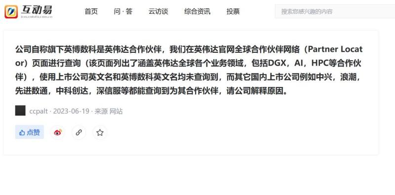
在“互动易”平台,有投资者就英博数科与英伟达合作相关事项询问了鸿博股份:“公司自称旗下英博数科是英伟达合作伙伴,我们在英伟达官网全球合作伙伴网络(Partner Locator)页面进行查询(该页面列出了涵盖英伟达全球各个业务领域,包括DGX,AI,HPC等合作伙伴),使用上市公司英文名和英博数科英文名均未查询到,而其它国内上市公司例如中兴,浪潮,先进数通,中科创达,深信服等都能查询到为其合作伙伴,请公司解释原因。”截至发稿,鸿博股份尚未回复该投资者的提问。
为了“跨界”AI领域,2022年8月23日,鸿博股份终止原募投项目“电子彩票研发中心项目”,终止后将该项目募资1亿元用于“北京AI创新赋能中心项目”。后来,2023年4月27日,鸿博股份又终止了原募投项目“彩票物联网智能化管理及应用项目”,终止后该项目结余募资中的2亿元用于追加投入新增的“北京AI创新赋能中心项目”。目前,鸿博股份已累计变更募集的资金3亿元用于该项目。
但是,这3亿元显然还不够,赋能中心项目尚处于初创期,相关产品与服务处于早期业务推广阶段,随着后续扩容计划及研发计划的推进,各项成本及费用将会增加,还可能需要更多资金的投入。
鸿博股份表示,赋能中心项目5月初产生算力出租收入,目前占上市公司业务比重较小,而后续各项成本费用的增加,可能会对上市公司产生财务风险及经营风险,可能将导致公司2023年合并报表净利润有所下滑。
其实,鸿博股份经营业绩正在持续下滑之中,自2018年以来扣非归母净利润均为负数,出现了连续五年亏损;自2019年以来,其归母净利润也在不断下滑,并于2022年由盈转亏,且2023年一季函对其中的细节内容追问不舍,并提醒鸿博股份“不得存在误导性陈述,不得利用市场热点题材进行‘蹭热点’、市场操纵等违法违规行为”。