来源 :乐居财经2025-06-24
6月23日,九阳股份(002242.SZ)发布公告,宣布董事会全票通过两项重要决议:新增多项经营范围,并注销部分股份缩减注册资本。
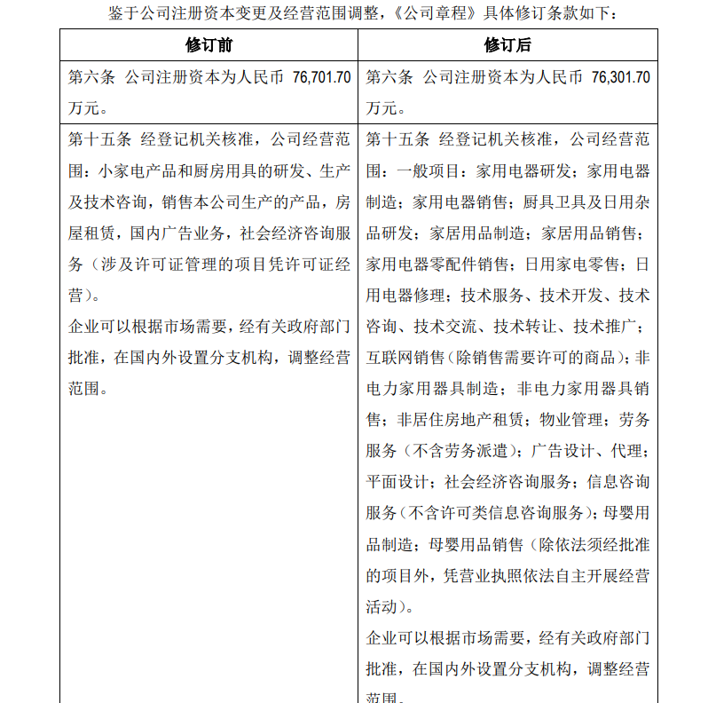
根据公司业务情况,九阳股份拟新增多项经营范围,涵盖:物业管理、非电力家用器具销售、母婴用品制造、母婴用品销售、互联网销售(除销售需要许可的商品)。日用电器修理等。

此外,九阳股份决定变更原计划用于股权激励的400万股回购股份用途,将其注销以缩减注册资本。注销完成后,总股本将由76701.7万股降至76301.7万股,注册资本相应由76701.7万元降至76301.7万元。
据查,九阳股份的产品主要分为四个系列,分别为食品加工机、营养煲系列、西式电器和炊具,其中食品加工机就是企业主打的九阳豆浆机、破壁机等。
2024年,九阳股份营业收入88.49亿元,同比减少7.94%;归属于上市公司股东的净利润1.22亿元,同比减少68.55%。
传统小家电依然是九阳股份的主要业务,2024年业绩贡献占比达98.81%。其中,食品加工机系列、营养煲系列仍为主要收入来源,合计占总营收的74.75%。
与2023年相比,九阳股份除了食品加工机系列营收29.94亿元,同比微增1.84%外,占比40.92%的营养煲系列营收下滑2.03%,西式电器系列2024年营收跌破20亿元,为16.86亿元,同比下滑26.91%。炊具系列和其他家电产品营收则分别下降25.24%、7.29%。
海外市场面临挑战。年报显示,其境外销售收入为16.12亿元,同比下降27.97%,占营收比例由2023年的23.29%降至18.22%。
九阳股份在业务拓展中亦有波折。2023年底,九阳股份宣布以1.26亿元收购深圳甲壳虫智能有限公司68.45%的股权,加码扫地机、洗地机等清洁电器。2024年2月完成交割,结果在2024年12月快速置出损失3179.61万元,给出的理由包括当前行业市场环境变化、深圳甲壳虫处于成长初期仍需持续投入等因素。