chaguwang.cn-查股网.中国
查股网.CN
兆新股份(002256)内幕信息消息披露
 
沪深个股最新内幕信息查询:    
 

3.44亿 中核汇能拟收购兆新股份孙公司

http://www.chaguwang.cn  2022-01-26  兆新股份内幕信息

来源 :世纪新能源网2022-01-26

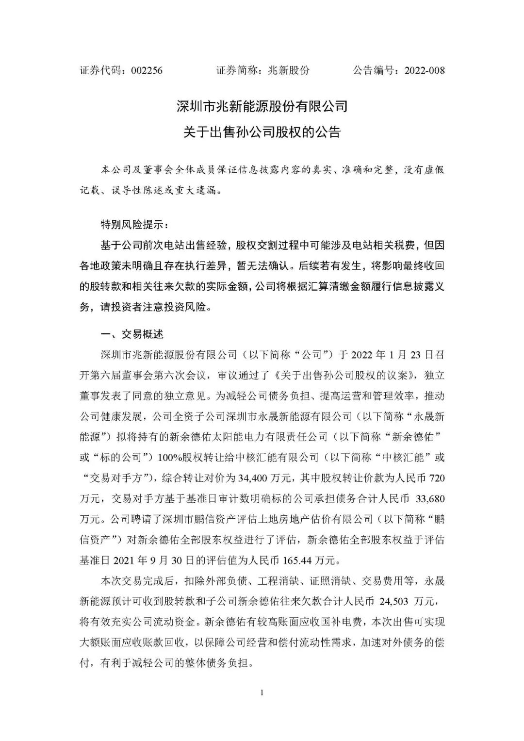
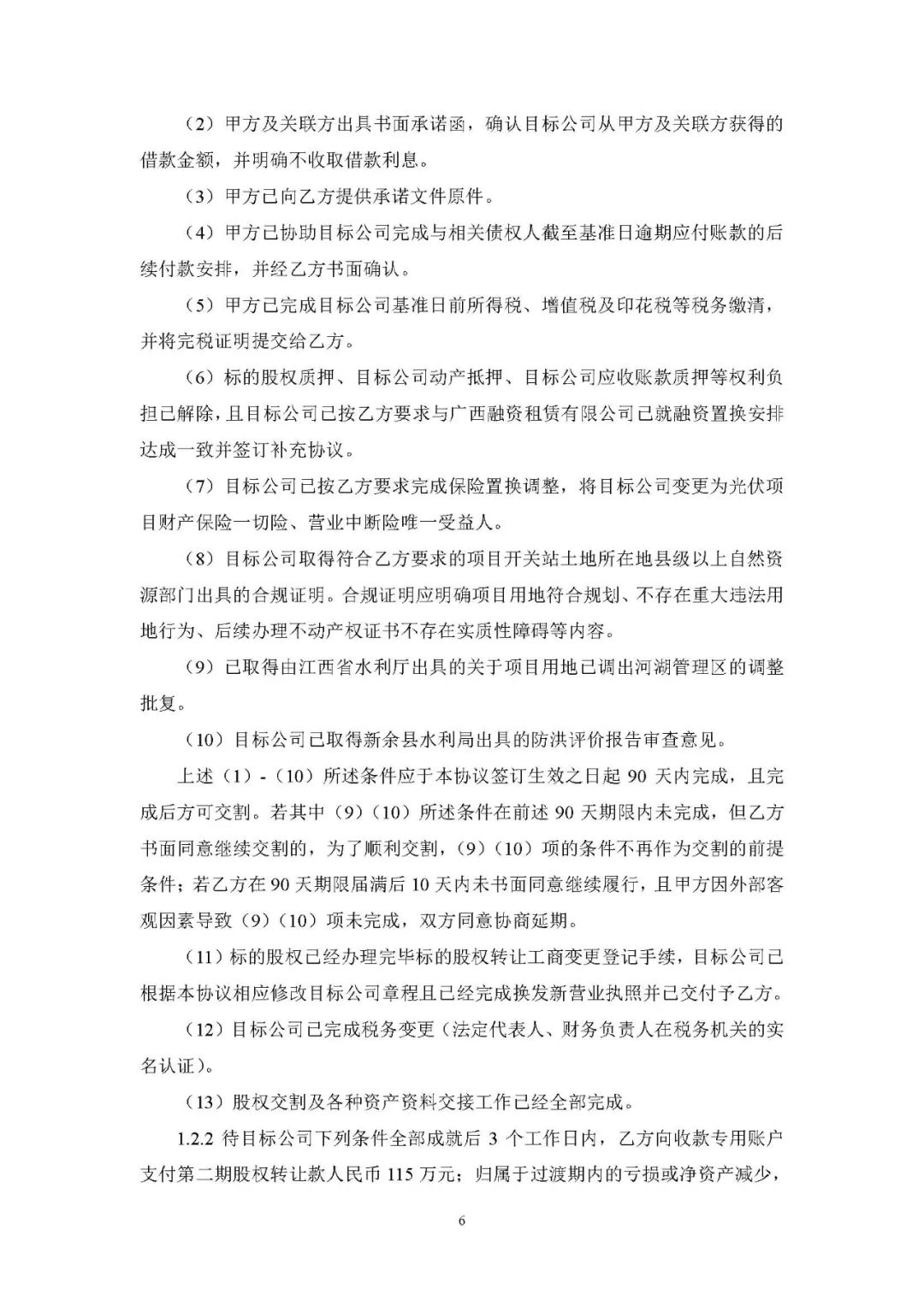
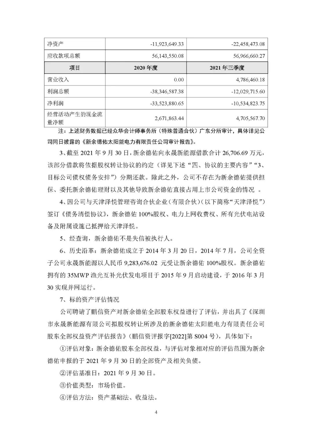
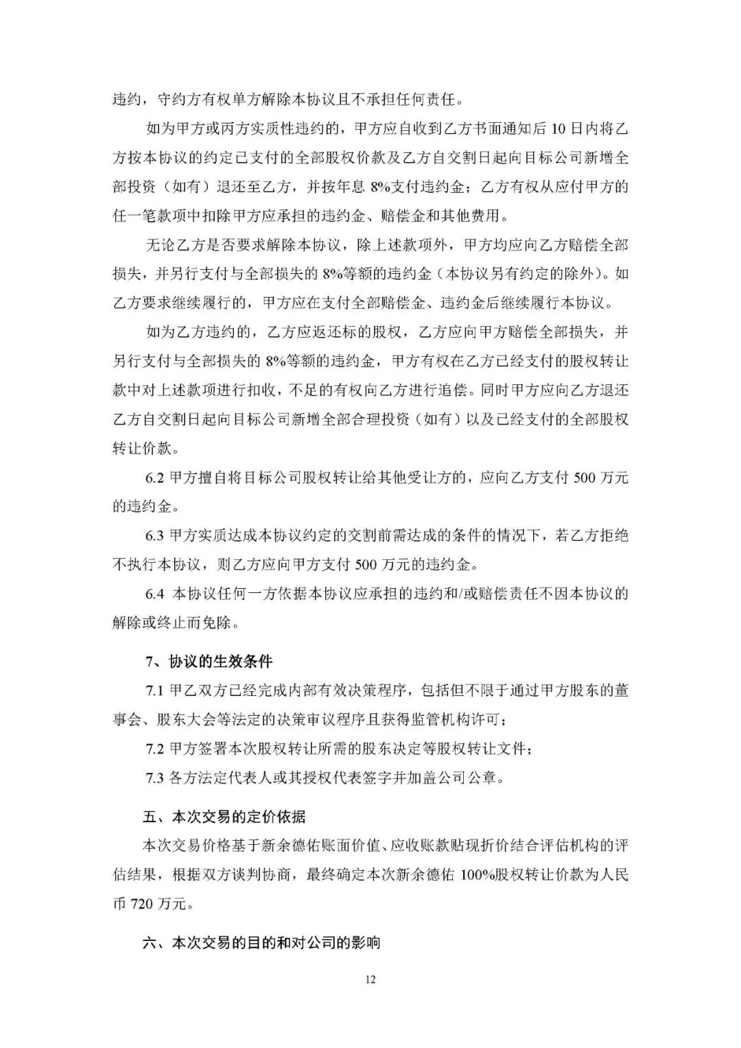
  1月25日,深圳市兆新能源股份有限公司发布公告称,公司全资子公司永晟新能源拟将持有的新余德佑100%股权转让给中核汇能,综合转让对价为34,400万元,其中股权转让价款为人民币720万元,交易对手方基于基准日审计数明确标的公司承担债务合计人民币33,680万元。

  

  

  

  

  

  

  

  

  

  

  

  

  

  

有问题请联系 767871486@qq.com 商务合作广告联系 QQ:767871486
查股网以"免费 简单 客观 实用"为原则,致力于为广大股民提供最有价值和实用的股票数据作参考!
Copyright 2007-2021
www.chaguwang.cn 查股网