来源 :深科技2025-03-08

华为拟900亿收购拓维信息?市场掀起惊涛骇浪
近日,一则“华为拟900亿元收购拓维信息”的消息如巨石投入资本市场的湖面,激起千层浪。3月5日下午,一张标题为“华为拟900亿收购拓维信息”的截图在网络上疯狂传播,尽管消息来源成谜,却因内容极具震撼力而迅速发酵。要知道,这一收购价格远超拓维信息当时的市值,投资者们按捺不住内心的激动,纷纷跟风买入。受此影响,拓维信息股价在短短几分钟内直线飙升,一路势如破竹,最终稳稳封死在涨停板上。
深度合作引发无限遐想
拓维信息与华为的缘分由来已久,自2017年便开启了合作之旅。在云计算、开源鸿蒙操作系统、鲲鹏服务器等关键领域,二者携手共进,深度融合。拓维信息更是作为华为云“同舟共济”战略合作伙伴,在华为云生态中占据重要地位。此次传闻的出现并非空穴来风,它从侧面反映出市场对两家企业深化合作的强烈期待。毕竟双方过往的合作成果显著,市场自然希望看到二者以更紧密的方式实现资源整合与协同发展。
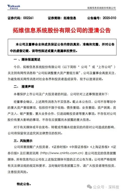
紧急澄清,真相水落石出
面对股价的异常波动以及市场的种种猜测,拓维信息迅速在深交所发布澄清公告。公告明确指出,网传的收购消息纯属不实信息。公司目前不存在任何筹划中的重大资产重组事项,包括收购、债务重组、业务重组等一系列重大动作。拓维信息及董事会高度重视此次传闻,为避免误导社会各界和投资者,及时出面澄清,并强调对于不实内容给公司造成的不良影响,保留依法追究法律责任的权利,这场资本市场的“乌龙”事件也逐渐平息。

增收不增利,未来何去何从
资料显示,拓维信息自1996年成立以来,一路奋进,成为中国领先的国产软硬一体化产品及服务提供商,业务广泛覆盖软件/考试服务、智能计算、开源鸿蒙操作系统等领域。凭借在5G、AI等前沿技术方面的能力,多次荣膺中国软件企业百强等荣誉,在华为生态链中扮演着重要角色。然而,从其2024年三季报来看,虽实现营业收入29.45亿元,同比增长57.26%,但净利润仅1101.32万元,同比下降84.85%,“增收不增利”的困境凸显了其在市场竞争中的压力。未来,拓维信息若想在华为生态链中进一步站稳脚跟,技术创新与市场拓展能力至关重要,而华为是否会通过资本运作强化与生态链企业的合作,也成为业内持续关注的焦点。