来源 :e公司2023-12-27
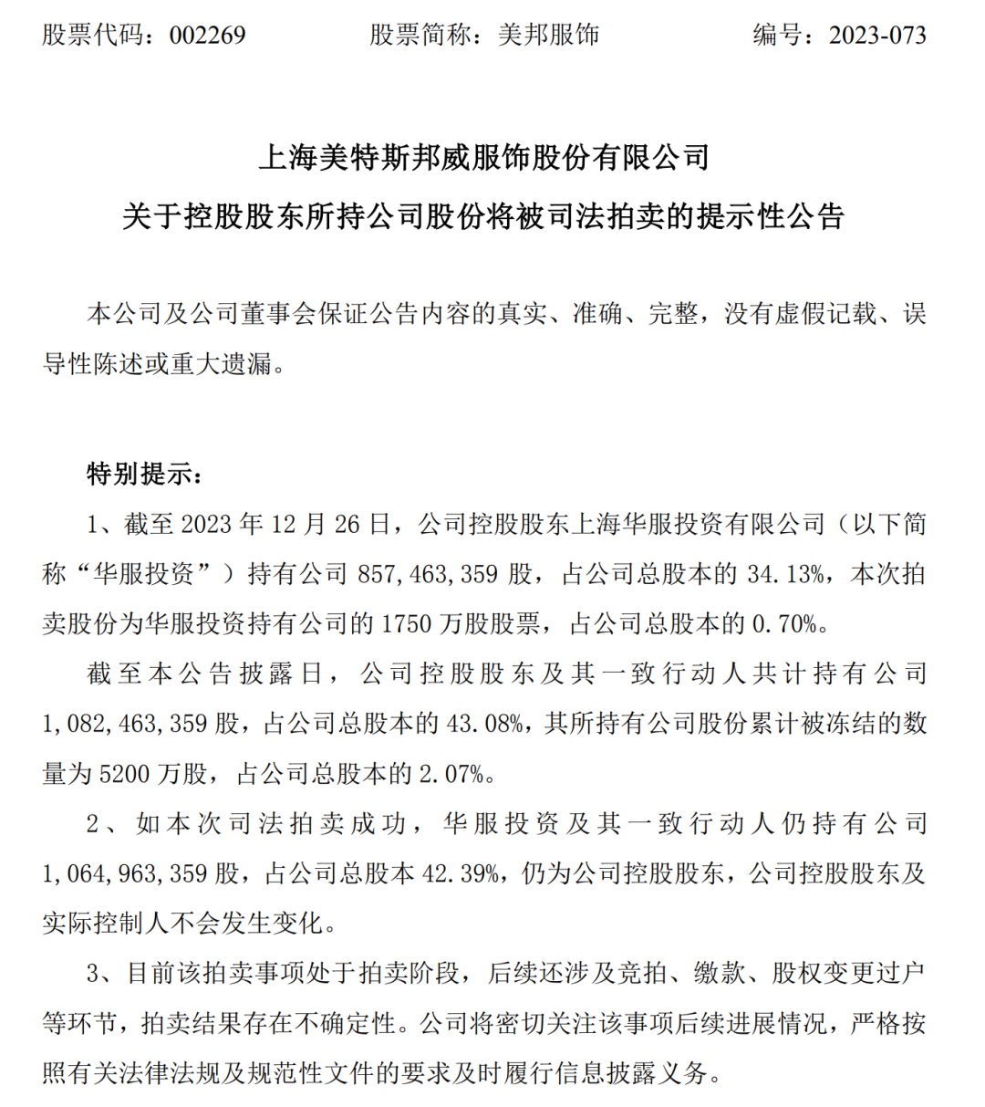
美邦服饰(002269)12月26日晚公告,公司及公司董事长、总裁胡佳佳于12月 26日收到上海证监局下发的行政监管措施决定书。另外,公司控股股东华服投资持有的公司1750万股股票(占公司总股本的0.70%)将被司法拍卖。

据美邦服饰公告,经上海证监局查明,美邦服饰于2018年5月起至2019年12 月为资金压力较大的新加盟商提供财务资助,用于支付其店铺租金和装修投入,日最高余额为2.28亿元,占发生时公司最近一期经审计净资产的8.14%。截至2023年9月30日未收回余额为4399.85 万元。
美邦服饰上述对外提供财务资助的行为未履行审议程序并及时披露,直到 2023年7月4日才以临时公告的形式予以披露。
公告显示,美邦服饰上述行为违反了相关规定,上海证监局对美邦服饰采取出具警示函的行政监管措施。胡佳佳自2016年11月30日至今任美邦服饰董事长、总裁,对公司上述事项负有主要责任,依据有关规定,上海证监局对胡佳佳采取出具警示函的行政监管措施。
需要指出的是,针对上述事项,7月28日早间,深交所曾对美邦服饰下发监管函。
另外,美邦服饰于近日通过淘宝网司法拍卖网络平台查询获悉,公司控股股东华服投资所持公司1750万股股票将被司法拍卖。截至2023年12月26日,华服投资持有公司8.57亿股,占公司总股本的34.13%。公司控股股东及其一致行动人共计持有公司10.82亿股,占公司总股本的43.08%。

美邦服饰称,如本次司法拍卖成功,华服投资及其一致行动人仍持有公司10.65亿股,占公司总股本42.39%,仍为公司控股股东,公司控股股东及实际控制人不会发生变化。目前该拍卖事项处于拍卖阶段,后续还涉及竞拍、缴款、股权变更过户等环节,拍卖结果存在不确定性。
美邦服饰曾于11月8日晚间公告,公司控股股东华服投资与深圳高申资产管理有限公司签署了《股份转让协议》,拟将其持有公司1.5亿股股份(占公司总股本5.97%)以1.62元/股的价格,通过协议转让的方式转让给深圳高申资产管理有限公司,股权转让总价款为税前2.43亿元。华服投资将把本次协议转让获得的资金主要用于支持上市公司美邦服饰的发展。
美邦服饰12月26日晚同步公告,拟以现金交易方式向宁波雅戈尔服饰有限公司出售公司所持有的位于陕西省西安市碑林区东大街万达新天地 1-10101 号商铺,经双方协商最终确定交易价格为4000万元。更多内容请看《自救升级!美特斯邦威6.8亿卖掉成都核心地段房产,公司回应了》
美邦服饰称,本次交易有利于扩大公司全域业务发展,为供应链投入做流动性资金准备,另通过盘活资产的方式持续压缩负债,对公司的财务状况及经营成果将产生积极影响。
需要指出的是,这已经不是美邦服饰第一次向宁波雅戈尔服饰有限公司出售房产。
例如,美邦服饰2022年12月27日公告,为盘活公司资产,综合交易条件等因素后,拟以现金交易方式向宁波雅戈尔服饰有限公司出售公司所持有的位于贵州省贵阳市中华中路145号店铺,经双方协商最终确定交易价格为1.3亿元。
美邦服饰2023年12月4日公告,拟以现金交易方式向宁波雅戈尔服饰有限公司出售公司所持有的位于四川省成都市锦江区大科甲巷43号店铺,经双方协商最终确定交易价格为6.8亿元。