来源 :涂饰商情2024-11-05
随着各大涂料企业陆续发布2024年第三季度财报,东方雨虹的财务状况成为焦点。尽管营收位列行业首位,达到了217亿元,但其背后的财务压力不容忽视:截至9月底,东方雨虹的应收票据及账款高达114.4亿元,经营现金流净额为负,显示出企业在扩张中的资金压力。
业绩下滑与现金流困境
今年上半年,东方雨虹净利润大幅下滑近30%,经营活动现金流量为-13.28亿,尽管公司仍坚持大额分红,向股东派发总计14.62亿元的现金红利。公司实控人李卫国因持股而分得超过3亿元,而其股份质押率达78.35%,高比例质押带来的融资风险引发了市场担忧。
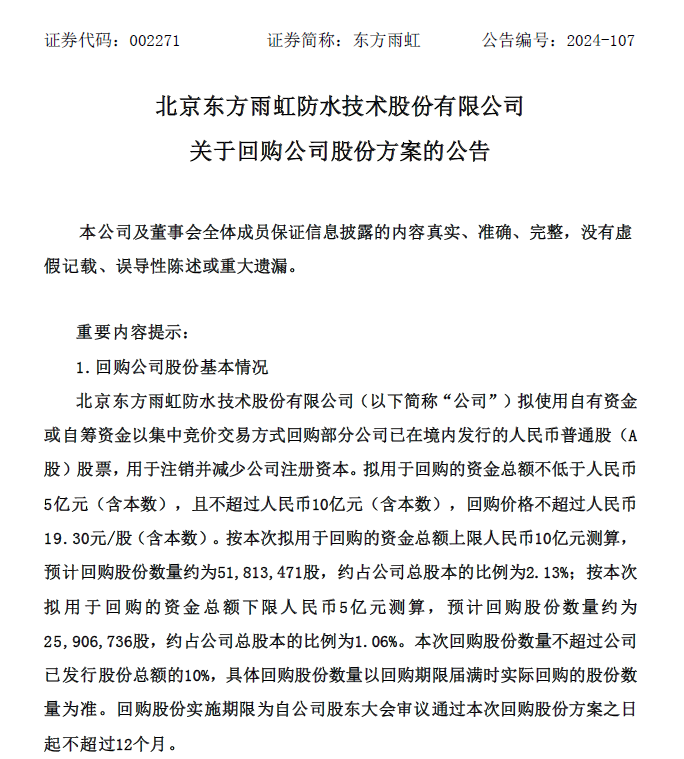
但是东方雨虹在此时回购公司股份,则给投资者带来了一定的信心。10月28日,东方雨虹发布公告,将至少回购5亿元人民币A股股票,用于注销并减少公司注册资本。

东方雨虹的现金流状况也令人堪忧。尽管三季度现金流净额有所回升,但仍然为负值。与此同时,公司在应收账款方面承担了较高风险,以容忍下游客户的不平等付款条件来稳住营收。截至9月底,应收账款达106.8亿元,占营业收入的50%。坏账损失占净利润的50%,且资产减值压力持续上升。
应收票据暴增与资金链风险
东方雨虹的应收票据同比增长233%,以商业承兑票据为主,这种高风险票据或成为未来的不确定性因素。应收账款中,逾期账龄超过3年的比例高达8.25%,而地产行业的债务违约频频发生,这些应收账款未来可能面临进一步的减值风险。企业经营压力在加剧,资金链的稳健性受到考验。

业务模式转型与增长曲线
作为一家依赖于房地产产业链的防水企业,东方雨虹当前正面临市场需求疲软的挑战。为了降低对房地产行业的依赖,公司正逐步从直销业务模式向C端和小B端销售模式转型。通过拓宽渠道和引入“合伙人机制”,公司试图拓展民用建材和海外市场,以寻求新的盈利增长点。然而,民建业务尚处于初步布局阶段,而海外营收仅占2.66%,未来的业绩回报仍需时间。
在当前国内市场需求萎缩、房建企业资金链危机频发的情况下,东方雨虹未来的发展面临多重压力。如何平衡高负债的资金链与市场扩张的投资风险,优化资本结构,或将决定这家行业龙头企业的生存与发展。