湖南商超龙头友阿股份(002277.SZ,股价4.05元,市值56.46亿元)此前发布公告称,控股股东湖南友谊阿波罗控股股份有限公司(下称“友阿控股”)拟将其所持友阿股份27.5%的股权转让给微创英特半导体(中国)有限公司(下称“微创英特”)或其指定人,并由微创英特在长沙成立的子公司承接友阿控股14亿元的对外债务本金。根据协议,微创英特必须在3至12个月内完成不低于人民币10亿元市值的储能、光伏、新能源、大数据、充电桩等相关业务的资产注入。
微创英特旗下新能源资产成色如何?
《每日经济新闻》记者实探发现,三家注册资本超10亿元的新能源企业注册地在深圳,但在注册地并未找到公司。微创英特相关公司曾投资新能源企业,但据了解,这家企业年营收规模不到1000万元。另外根据裁判文书网信息,微创英特相关公司曾拖欠合作方佣金25740元不还。公司甚至在法院无答辩,亦未在举证期限内提交证据。

注册资本突击“增肥”
根据友阿股份关注函回复公告,微创英特后续将向公司注入储能、光伏、新能源、大数据、充电桩等相关业务的资产,公司将形成双主业运营模式。此外,微创英特暂无其他变更公司主营业务的计划。
微创英特旗下资产究竟成色如何?
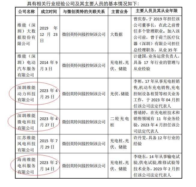
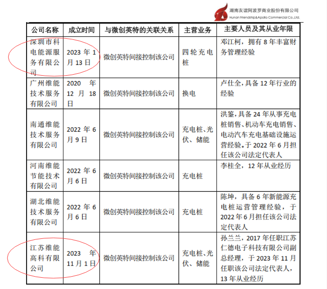
《每日经济新闻》记者注意到,公告列出了微创英特旗下的多家储能、光伏、大数据等领域公司,包括维能(深圳)大数据股份有限公司、维能(深圳)电动汽车服务有限公司、深圳维能动力科技有限公司、深圳维能微电科技有限公司、河南维能节能技术有限公司等多家企业。


图片来源:友阿股份关注函回复公告截图
深圳维能动力科技有限公司、深圳维能微电科技有限公司、海南维能电科服务有限公司、深圳市科电能源服务有限公司、江苏维能高科有限公司等企业注册时间均为今年,最早是在1月13日,最晚是11月1日。深圳维能动力科技有限公司、深圳维能微电科技有限公司、深圳市科电能源服务有限公司注册资本均惊人,分别是20亿元、12.6亿元和15亿元,但实缴资本栏目均无显示。
一个有意思的细节在于,这些惊人的注册资本是8月后突击增加的。
深圳维能微电科技有限公司的注册资本变更时间是在8月17日,变更前的注册资本为100元。

深圳维能动力科技有限公司在9月4日变更了工商资料:注册资本由100万元增至20亿元,一般经营项目增加了电池制造、电池销售等。

深圳市科电能源服务有限公司则在8月22日将注册资本由100万元增加至15亿元。

11月7日,记者前往上述三家公司共同的注册地址——深圳市福田区新天世纪商务中心A座3601进行探访。不过,实际在该地址办公的却是“某某实业”公司,其工作人员向记者确认,自己并未听过其他在此办公的企业。

深圳市福田区新天世纪商务中心A座3601 图片来源:每经记者孔泽思摄
主要人员的新能源履历难查
从股权关系看,维能(深圳)电动汽车服务有限公司控制深圳维能动力科技有限公司、深圳维能微电科技有限公司、深圳市科电能源服务有限公司、河南维能节能技术有限公司等多家友阿股份公告过的公司。深圳维投科技有限公司则是维能(深圳)电动汽车服务有限公司持股70%的股东,前者股权穿透后的股东是微创英特与深圳忆迈信供应链有限公司。

深圳维投科技有限公司股东及旗下部分公司情况图片来源:启信宝截图
深圳维投科技有限公司的业务涵盖充电桩、光伏、储能,总经理是计建国。公告披露,计建国是公司的业务运营负责人,具备17年行业管理与从业经验。同时,友阿股份在公告中表示,该等公司聚拢了大量具备储能、光伏、新能源、大数据、充电桩等相关业务的运营管理能力和运营管理经验的人才,且已形成了24项与前述业务相关的专利、软件著作权等知识产权。
《每日经济新闻》记者查询专利信息发现,从2022年6月8日开始,计建国才开始申请有关新能源方面的专利,诸如“交流充电桩的接线检测装置”“新能源汽车电池检测台”“密封性好的新能源汽车充电桩线缆连接装置”“防尘防雨充电桩”。

图片来源:国家知识产权局
上述专利的专利权人为维能(深圳)大数据股份有限公司。在2020年到2021年期间,计建国通过苏州安必迅电子科技有限公司申请专利,但专利与新能源、储能关系不大,主要涉及数控车床。

图片来源:国家知识产权局
维能(深圳)大数据股份有限公司的董事长是曾庆春。公告介绍,加入该公司前,其曾于荷兰医疗仪器(深圳)有限公司担任总经理职务,从业35年。然而记者并未在工商信息登记平台搜到荷兰医疗仪器(深圳)有限公司。
公告称深圳市科电能源服务有限公司的主要人员涉及邓江柯,其有8年丰富的财务管理经验。然而该公司的主要管理人员并没有这个人,反而此人的名字出现在深圳维能动力科技有限公司。

图片来源:友阿股份关注函回复公告截图


深圳维能动力科技有限公司法定代表人是李彬,公告称其有17年从事充电桩销售、机动车充电销售、充电控制设备租赁等相关业务工作经验。然而这家公司在9月4日才增加电池回收、储能技术、新能源换电等涉及电池的经营项目。

图片来源:友阿股份关注函回复公告截图

类似的情况还出现在公告提及的江苏维能风电科技有限公司身上,公告称该公司主要人员“许丹雯,具备12年行业经验。”然而,江苏这家公司的工商资料并没有此人,其反而以“财务负责人”的身份出现在海南维能电科服务有限公司。

图片来源:友阿股份关注函回复公告截图


江苏维能高科有限公司被提及的主要人员是孙兰兰,公告称其2017年任职江苏仁德电子科技有限公司副总经理。江苏仁德电子科技有限公司的总经理是李瑞泷,监事是张春燕,这两人也与微创英特或其相关公司有交集。李瑞泷是广州维能技术服务有限公司的监事,还是江苏元富融资租赁有限公司的总经理,而江苏元富融资租赁有限公司持有维能(深圳)大数据股份有限公司20%股权。
曾拖欠2.6万佣金不还
友阿股份之前披露,微创英特必须在3至12个月内完成不低于人民币10亿元市值的储能、光伏、新能源、大数据、充电桩等相关业务的资产注入。
那么,微创英特旗下有哪些涉及新能源的资产,真的有10亿元估值以上吗?
《每日经济新闻》记者获取到微创集团的宣传介绍,微创集团(有限公司)成立于2014年,总部在中国香港,多年来在新能源领域通过投资、参股、收购、并购等方式投资过百亿,携手众多中小微企业登录A股、H股、美国纳斯达克资本市场,包括微创英特半导体、维能大数据和维能电动汽车服务等。其提到新能源板块充放电投资的投放城市数量达200+,累计投资资金50亿元。

图片来源:每经记者孔泽思摄
维能高科是维切尔(深圳)大数据股份有限公司(维能(深圳)大数据股份有限公司更名前)旗下的品牌,公司占地面积1.1万平方米,建筑面积4.5万平方米,有10个职能部门、3个OEM生产厂,员工200余人。

图片来源:每经记者孔泽思摄
然而,《每日经济新闻》记者注意到,去年广东省广州市番禺区人民法院披露了一份裁判文书。
根据2022年6月30日的一审民事判决书,欧阳玉飞与维切尔(深圳)大数据股份有限公司(维能(深圳)大数据股份有限公司更名前)出现合同纠纷。2020年8月13日,双方签订了维能高科电池租赁项目的居间协议,欧阳玉飞的主要事宜为项目洽谈换电柜落地位置和促成目标人群租用电池,约定报酬为项目每月营业额的15%作佣金。根据欧阳玉飞的陈述,项目发展起来时,维切尔(深圳)大数据股份有限公司把项目盈利资金调走拿去填补被告公司其他项目的空缺,而导致项目不稳定和经常拖欠原告佣金。
广东省广州市番禺区人民法院认为,欧阳玉飞按照协议约定为维切尔公司(即“维切尔(深圳)大数据股份有限公司”)引荐合作方,促成合作事项,维切尔公司理应支付相应佣金。一审法院要求维切尔公司支付2021年9月至12月份佣金25740元。

图片来源:裁判文书网截图
裁判文书提及的裴杰系计算提成的财务人员;“王总”为王晓红;原来负责番禺项目运营的经理“计总”,系计建国。
王晓红是广州维能技术服务有限公司的法定代表人。王晓红和深圳维投科技企业(有限合伙)共同投资了广东省云禾智能科技发展有限公司(以下简称云禾智能)。云禾智能确有新能源相关业务,根据记者掌握的宣传册,公司业务涉及共享电池、充换电柜等。
《每日经济新闻》记者从云禾智能内部人士处获悉,该公司的员工在20人左右,研发生产为一体。12仓的换电柜价格为每台12000元,按照相关人士透露的5000~6000台的规模,最低销售收入为6000万元。充电桩共4000台左右,按照每台680元价格计算,对应收入至少为272万元。“目前1年就700~800万元……我们公司规模较小……几年的(6000万营收)。”
值得一提的是,广州维能技术服务有限公司登记邮箱的QQ账号是东方剑兰资产管理有限公司企业号,后者由深圳凯莱实业有限公司和深圳忆迈信供应链有限公司共同持股。微创英特在2021年12月10日前是深圳凯莱实业有限公司持股65%的股东,目前深圳凯莱实业有限公司大股东是曾庆春、总经理是钟德宝。

东方剑兰资产管理有限公司股东情况
11月7日,记者来到皇岗商务中心1号楼4003室,这里是公告列示的维能(深圳)大数据股份有限公司注册地。记者以友阿股份中小股东身份进行交流,试图了解更多情况,但现场工作人员表示,无法提供信息。11月8日,记者来到深圳凯莱实业有限公司注册地,也未找到该公司。
11月9日,《每日经济新闻》记者就微创英特上述资产相关事宜联系到友阿股份董秘陈学文,他表示,目前他们已经委托了中介机构对微创英特相关公司进行尽职调查,具体情况要等尽调结果,“周一周二就已经进场了”。